2020-09_Git 使用规范流程

124 阅读3分钟

Git 使用规范流程

在开发过程中,遵循一个合理、清晰的GIT使用流程,是至关重要的。否则,每个人都提交一堆杂乱无章的commit,会增加后期协调和维护的复杂度。

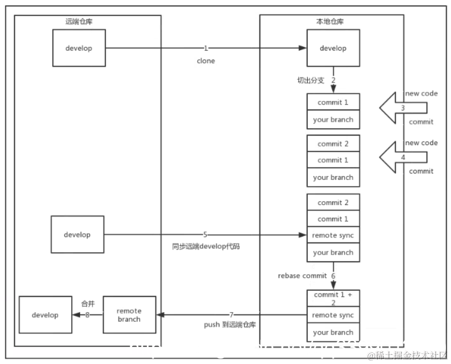
  • 分支提交流程图示
    在这里插入图片描述
  • 分支合并流程图示
    在这里插入图片描述

第一章 分支管理

一 分支命令及说明

  • 主分支 (master)

    • master 为主分支,用于部署生产环境的分支
    • master 分支由develop或hotfix分支合并而来,任何时间都不能直接修改其代码
    • 合并到 master 分支的代码,必须保证充分的测试
  • tag

    • tag 为master 分支部署到生产环境后,在master分支节点上标注的一个标签。
    • tag 的命名规则:x.y.z。依次为主版本号,次版本号,bug修复号。
  • 开发分支(develop)

    • develop 为开发分支,始终保持最新完成的功能和bug修复后的代码。
  • 功能分支(feature/xxx)

    • 开发新功能时,以develop 为基准创建feature分支。
    • 分支命名规则: feature/modules,modules为要新增的功能模块
  • 修复分支(fix/xxx)

    • 修复开发过程中发现的问题,以develop为基准创建fix分支
    • 分支命令规则:fix/problem,problem 为要修复的问题。
  • 紧急修复分支(hotfix/xxx)

    • 当线上出现紧急问题,需要及时修复,以master分支为基线,创建hotfix分支,问题修复完成并验证后,分别合并到master分支和develop分支。
    • 分支命令规则:hotfix/problem,problem 为要修复的问题。

二 提交并合并

  • 应对 master 和 develop 分支加锁,不允许直接提交。
  • 提交commit时,必须给出完整扼要的提交信息,包括功能及改动原因;问题及注意事项。
  • 提交到远程仓库的分支,可在gitlab 上新建 pull request(提交PR时勾选删除原分支),由持续集成服务和人工 code review 确保代码质量后,相关人员对分支进行合并然后删除该分支。

第二章 版本管理

一 发布流程

  • develop 分支切出 release 分支
  • release 分支更改版本号并提交
  • release 分支合并至master 分支
  • master 分支推送至远程仓库
  • 在 master 分支上打上版本号(tag),推送至远程仓库

二 紧急修复流程

  • 切至出现问题的版本(以1.1.0为例),切出分支 hotfix/1.1.1。
  • 若由一人修复缺陷,则直接在hotfix/1.1.1 分支上提交代码,待所有问题修复完毕且测试通过,将hotfix/1.1.1 合并至master 分支并打上tag推送至远程仓库。
  • 若由多人修复缺陷,则每人分别从 hotfix/1.1.1 分支上切出分支提交代码,再合并至hotfix/1.1.1 分支,待所有问题修复完毕且测试通过,将hotfix/1.1.1 合并至master 分支并打上tag推送至远程仓库。
  • 将hotfix/1.1.1 合并至develop分支,推送至远程。

第三章 Git命令

  • (feature/xxx):提交本地修改暂存

git add -A

  • (feature/xxx): 提交至本地分支

git commit -a -m “message”

git rebase -i HEAD~n

  • (feature/xxx): 推送至远程仓库分支

git push -f origin feature/xxx