算法与数据结构——图的表示法与常用的转化算法【图文】

289 阅读5分钟

《图的表示方法》

(i)邻接矩阵表示法

如图:

 

  也就是说,如果两节点之间有一条弧,则邻接矩阵中对应的元素为1;否则为0。可以看出,这种表示法非常简单、直接。但是,在邻接矩阵的所有 个元素中,只有 个为非零元。如果网络比较稀疏,这种表示法浪费大量的存储空间,从而增加了在网络中查找弧的时间。

  同样,对于网络中的权,也可以用类似邻接矩阵的 矩阵表示。只是此时一条弧所对应的元素不再是1,而是相应的权而已。如果网络中每条弧赋有多种权,则可以用多个矩阵表示这些权。

(ii)关联矩阵表示法

  也就是说,在关联矩阵中,每行对应于图的一个节点,每列对应于图的一条弧。如果一个节点是一条弧的起点,则关联矩阵中对应的元素为1;如果一个节点是一条弧的终点,则关联矩阵中对应的元素为 -1;如果一个节点与一条弧不关联,则关联矩阵中对应的元素为0。对于简单图,关联矩阵每列只含有两个非零元(一个 1,一个-1)可以看出,这种表示法也非常简单、直接。但是,在关联矩阵的所有mn 个元素中,只有 2m个为非零元。如果网络比较稀疏,这种表示法也会浪费大量的存储空间。但由于关联矩阵有许多特别重要的理论性质,因此它在网络优化中是非常重要的概念。

  同样,对于网络中的权,也可以通过对关联矩阵的扩展来表示。例如,如果网络中每条弧有一个权,我们可以把关联矩阵增加一行,把每一条弧所对应的权存储在增加的行中。如果网络中每条弧赋有多个权,我们可以把关联矩阵增加相应的行数,把每一条弧所对应的权存储在增加的行中。

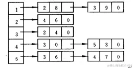
(iii)弧表示法

例如,例7所示的图,假设弧(1,2),(1,3),(2,4),(3,2),(4,3),(4,5),(5,3)和(5,4)上的权分别为8,9,6,4,0,3,6和7,则弧表表示如上:

为了便于检索,一般按照起点、终点的字典序顺序存储弧表,如上面的弧表就是按照这样的顺序存储的。

(iv)邻接表表示法

  邻接表表示法将图以邻接表(adjacency  lists)的形式存储在计算机中。所谓图的邻接表,也就是图的所有节点的邻接表的集合;而对每个节点,它的邻接表就是它的所有出弧。邻接表表示法就是对图的每个节点,用一个单向链表列出从该节点出发的所有弧,链表中每个单元对应于一条出弧。为了记录弧上的权,链表中每个单元除列出弧的另一个端点外,还可以包含弧上的权等作为数据域。图的整个邻接表可以用一个指针数组表示。例如,例7所示的图,邻接表表示为

(v)星形表示法

星形(star)表示法的思想与邻接表表示法的思想有一定的相似之处。对每个节点,它也是记录从该节点出发的所有弧,但它不是采用单向链表而是采用一个单一的数组表示。也就是说,在该数组中首先存放从节点1出发的所有弧,然后接着存放从节点2出发的所有孤,依此类推,最后存放从节点 出发的所有孤。对每条弧,要依次存放其起点、终点、权的数值等有关信息。这实际上相当于对所有弧给出了一个顺序和编号,只是从同一节点出发的弧的顺序可以任意排列。此外,为了能够快速检索从每个节点出发的所有弧,我们一般还用一个数组记录每个节点出发的弧的起始地址(即弧的编号)。在这种表示法中,可以快速检索从每个节点出发的所有弧,这种星形表示法称为前向星形(forward star)表示法。

例如,在例7所示的图中,仍然假设弧(1,2),(l,3),(2,4),(3,2),(4,3),(4,5),(5,3)和(5,4)上的权分别为8,9,6,4,0,3,6和7。此时该网络图可以用前向星形表示法表示如下:

《星形表示法详解及其转化算法》

注意:上面的第一张表实际上有个错误,仔细看的童鞋应该能发现,起始地址point(i) : 1 , 3 , 4 , 5 , 7 , 9 ,那个6应该是5

通常情况下会设置一个st[i] 数组,和STL类似, [st[i],st[i+1]) 恰好为以结点i开头的边下标。对应于上个例子的第一张表,则该数组为:

void star2lsrs ()
 {
     memset (son , 0 , sizeof (son )); /*清零, 为零代表链表为空son */
     for(i = 1; i <= n; i ++)
     /*按逆序考虑各个结点,则最后的链表是顺序的*/
     for(j = st[i +1] -1; j >= st[i ]; j --)
         {
             bro[j ] = son[i];
             son[i ] = v[j ]; /*插到链表首部*/
         }
}

图最常用的表示法是邻接矩阵和邻接表。对于静态图(建图完毕后不再修改图的结构)往往用前向星来代替邻接表,节省空间和时间。

邻接矩阵不管输入格式如何,总是很容易得到邻接矩阵,只需要注意平行边的情况。
前向星邻接矩阵本身就包含了顶点序,因此很容易转化为前向星:

把邻接矩阵转换为前向星表示法:

 void matrix2star ()
{
/*上一条的第一端点初始化为(表示未出现),边数初始化为u0m0 */
u = m = 0;
for(i = 1; i <= n; i ++)
for(j = 1; j <= n; j ++)
{
if(a[i][j])
{
[++m ] = j;
while (u < i)
st [++u ] = m;
}
}
}
 /*
在程序中,u代表上一条边的第一个顶点编号,当u < i时代表这条边的第一端点还没有出现过,设置st[u + 1] : : : st[i]为m。
*/

把边列表转化成前向星的方法类似,只需要把第一顶点相同的结点串成链表,用计数器法进行结点编号分配,和前向星转化成左儿子-右兄弟一样每次插入到链表首部,在O(m)时间内可以建立前向星表示。当然,也可以按第一顶点为关键字直接进行快速排序,不过速度稍微慢一些。


原文转载地址:www.cnblogs.com/liushang041…