【源码】基于Android和蓝牙的单片机温度采集系统

335 阅读2分钟

如需转载请标明出处

QQ技术交流群:129518033

STC89C52单片机通过HC-06蓝牙模块与Android手机通信实例-

基于Android和蓝牙的单片机温度采集系统

注意:

APP需要点击菜单键进行蓝牙连接

整个工程下载:download.csdn.net/detail/itas…

其中包括,

1、下位机电路原理图

2、下位机采集温度、控制发送、自动纠错代码

3、Android端接收温度并显示代码

 

文件截图

 

这个是我当年毕业设计做的东西,虽然比较简单,但是还是有一定的参考价值的。

前面写的蓝牙控制灯,只是这个毕设的前奏,而这个代码包括了Android端代码和单片机采集温度的代码。

 

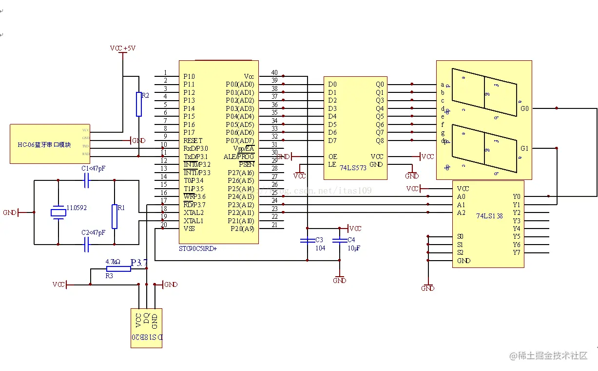
电路原理图:

 

运行效果图:

 

本系统的开发过程中的主要内容与成果如下:

1.       随着蓝牙技术的不短发展和各种智能终端的普及,提出基于Android和蓝牙的温度监测方案,该方案优点是方便人员的监测,减少人员的工作量。

2.       本系统是经过详细的方案的设计与选择,各类原理图与电路图的绘制,以及PCB图的制作,设计出基于Android和蓝牙的单片机温度监测系统的硬件系统和软件系统。

3.       本系统的硬件取材方便合理,各模块关系紧密,实现了数据显示、温度采集、蓝牙传输等功能。

4.       本系统的软件设计合理,软件的各个模块相对独立,有利于系统的扩展,配合硬件采用了自动纠错的设计,大大的减少了硬件上潜在的出错的可能性。

本系统经过不断的改进,目前基本达到了预期的目标,可得到以下的结论:

当温度变化的时候,上位机可以实时显示温度;当上位机发送指令给下位机时,下位机可以及时的进行处理;当数据传输发生错误时,上位机可以自动纠错,请求重新发送;下位机也是为了防止传输出错,而采用上位机一段时间未收到信息,则自动重发。

如需转载请标明出处 

QQ技术交流群:129518033