设计模式:工厂模式
什么是工厂模式
工厂模式(Factory Pattern)是最常用的设计模式之一。
- 这种类型的设计模式属于创建型模式,它提供了一种创建对象的最佳方式。
- 在工厂模式中,我们在创建对象时不会对客户端暴露创建逻辑,并且是通过使用一个共同的接口来指向新创建的对象。
简单来说,使用了C++多态的特性,将存在继承关系的类,通过一个工厂类创建对应的子类(派生类)对象。在项目复杂的情况下,可以便于子类对象的创建。
工厂模式的实现方式可分别为 简单工厂模式、工厂方法模式、抽象工厂模式,每个实现方式都存在优和劣。
最近炒鞋炒的非常的火,那么以鞋厂的形式,一一分析针对每个实现方式进行分析。
简单工厂模式
具体的情形:
鞋厂可以指定生产耐克、阿迪达斯和李宁牌子的鞋子。哪个鞋炒的火爆,老板就生产哪个,看形势生产。
专业术语:
现在有3个牌子的鞋子需要生产,但是只有一个工厂,且只能在同一时间生产一种鞋子,这时就由工厂决定生产那种鞋子了。
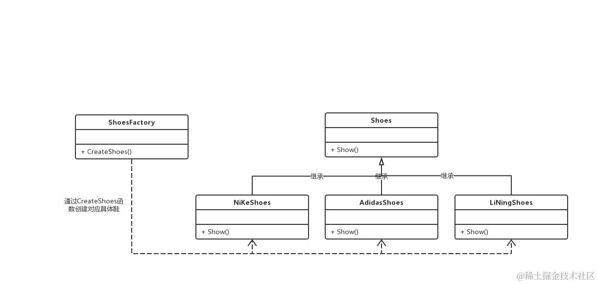
UML图:
简单工厂模式的结构组成:
- 工厂类(ShoesFactory) :工厂模式的核心类,会定义一个用于创建指定的具体实例对象的接口。
- 抽象产品类(Shoes) :是具体产品类的继承的父类或实现的接口。
- 具体产品类(NiKeShoes\AdidasShoes\LiNingShoes) :工厂类所创建的对象就是此具体产品实例。
简单工厂模式的特点:
- 工厂类封装了创建具体产品对象的函数。
简单工厂模式的缺陷:
- 扩展性非常差,新增产品的时候,需要去修改工厂类。
简单工厂模式的代码:
- Shoes为鞋子的抽象类(基类),接口函数为Show(),用于显示鞋子广告。
- NiKeShoes、AdidasShoes、LiNingShoes为具体鞋子的类,分别是耐克、阿迪达斯和李宁鞋牌的鞋,它们都继承于Shoes抽象类。
// 鞋子抽象类
class Shoes
{
public:
virtual ~Shoes() {}
virtual void Show() = 0;
};
// 耐克鞋子
class NiKeShoes : public Shoes
{
public:
void Show()
{
std::cout << "我是耐克球鞋,我的广告语:Just do it" << std::endl;
}
};
// 阿迪达斯鞋子
class AdidasShoes : public Shoes
{
public:
void Show()
{
std::cout << "我是阿迪达斯球鞋,我的广告语:Impossible is nothing" << std::endl;
}
};
// 李宁鞋子
class LiNingShoes : public Shoes
{
public:
void Show()
{
std::cout << "我是李宁球鞋,我的广告语:Everything is possible" << std::endl;
}
};
ShoesFactory为工厂类,类里实现根据鞋子类型创建对应鞋子产品对象的CreateShoes(SHOES_TYPE type)函数。
enum SHOES_TYPE
{
NiKe,
LiNing,
Adidas
};
// 总鞋厂
class ShoesFactory
{
public:
// 根据鞋子类型创建对应的鞋子对象
Shoes *CreateShoes(SHOES_TYPE type)
{
switch (type)
{
case NiKe:
return new NiKeShoes();
break;
case LiNing:
return new LiNingShoes();
break;
case Adidas:
return new AdidasShoes();
break;
default:
return NULL;
break;
}
}
};
main函数,先是构造了工厂对象,后创建指定类型的具体鞋子产品对象,创建了具体鞋子产品的对象便可直接打印广告。因为采用的是 new 的方式创建了对象,用完了要通过 delete 释放资源资源哦!
int main()
{
// 构造工厂对象
ShoesFactory shoesFactory;
// 从鞋工厂对象创建阿迪达斯鞋对象
Shoes *pNikeShoes = shoesFactory.CreateShoes(NiKe);
if (pNikeShoes != NULL)
{
// 耐克球鞋广告喊起
pNikeShoes->Show();
// 释放资源
delete pNikeShoes;
pNikeShoes = NULL;
}
// 从鞋工厂对象创建阿迪达斯鞋对象
Shoes *pLiNingShoes = shoesFactory.CreateShoes(LiNing);
if (pLiNingShoes != NULL)
{
// 李宁球鞋广告喊起
pLiNingShoes->Show();
// 释放资源
delete pLiNingShoes;
pLiNingShoes = NULL;
}
// 从鞋工厂对象创建阿迪达斯鞋对象
Shoes *pAdidasShoes = shoesFactory.CreateShoes(Adidas);
if (pAdidasShoes != NULL)
{
// 阿迪达斯球鞋广告喊起
pAdidasShoes->Show();
// 释放资源
delete pAdidasShoes;
pAdidasShoes = NULL;
}
return 0;
}
- 输出结果:
工厂方法模式
具体情形:
现各类鞋子抄的非常火热,于是为了大量生产每种类型的鞋子,则要针对不同品牌的鞋子开设独立的生产线,那么每个生产线就只能生产同类型品牌的鞋。
专业术语:
不再只由一个工厂类决定那一个产品类应当被实例化,这个决定权被交给子类去做。当有新的产品(新型汽车)产生时,只要按照抽象产品角色、抽象工厂角色提供的方法来生成即可(新车型可以用一个新类继承创建产品即可),那么就可以被客户使用,而不必去修改任何已有的代码。
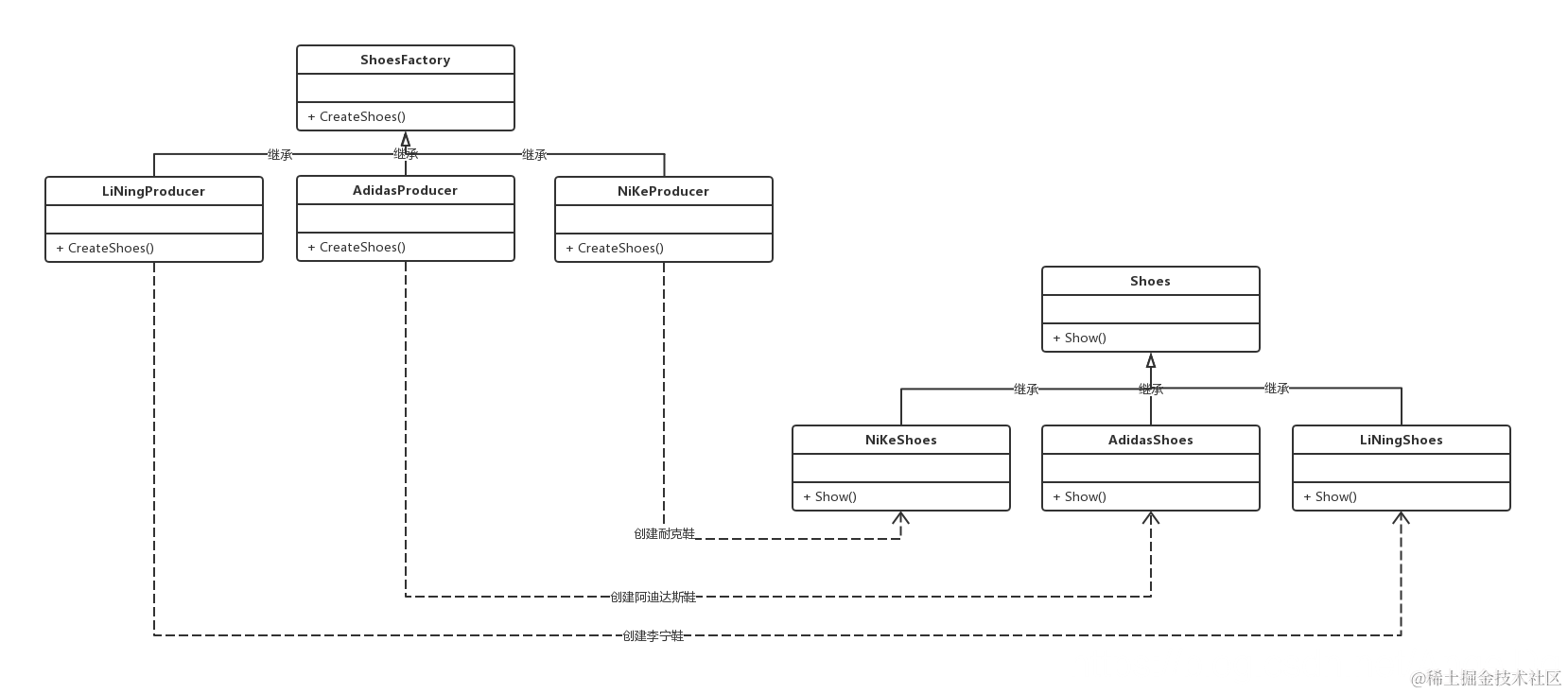
UML图:
工厂方法模式的结构组成:
- 抽象工厂类厂(ShoesFactory):工厂方法模式的核心类,提供创建具体产品的接口,由具体工厂类实现。
- 具体工厂类(NiKeProducer\AdidasProducer\LiNingProducer):继承于抽象工厂,实现创建对应具体产品对象的方式。
- 抽象产品类(Shoes):它是具体产品继承的父类(基类)。
- 具体产品类(NiKeShoes\AdidasShoes\LiNingShoes):具体工厂所创建的对象,就是此类。
工厂方法模式的特点:
- 工厂方法模式抽象出了工厂类,提供创建具体产品的接口,交由子类去实现。
- 工厂方法模式的应用并不只是为了封装具体产品对象的创建,而是要把具体产品对象的创建放到具体工厂类实现。
工厂方法模式的缺陷:
- 每新增一个产品,就需要增加一个对应的产品的具体工厂类。相比简单工厂模式而言,工厂方法模式需要更多的类定义。
- 一条生产线只能一个产品。
工厂方法模式的代码:
- ShoesFactory抽象工厂类,提供了创建具体鞋子产品的纯虚函数。
- NiKeProducer、AdidasProducer、LiNingProducer具体工厂类,继承持续工厂类,实现对应具体鞋子产品对象的创建。
// 总鞋厂
class ShoesFactory
{
public:
virtual Shoes *CreateShoes() = 0;
virtual ~ShoesFactory() {}
};
// 耐克生产者/生产链
class NiKeProducer : public ShoesFactory
{
public:
Shoes *CreateShoes()
{
return new NiKeShoes();
}
};
// 阿迪达斯生产者/生产链
class AdidasProducer : public ShoesFactory
{
public:
Shoes *CreateShoes()
{
return new AdidasShoes();
}
};
// 李宁生产者/生产链
class LiNingProducer : public ShoesFactory
{
public:
Shoes *CreateShoes()
{
return new LiNingShoes();
}
};
- main函数针对每种类型的鞋子,构造了每种类型的生产线,再由每个生产线生产出对应的鞋子。需注意的是具体工厂对象和具体产品对象,用完了需要通过delete释放资源。
int main()
{
// ================ 生产耐克流程 ==================== //
// 鞋厂开设耐克生产线
ShoesFactory *niKeProducer = new NiKeProducer();
// 耐克生产线产出球鞋
Shoes *nikeShoes = niKeProducer->CreateShoes();
// 耐克球鞋广告喊起
nikeShoes->Show();
// 释放资源
delete nikeShoes;
delete niKeProducer;
// ================ 生产阿迪达斯流程 ==================== //
// 鞋厂开设阿迪达斯生产者
ShoesFactory *adidasProducer = new AdidasProducer();
// 阿迪达斯生产线产出球鞋
Shoes *adidasShoes = adidasProducer->CreateShoes();
// 阿迪达斯球鞋广喊起
adidasShoes->Show();
// 释放资源
delete adidasShoes;
delete adidasProducer;
return 0;
}
- 输出结果:
抽象工厂模式
具体情形:
- 鞋厂为了扩大了业务,不仅只生产鞋子,把运动品牌的衣服也一起生产了。
UML图:

抽象工厂模式的结构组成(和工厂方法模式一样):
- 抽象工厂类厂(ShoesFactory):工厂方法模式的核心类,提供创建具体产品的接口,由具体工厂类实现。
- 具体工厂类(NiKeProducer):继承于抽象工厂,实现创建对应具体产品对象的方式。
- 抽象产品类(Shoes\Clothe):它是具体产品继承的父类(基类)。
- 具体产品类(NiKeShoes\NiKeClothe):具体工厂所创建的对象,就是此类。
抽象工厂模式的特点:
- 提供一个接口,可以创建多个产品族中的产品对象。如创建耐克工厂,则可以创建耐克鞋子产品、衣服产品、裤子产品等。
抽象工厂模式的缺陷:
- 同工厂方法模式一样,新增产品时,都需要增加一个对应的产品的具体工厂类。
抽象工厂模式的代码:
- Clothe和Shoes,分别为衣服和鞋子的抽象产品类。
- NiKeClothe和NiKeShoes,分别是耐克衣服和耐克衣服的具体产品类。
// 基类 衣服
class Clothe
{
public:
virtual void Show() = 0;
virtual ~Clothe() {}
};
// 耐克衣服
class NiKeClothe : public Clothe
{
public:
void Show()
{
std::cout << "我是耐克衣服,时尚我最在行!" << std::endl;
}
};
// 基类 鞋子
class Shoes
{
public:
virtual void Show() = 0;
virtual ~Shoes() {}
};
// 耐克鞋子
class NiKeShoes : public Shoes
{
public:
void Show()
{
std::cout << "我是耐克球鞋,让你酷起来!" << std::endl;
}
};
- Factory为抽象工厂,提供了创建鞋子CreateShoes()和衣服产品CreateClothe()对象的接口。
- NiKeProducer为具体工厂,实现了创建耐克鞋子和耐克衣服的方式。
// 总厂
class Factory
{
public:
virtual Shoes *CreateShoes() = 0;
virtual Clothe *CreateClothe() = 0;
virtual ~Factory() {}
};
// 耐克生产者/生产链
class NiKeProducer : public Factory
{
public:
Shoes *CreateShoes()
{
return new NiKeShoes();
}
Clothe *CreateClothe()
{
return new NiKeClothe();
}
};
- main函数,构造耐克工厂对象,通过耐克工厂对象再创建耐克产品族的衣服和鞋子对象。同样,对象不再使用时,需要手动释放资源。
int main()
{
// ================ 生产耐克流程 ==================== //
// 鞋厂开设耐克生产线
Factory *niKeProducer = new NiKeProducer();
// 耐克生产线产出球鞋
Shoes *nikeShoes = niKeProducer->CreateShoes();
// 耐克生产线产出衣服
Clothe *nikeClothe = niKeProducer->CreateClothe();
// 耐克球鞋广告喊起
nikeShoes->Show();
// 耐克衣服广告喊起
nikeClothe->Show();
// 释放资源
delete nikeShoes;
delete nikeClothe;
delete niKeProducer;
return 0;
}
- 输出结果:
总结
以上三种工厂模式,在新增产品时,都存在一定的缺陷。
- 简单工厂模式,抽象工厂模式,需要去修改工厂类,这违背了开闭法则。
- 工厂方式模式和抽象工厂模式,都需要增加一个对应的产品的具体工厂类,这就会增大了代码的编写量