keras U-Net实现

115 阅读1分钟

代码位置

github.com/lsh1994/ker…

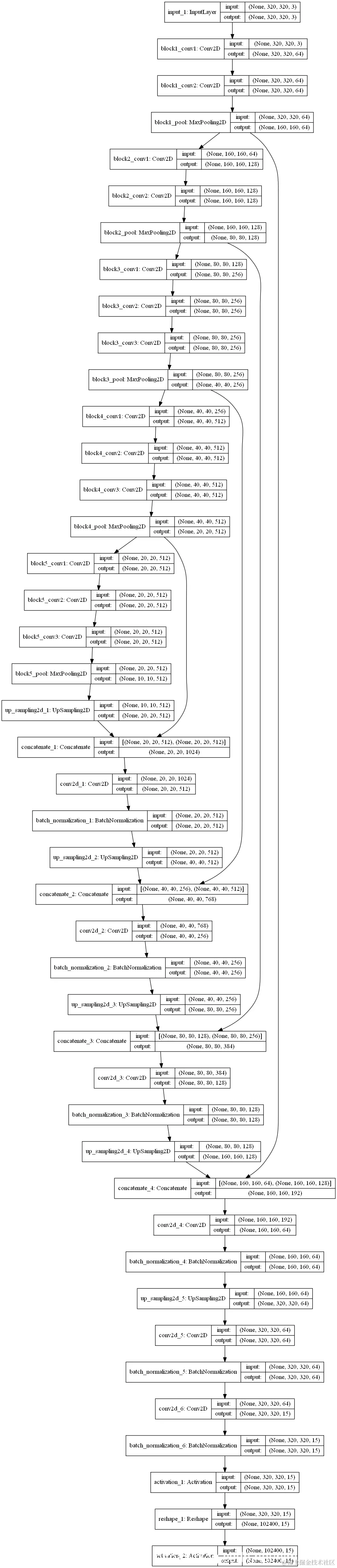
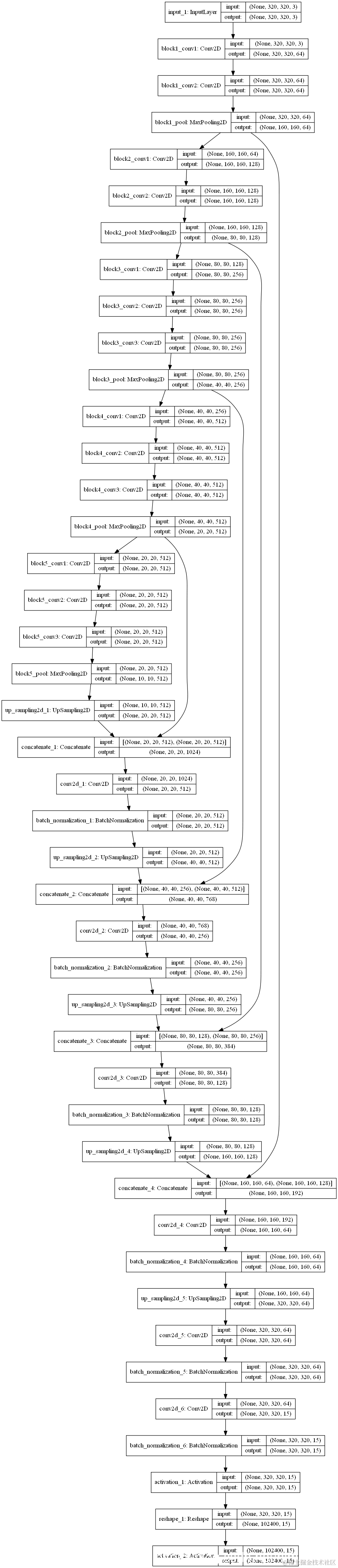
模型结构

我这里用到了vgg16微调作为编码器,读者可以参照着自定义层对称的编解码结构。

U-Net网络处理输入时进行了镜面放大2倍,所以最终的输入输出缩小了2倍。此处直接在靠后的输出上上采样置原始图像大小。

在这里插入图片描述

训练结果

在这里插入图片描述

在这里插入图片描述

在这里插入图片描述