keras SegNet实现

219 阅读1分钟

代码位置

github.com/lsh1994/ker…

池化索引可参考:blog.csdn.net/nima1994/ar…

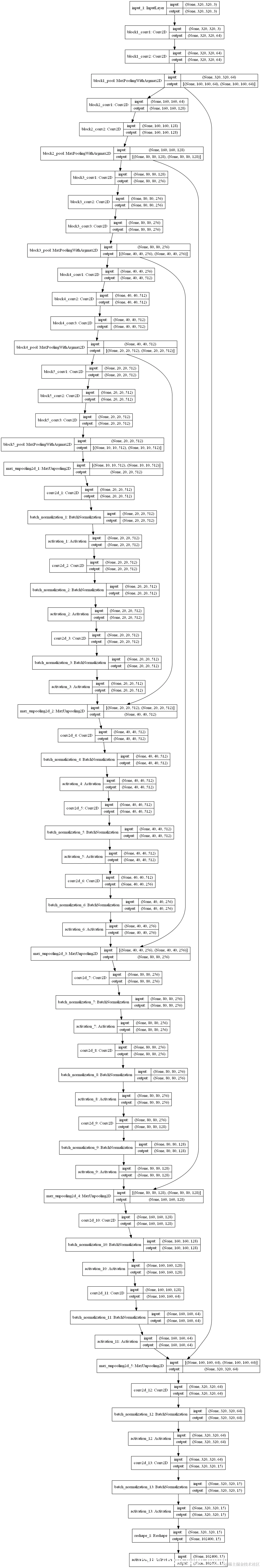
模型结构

我这里用到了vgg16微调作为编码器,读者可以参照着自定义层对称的编解码结构。

在这里插入图片描述

训练结果

在这里插入图片描述

在这里插入图片描述

在这里插入图片描述