keras FCN实现(2)

136 阅读1分钟

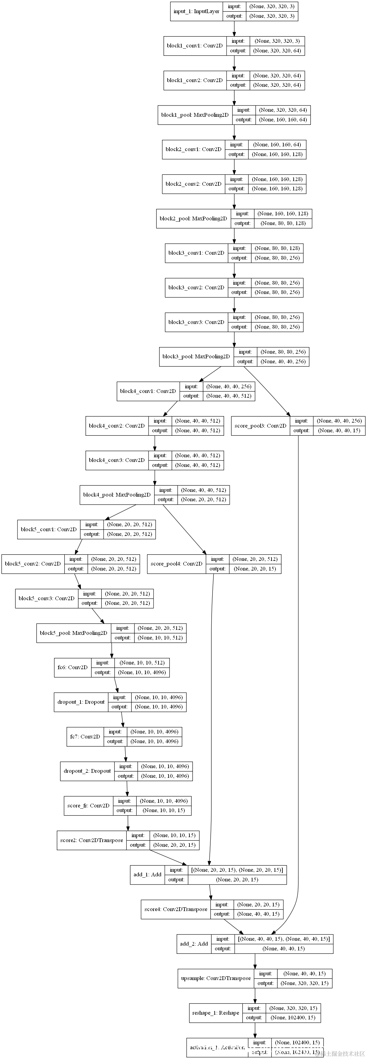
FCN-8/FCN-16 Add了底层特征。

FCN-8的实现,承接上篇

代码位置:
github.com/lsh1994/ker…

结构:
在这里插入图片描述

训练曲线:
在这里插入图片描述

在这里插入图片描述

可视化结果:
在这里插入图片描述