pytorch模型可视化:pytorchviz

296 阅读1分钟

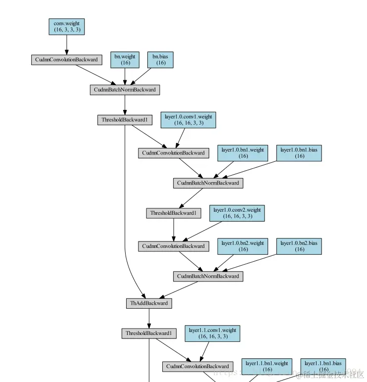
不同于keras的可视化,keras.utils.plot_model。pytorch模型可视化比较复杂,此处使用pytorchviz。

操作步骤

1 . 命令行安装pytorchviz(之前要安装graphviz,这个我keras时已经安装)

pip install git+https://github.com/szagoruyko/pytorchviz

2 . 使用如下代码,保存在统计目录下的pdf文件中,并打开。

print(model)
g=make_dot(model(torch.rand(1,3,32,32).cuda()),params=dict(model.named_parameters()))
g.view()

其中,torch.rand(1,3,32,32).cuda()为伪造的数据,.cuda因为我的模型在gpu上。

效果

在这里插入图片描述