开发效率提高 80%!快来收藏这 36 个正则表达式吧!

153 阅读3分钟

写在前面

我们在日常的Java开发中,经常需要处理一些字符串,这个时候正则表达式是非常有用的。几乎在所有的编程语言中都支持正则表达式。以下我将压箱底多年的干货搬出来给大家参考,都是我们日常使用频次比较高的正则表达式,希望能能大大提高你的工作效率。如果本文对大家有帮助,大家可以关注“Tom弹架构”,后续会连载正则表达式的基础知识。

1、整数

file

	public static final String intege = "^-?[1-9]\\d*$/";					//整数
	
	/**  正例 */
	System.out.println(Pattern.matches(intege,"123")); // true
	System.out.println(Pattern.matches(intege,"-123")); // true
	
	/**   反例 */
	System.out.println(Pattern.matches(intege,"abc")); // false
	System.out.println(Pattern.matches(intege,"0")); // false
	
	
复制代码

2、正整数

file

	public static final String intege1 = "^[1-9]\\d*$/";					//正整数
	
	// 正例 
	System.out.println(Pattern.matches(intege1,"123")); // true
	
	//  反例 
	System.out.println(Pattern.matches(intege1,"-123")); // false
	System.out.println(Pattern.matches(intege1,"0")); // false
	
复制代码

3、负整数

file

	public static final String intege2 = "^-[1-9]\\d*$/";					//负整数
	
	// 正例 
	System.out.println(Pattern.matches(intege2,"-123")); // true
	
	// 反例 
	System.out.println(Pattern.matches(intege2,"123")); // false
	System.out.println(Pattern.matches(intege2,"0")); // false
	
复制代码

4、数字

file

	public static final String num = "^([+-]?)\\d*\\.?\\d+$/";			//数字
	
	// 正例 
	System.out.println(Pattern.matches(num,"123")); // true
	System.out.println(Pattern.matches("0")); // true
	
	// 反例 
	System.out.println(Pattern.matches(num,"a123")); // false
	
复制代码

5、正数(正整数 + 0)

file

	public static final String num1 = "^[1-9]\\d*|0$/";					//正数(正整数 + 0)
	
	// 正例 
	System.out.println(Pattern.matches(num1,"123")); // true
	System.out.println(Pattern.matches(num1,"0")); // true
	
	// 反例 
	System.out.println(Pattern.matches(num1,"-123")); // false
	
复制代码

6、负数(负整数 + 0)

file

	public static final String num2 = "^-[1-9]\\d*|0$/";					//负数(负整数 + 0)
	
	// 正例 
	System.out.println(Pattern.matches(num2,"-123")); // true
	System.out.println(Pattern.matches(num2,"0")); // true
	
	// 反例 
	System.out.println(Pattern.matches(num2,"123")); // false
	
复制代码

7、浮点数

file

	public static final String decmal = "^([+-]?)\\d*\\.\\d+$/";			//浮点数
	
	// 正例 
	System.out.println(Pattern.matches(decmal,"-0.1")); // true
	System.out.println(Pattern.matches(decmal,"0.1")); // true
	
	// 反例 
	System.out.println(Pattern.matches(decmal,"a.b")); // false
	
复制代码

8、正浮点数

file

	public static final String decmal1 = "^[1-9]\\d*.\\d*|0.\\d*[1-9]\\d*$"; //正浮点数
	
	// 正例 
	System.out.println(Pattern.matches(decmal1,"0.1")); // true
	
	// 反例 
	System.out.println(Pattern.matches(decmal1,"-0.1")); // false
	
复制代码

9、负浮点数

file

	public static final String decmal2 = "^-([1-9]\\d*.\\d*|0.\\d*[1-9]\\d*)$"; //负浮点数
	
	// 正例 
	System.out.println(Pattern.matches(decmal2,"-0.1")); // true
	
	// 反例 
	System.out.println(Pattern.matches(decmal2,"0.1")); // false
	
复制代码

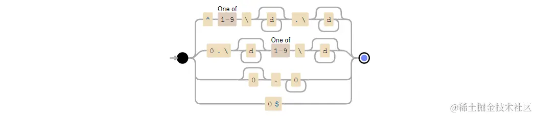
10、浮点数

file

	public static final String decmal3 = "^-?([1-9]\\d*.\\d*|0.\\d*[1-9]\\d*|0?.0+|0)$";//浮点数
	
	// 正例 
	System.out.println(Pattern.matches(decmal3,"-0.1")); // true
	System.out.println(Pattern.matches(decmal3,"0.1")); // true
	
	// 反例 
	System.out.println(Pattern.matches(decmal3,"a.b")); // false
	
复制代码

11、非负浮点数(正浮点数 + 0)

file

	public static final String decmal4 = "^[1-9]\\d*.\\d*|0.\\d*[1-9]\\d*|0?.0+|0$";  //非负浮点数(正浮点数 + 0)
	
	// 正例 
	System.out.println(Pattern.matches(decmal4,"0.1")); // true
	
	// 反例 
	System.out.println(Pattern.matches(decmal4,"-0.1")); // false
	
复制代码

12、非正浮点数(负浮点数 + 0)

file

	public static final String decmal5 = "^(-([1-9]\\d*.\\d*|0.\\d*[1-9]\\d*))|0?.0+|0$"; //非正浮点数(负浮点数 + 0)
	
	// 正例 
	System.out.println(Pattern.matches(decmal5,"-0.1")); // true
	
	// 反例 
	System.out.println(Pattern.matches(decmal5,"0.1")); // false
	
复制代码

13、邮箱地址

file

	public static final String email = "^\\w+((-\\w+)|(\\.\\w+))*\\@[A-Za-z0-9]+((\\.|-)[A-Za-z0-9]+)*\\.[A-Za-z0-9]+$"; //邮件
	
	// 正例 
	System.out.println(Pattern.matches(email,"tom@gupaoedu.com")); // true
	
	// 反例 
	System.out.println(Pattern.matches(email,"tom.gupaoedu.com")); // false
	
复制代码

14、颜色值匹配

file

	public static final String color = "^[a-fA-F0-9]{6}$";				//颜色
	
	// 正例 
	System.out.println(Pattern.matches(color,"ffffff")); // true
	System.out.println(Pattern.matches(color,"FFFFFF")); // true
	
	// 反例 
	System.out.println(Pattern.matches(color,"#FFFFFF")); // false
	System.out.println(Pattern.matches(color,"white")); // false
	
复制代码

15、url匹配

file

	public static final String url = "^http[s]?:\\/\\/([\\w-]+\\.)+[\\w-]+([\\w-.\\/?%&=]*)?$";	//url
	
	// 正例 
	System.out.println(Pattern.matches(url,"http://www.xxx.com")); // true
	System.out.println(Pattern.matches(url,"https://www.xxx.com")); // true
	System.out.println(Pattern.matches(url,"www.xxx.com")); // true
	
	// 反例 
	System.out.println(Pattern.matches(url,"abcd")); // false

	
复制代码

16、纯仅中文字符

file

	public static final String chinese = "^[\\u4E00-\\u9FA5\\uF900-\\uFA2D]+$";					//仅中文
	
	// 正例 
	System.out.println(Pattern.matches(chinese,"汤姆弹架构")); // true
	
	// 反例 
	System.out.println(Pattern.matches(chinese,"Tom弹架构")); // false
	
复制代码

17、仅ACSII字符

file

	public static final String ascii = "^[\\x00-\\xFF]+$";				//仅ACSII字符
	
	// 正例 
	System.out.println(Pattern.matches(ascii,"abc123")); // true
	
	// 反例 
	System.out.println(Pattern.matches(ascii,"にそ①②③")); // false
	
复制代码

18、邮政编码

file

	public static final String zipcode = "^\\d{6}$";						//邮编
	
	// 正例 
	System.out.println(Pattern.matches(zipcode,"100000")); // true
	
	// 反例 
	System.out.println(Pattern.matches(zipcode,"1000000")); // false
	
复制代码

19、国内手机号码

file

	public static final String mobile = "^(13|15|16|17|18)[0-9]{9}$";				//手机
	
	// 正例 
	System.out.println(Pattern.matches(zipcode,"13800138000")); // true
	
	// 反例 
	System.out.println(Pattern.matches(zipcode,"19900010002")); // false
	
复制代码

20、IP V4 地址

file

	public static final String ip4 = "^(25[0-5]|2[0-4]\\d|[0-1]\\d{2}|[1-9]?\\d)\\.(25[0-5]|2[0-4]\\d|[0-1]\\d{2}|[1-9]?\\d)\\.(25[0-5]|2[0-4]\\d|[0-1]\\d{2}|[1-9]?\\d)\\.(25[0-5]|2[0-4]\\d|[0-1]\\d{2}|[1-9]?\\d)$";	//ip地址
	
	// 正例 
	System.out.println(Pattern.matches(zipcode,"127.0.0.1")); // true
	
	// 反例 
	System.out.println(Pattern.matches(zipcode,"aa.bb.cc.dd")); // false

复制代码

21、非空字符

file

	public static final String notempty = "^\\S+$";						//非空
	
	// 正例 
	System.out.println(Pattern.matches(notempty,"  abc ")); // true
	
	// 反例 
	System.out.println(Pattern.matches(notempty,"")); // false
	
复制代码

22、图片后缀

file

	public static final String picture = "(.*)\\.(jpg|bmp|gif|ico|pcx|jpeg|tif|png|raw|tga|JPG|BMP|GIF|ICO|PCX|JPEG|TIF|PNG|RAW|TGA)$";	//图片
	
	// 正例 
	System.out.println(Pattern.matches(picture,"tom.jpg")); // true
	
	// 反例 
	System.out.println(Pattern.matches(picture,"tom.txt"")); // false
	
复制代码

23、音频后缀

file

	public static final String audio = "(.*)\\.(mp3|wma|mid|midi|wav|vqf|MP3|WMA|MID|MIDI|WAV|VQF)$";	//音频
	
		// 正例 
	System.out.println(Pattern.matches(audio,"tom.mp3")); // true
	
	// 反例 
	System.out.println(Pattern.matches(audio,"tom.txt"")); // false
	
复制代码

24、视频后缀

file

	public static final String video = "(.*)\\.(rm|3gp|mp4|rmvb|avi|wmv|flv|vob|exe|mkv|swf|RM|3GP|MP4|RMVB|AVI|WMV|FLV|VOB|EXE|MKV|SWF)$"; // 视频格式
	
	// 正例 
	System.out.println(Pattern.matches(video,"tom.mp4")); // true
	
	// 反例 
	System.out.println(Pattern.matches(video,"tom.txt"")); // false

复制代码

25、压缩文件后缀

file

	public static final String rar = "(.*)\\.(rar|zip|7zip|tgz|RAR|ZIP|7ZIP|TGZ)$";	//压缩文件
	
	// 正例 
	System.out.println(Pattern.matches(rar,"tom.zip")); // true
	
	// 反例 
	System.out.println(Pattern.matches(rar,"tom.txt"")); // false
	
复制代码

26、日期格式

file

	public static final String date = "^\\d{4}(\\-|\\/|\\.)\\d{1,2}\\1\\d{1,2}$";	//日期
	
	// 正例 
	System.out.println(Pattern.matches(date,"2024-10-24")); // true
	System.out.println(Pattern.matches(date,"2024/10/24")); // true
	
	// 反例 
	System.out.println(Pattern.matches(date,"2024年10月24日"")); // false
	
复制代码

27、日期和时间格式

file

	public static final String datetime = "^\\d{4}(\\-|\\/|\\.)\\d{1,2}\\1\\d{1,2}(\\s\\d{2}:)?(\\d{2}:)?(\\d{2})?$";	//日期和时间
	
	// 正例 
	System.out.println(Pattern.matches(datetime,"2024-10-24 23:59:59")); // true
	System.out.println(Pattern.matches(datetime,"2024/10/24 23:59:59")); // true
	
	// 反例 
	System.out.println(Pattern.matches(datetime,"2024年10月24日 23时59分59秒"")); // false
		
复制代码

28、QQ号码

file

	public static final String qq = "^[1-9]*[1-9][0-9]*$";		//QQ号码
	
	// 正例 
	System.out.println(Pattern.matches(qq,"123456")); // true
	
	// 反例 
	System.out.println(Pattern.matches(qq,"1234567890")); // false
		
复制代码

29、电话号码的函数(包括验证国内区号,国际区号,分机号)

file

	public static final String tel = "^(([0\\+]\\d{2,3}-)?(0\\d{2,3})-)?(\\d{7,8})(-(\\d{3,}))?$";	//电话号码的函数(包括验证国内区号,国际区号,分机号)
	
	// 正例 
	System.out.println(Pattern.matches(tel,"010-1234567")); // true
	System.out.println(Pattern.matches(tel,"0100-12345678")); // true
	
	// 反例 
	System.out.println(Pattern.matches(tel,"13800138000")); // false
		
复制代码

30、用户名注册

file

	public static final String username = "^[A-Za-z]\\w{5,}$";	//用来用户注册。匹配由数字、26个英文字母或者下划线组成的字符串
		
	// 正例 
	System.out.println(Pattern.matches(username,"gupaoedutom")); // true
	
	// 反例 
	System.out.println(Pattern.matches(username,"tom@gupaoedu")); // false
	
复制代码

31、字母数字组合

file

	public static final String allstring = "^\\w+$"; //字母数字组合
	
	// 正例 
	System.out.println(Pattern.matches(allstring,"abc123")); // true
	
	// 反例 
	System.out.println(Pattern.matches(allstring,"abc123%^&")); // false
	
复制代码

32、纯字母

file

	public static final String letter = "^[A-Za-z]+$";					//字母
	
	// 正例 
	System.out.println(Pattern.matches(letter,"abc")); // true
	
	// 反例 
	System.out.println(Pattern.matches(letter,"abc123")); // false
		
复制代码

33、纯大写字母

file

	public static final String letter_u = "^[A-Z]+$";					//大写字母
	
	// 正例 
	System.out.println(Pattern.matches(letter_u,"ABC")); // true
	
	// 反例 
	System.out.println(Pattern.matches(letter_u,"abc")); // false
		
复制代码

34、纯小写字母

file

	public static final String letter_l = "^[a-z]+$";					//小写字母
	
	// 正例 
	System.out.println(Pattern.matches(letter_l,"abc")); // true
	
	// 反例 
	System.out.println(Pattern.matches(letter_l,"ABC")); // false
	
复制代码

35、第二代身份证号码匹配

file

	public static final String idcard = "^[1-9]([0-9]{14}|[0-9]{17})$";	//身份证
	
	// 正例 
	System.out.println(Pattern.matches(idcard,"100000201410241024")); // true
	
	// 反例 
	System.out.println(Pattern.matches(idcard,"1000002014102410240")); // false
	
复制代码

36、数字或字母

file

	public static final String numOrStr = "^[A-Za-z0-9]+$";//数字或字母
	
	// 正例 
	System.out.println(Pattern.matches(numOrStr,"abc123")); // true
	System.out.println(Pattern.matches(numOrStr,"abc")); // true
	System.out.println(Pattern.matches(numOrStr,"123")); // true
	
	// 反例 
	System.out.println(Pattern.matches(numOrStr,"Tom弹架构")); // false

作者:Tom弹架构
链接:juejin.cn/post/702263…
来源:稀土掘金