mysql-2

168 阅读7分钟

1、一张表,里面有 ID 自增主键,当 insert 了 17 条记录之后, 删除了第 15,16,17 条记录,再把 Mysql 重启,再 insert 一条记 录,这条记录的 ID 是 18 还是 15 ?

image.png

2、Mysql 的技术特点是什么?

Mysql 数据库软件是一个客户端或服务器系统,其中包括:支持各种客户端程序和库的多 线程 SQL 服务器、不同的后端、广泛的应用程序编程接口和管理工具。

3、Heap 表是什么?

HEAP 表存在于内存中,用于临时高速存储。

  • BLOB 或 TEXT 字段是不允许的
  • 只能使用比较运算符=,<,>,=>,= <
  • HEAP 表不支持 AUTO_INCREMENT
  • 索引不可为 NULL

4、Mysql 服务器默认端口是什么?

Mysql 服务器的默认端口是 3306。

5、与 Oracle 相比,Mysql 有什么优势?

  • Mysql 是开源软件,随时可用,无需付费。
  • Mysql 是便携式的
  • 带有命令提示符的 GUI。
  • 使用 Mysql 查询浏览器支持管理

6、如何区分 FLOAT 和 DOUBLE?

以下是 FLOAT 和 DOUBLE 的区别: 浮点数以 8 位精度存储在 FLOAT 中,并且有四个字节。 浮点数存储在 DOUBLE 中,精度为 18 位,有八个字节。

7、区分 CHAR_LENGTH 和 LENGTH?

CHAR_LENGTH 是字符数,而 LENGTH 是字节数。Latin 字符的这两个数据是相同的, 但是对于 Unicode 和其他编码,它们是不同的。

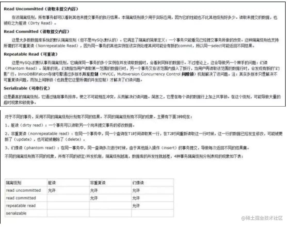
8、请简洁描述 Mysql 中 InnoDB 支持的四种事务隔离级别名 称,以及逐级之间的区别?

SQL 标准定义的四个隔离级别为:

  • read uncommited :读到未提交数据
  • read committed:脏读,不可重复读
  • repeatable read:可重读
  • serializable :串行事物 image.png

9、在 Mysql 中 ENUM 的用法是什么?

ENUM 是一个字符串对象,用于指定一组预定义的值,并可在创建表时使用。 Create table size(name ENUM('Smail,'Medium','Large');

10、如何定义 REGEXP?

REGEXP 是模式匹配,其中匹配模式在搜索值的任何位置。

11、CHAR 和 VARCHAR 的区别?

以下是 CHAR 和 VARCHAR 的区别:

  • CHAR 和 VARCHAR 类型在存储和检索方面有所不同
  • CHAR 列长度固定为创建表时声明的长度,长度值范围是 1 到 255 当 CHAR 值被存储时,它们被用空格填充到特定长度,检索 CHAR 值时需删除尾随空格。

12、列的字符串类型可以是什么?

字符串类型是:

  • SET
  • BLOB
  • ENUM
  • CHAR
  • TEXT
  • VARCHAR

13、如何获取当前的 Mysql 版本?

SELECT VERSION();用于获取当前 Mysql 的版本。

14、Mysql 中使用什么存储引擎?

存储引擎称为表类型,数据使用各种技术存储在文件中。 技术涉及:

  • Storage mechanism
  • Locking levels
  • Indexing
  • Capabilities and functions.

15、Mysql 驱动程序是什么?

以下是 Mysql 中可用的驱动程序:

  • PHP 驱动程序
  • JDBC 驱动程序
  • ODBC 驱动程序
  • CWRAPPER
  • PYTHON 驱动程序
  • PERL 驱动程序
  • RUBY 驱动程序
  • CAP11PHP 驱动程序
  • Ado.net5.mxj

16、TIMESTAMP 在 UPDATE CURRENT_TIMESTAMP 数据 类型上做什么?

创建表时 TIMESTAMP 列用 Zero 更新。只要表中的其他字段发生更改,UPDATE CURRENT_TIMESTAMP 修饰符就将时间戳字段更新为当前时间。

17、主键和候选键有什么区别?

表格的每一行都由主键唯一标识,一个表只有一个主键。 主键也是候选键。按照惯例,候选键可以被指定为主键,并且可以用于任何外键引用。

18、如何使用 Unix shell 登录 Mysql?

我们可以通过以下命令登录: # [mysql dir]/bin/mysql -h hostname -u -p

19、 myisamchk 是用来做什么的?

它用来压缩 MyISAM 表,这减少了磁盘或内存使用。

20、MYSQL 数据库服务器性能分析的方法命令有哪些?

image.png

21、如何控制 HEAP 表的最大尺寸?

Heal 表的大小可通过称为 max_heap_table_size 的 Mysql 配置变量来控制。

22、MyISAM Static 和 MyISAM Dynamic 有什么区别?

在 MyISAM Static 上的所有字段有固定宽度。动态 MyISAM 表将具有像 TEXT,BLOB 等字段,以适应不同长度的数据类型。点击这里有一套最全阿里面试题总结。 MyISAM Static 在受损情况下更容易恢复。

23、federated 表是什么?

federated 表,允许访问位于其他服务器数据库上的表。

24、如果一个表有一列定义为 TIMESTAMP,将发生什么?

每当行被更改时,时间戳字段将获取当前时间戳。

25、列设置为 AUTO INCREMENT 时,如果在表中达到最大 值,会发生什么情况?

它会停止递增,任何进一步的插入都将产生错误,因为密钥已被使用。

26、怎样才能找出最后一次插入时分配了哪个自动增量?

LAST_INSERT_ID 将返回由 Auto_increment 分配的最后一个值,并且不需要指定表名 称。

27、你怎么看到为表格定义的所有索引?

'索引是通过以下方式为表格定义的: SHOW INDEX FROM ;

28、LIKE 声明中的%和_是什么意思?

%对应于 0 个或更多字符,_只是 LIKE 语句中的一个字符。

29、如何在 Unix 和 Mysql 时间戳之间进行转换?

UNIX_TIMESTAMP 是从 Mysql 时间戳转换为 Unix 时间戳的命令 FROM_UNIXTIME 是从 Unix 时间戳转换为 Mysql 时间戳的命令

30、列对比运算符是什么?

在 SELECT 语句的列比较中使用=,<>,<=,<,> =,>,<<,>>,<=>,AND,OR 或 LIKE 运算符。

31、我们如何得到受查询影响的行数?

行数可以通过以下代码获得: SELECT COUNT(user_id)FROM users;

32、Mysql 查询是否区分大小写?

不区分 SELECT VERSION(), CURRENT_DATE; SeLect version(), current_date; seleCt vErSiOn(), current_DATE; 所有这些例子都是一样的,Mysql 不区分大小写。

33、LIKE 和 REGEXP 操作有什么区别?

LIKE 和 REGEXP 运算符用于表示^和%。 SELECT * FROM employee WHERE emp_name REGEXP "^b"; SELECT * FROM employee WHERE emp_name LIKE "%b";

34.、BLOB 和 TEXT 有什么区别?

BLOB 是一个二进制对象,可以容纳可变数量的数据。有四种类型的 BLOB -

  • TINYBLOB
  • BLOB
  • MEDIUMBLOB
  • LONGBLOB 它们只能在所能容纳价值的最大长度上有所不同。 TEXT 是一个不区分大小写的 BLOB。四种 TEXT 类型
  • TINYTEXT
  • TEXT
  • MEDIUMTEXT
  • LONGTEXT 它们对应于四种 BLOB 类型,并具有相同的最大长度和存储要求。 BLOB 和 TEXT 类型之间的唯一区别在于对 BLOB 值进行排序和比较时区分大小写,对 TEXT 值不区分大小写。

35、mysql_fetch_array 和 mysql_fetch_object 的区别是什么?

以下是 mysql_fetch_array 和 mysql_fetch_object 的区别:

  • mysql_fetch_array() - 将结果行作为关联数组或来自数据库的常规数组返回。
  • mysql_fetch_object - 从数据库返回结果行作为对象。

36、我们如何在 mysql 中运行批处理模式?

以下命令用于在批处理模式下运行: mysql; mysql mysql.out

37、MyISAM 表格将在哪里存储,并且还提供其存储格式?

每个 MyISAM 表格以三种格式存储在磁盘上:

  • “.frm”文件存储表定义
  • 数据文件具有“.MYD”(MYData)扩展名 索引文件具有“.MYI”(MYIndex)扩展名

38.、Mysql 中有哪些不同的表格?

共有 5 种类型的表格:

  • MyISAM
  • Heap
  • Merge
  • INNODB
  • ISAM MyISAM 是 Mysql 的默认存储引擎。

39、ISAM 是什么?

ISAM 简称为索引顺序访问方法。它是由 IBM 开发的,用于在磁带等辅助存储系统上存储 和检索数据。

40、InnoDB 是什么?

lnnoDB 是一个由 Oracle 公司开发的 Innobase Oy 事务安全存储引擎。

41、Mysql 如何优化 DISTINCT?

DISTINCT 在所有列上转换为 GROUP BY,并与 ORDER BY 子句结合使用。
SELECT DISTINCT t1.a FROM t1,t2 where t1.a=t2.a;

42、如何输入字符为十六进制数字?

如果想输入字符为十六进制数字,可以输入带有单引号的十六进制数字和前缀(X),或者 只用(Ox)前缀输入十六进制数字。 如果表达式上下文是字符串,则十六进制数字串将自动转换为字符串。

43、如何显示前 50 行?

在 Mysql 中,使用以下代码查询显示前 50 行: SELECT*FROM LIMIT 0,50;

44、可以使用多少列创建索引?

任何标准表最多可以创建 16 个索引列。

45、NOW()和 CURRENT_DATE()有什么区别?

NOW()命令用于显示当前年份,月份,日期,小时,分钟和秒。
CURRENT_DATE()仅显示当前年份,月份和日期。

46、什么样的对象可以使用 CREATE 语句创建?

以下对象是使用 CREATE 语句创建的:  DATABASE  EVENT  FUNCTION  INDEX  PROCEDURE  TABLE  TRIGGER  USER  VIEW

47、Mysql 表中允许有多少个 TRIGGERS?

在 Mysql 表中允许有六个触发器,如下:  BEFORE INSERT  AFTER INSERT  BEFORE UPDATE  AFTER UPDATE  BEFORE DELETE  AFTER DELETE

48、什么是非标准字符串类型?

以下是非标准字符串类型:  TINYTEXT  TEXT  MEDIUMTEXT  LONGTEXT

49、什么是通用 SQL 函数?

 CONCAT(A, B) - 连接两个字符串值以创建单个字符串输出。通常用于将两个或多个 字段合并为一个字段。  FORMAT(X, D)- 格式化数字 X 到 D 有效数字。  CURRDATE(), CURRTIME()- 返回当前日期或时间。  NOW() - 将当前日期和时间作为一个值返回。  MONTH(),DAY(),YEAR(),WEEK(),WEEKDAY() - 从日期值中 提取给定数据。  HOUR(),MINUTE(),SECOND() - 从时间值中提取给定数据。  DATEDIFF(A,B) - 确定两个日期之间的差异,通常用于计算年龄  SUBTIMES(A,B) - 确定两次之间的差异。  FROMDAYS(INT) - 将整数天数转换为日期值。

50、解释访问控制列表

ACL(访问控制列表)是与对象关联的权限列表。这个列表是 Mysql 服务器安全模型的基 础,它有助于排除用户无法连接的问题。 Mysql 将 ACL(也称为授权表)缓存在内存中。当用户尝试认证或运行命令时,Mysql 会 按照预定的顺序检查 ACL 的认证信息和权限。

51、MYSQL 支持事务吗?

在缺省模式下,MYSQL 是 autocommit 模式的,所有的数据库更新操作都会即时提交, 所以在缺省情况下,mysql 是不支持事务的。 但是如果你的 MYSQL 表类型是使用 InnoDB Tables 或 BDB tables 的话,你的 MYSQL 就 可 以 使 用 事 务 处 理 , 使 用 SET AUTOCOMMIT=0 就 可 以 使 MYSQL 允 许 在 非 autocommit 模式,在非 autocommit 模式下,你必须使用 COMMIT 来提交你的更改, 或者用 ROLLBACK 来回滚你的更改。 示例如下: START TRANSACTION; SELECT @A:=SUM(salary) FROM table1 WHERE type=1; UPDATE table2 SET summmary=@A WHERE type=1; COMMIT;

52、 mysql 里记录货币用什么字段类型好

NUMERIC 和 DECIMAL 类型被 Mysql 实现为同样的类型,这在 SQL92 标准允许。他们 被用于保存值,该值的准确精度是极其重要的值,例如与金钱有关的数据。当声明一个类是 这些类型之一时,精度和规模的能被(并且通常是)指定;点击这里有一套最全阿里面试题总 结。 例如: salary DECIMAL(9,2) 在这个例子中,9(precision)代表将被用于存储值的总的小数位数,而 2(scale)代表将被用 于存储小数点后的位数。 因 此 , 在 这 种 情 况 下 , 能 被 存 储 在 salary 列 中 的 值 的 范 围 是 从 -9999999.99 到 9999999.99。在 ANSI/ISO SQL92 中,句法 DECIMAL(p)等价于 DECIMAL(p,0)。 同样,句法 DECIMAL 等价于 DECIMAL(p,0),这里实现被允许决定值 p。Mysql 当前不 支持 DECIMAL/NUMERIC 数据类型的这些变种形式的任一种。 这一般说来不是一个严重的问题,因为这些类型的主要益处得自于明显地控制精度和规模的 能力。 DECIMAL 和 NUMERIC 值作为字符串存储,而不是作为二进制浮点数,以便保存那些值 的小数精度。 一个字符用于值的每一位、小数点(如果 scale>0)和“-”符号(对于负值)。如果 scale 是 0, DECIMAL 和 NUMERIC 值不包含小数点或小数部分。 DECIMAL 和 NUMERIC 值得最大的范围与 DOUBLE 一样,但是对于一个给定的 DECIMAL 或 NUMERIC 列,实际的范围可由制由给定列的 precision 或 scale 限制。 当这样的列赋给了小数点后面的位超过指定 scale 所允许的位的值,该值根据 scale 四舍五 入。 当一个 DECIMAL 或 NUMERIC 列被赋给了其大小超过指定(或缺省的)precision 和 scale 隐含的范围的值,Mysql 存储表示那个范围的相应的端点值。

53、MYSQL 数据表在什么情况下容易损坏?

服务器突然断电导致数据文件损坏。 强制关机,没有先关闭 mysql 服务等。

54、mysql 有关权限的表都有哪几个?

Mysql 服务器通过权限表来控制用户对数据库的访问,权限表存放在 mysql 数据库里,由 mysql_install_db 脚本初始化。这些权限表分别 user,db,table_priv,columns_priv 和 host。

55、Mysql 中有哪几种锁?

MyISAM 支持表锁,InnoDB 支持表锁和行锁,默认为行锁

  • 表级锁:开销小,加锁快,不会出现死锁。锁定粒度大,发生锁冲突的概率最高,并发量最 低
  • 行级锁:开销大,加锁慢,会出现死锁。锁力度小,发生锁冲突的概率小,并发度最高