Spring扫描底层流程

1,048 阅读2分钟

Spring启动的时候会调用org.springframework.context.annotation.ClassPathBeanDefinitionScanner#doScan 方法进行扫描,方法代码如下:

protected Set<BeanDefinitionHolder> doScan(String... basePackages) {
   Assert.notEmpty(basePackages, "At least one base package must be specified");
   Set<BeanDefinitionHolder> beanDefinitions = new LinkedHashSet<>();
   for (String basePackage : basePackages) {

      Set<BeanDefinition> candidates = findCandidateComponents(basePackage);

      for (BeanDefinition candidate : candidates) {
         ScopeMetadata scopeMetadata = this.scopeMetadataResolver.resolveScopeMetadata(candidate);
         candidate.setScope(scopeMetadata.getScopeName());

         String beanName = this.beanNameGenerator.generateBeanName(candidate, this.registry);

         if (candidate instanceof AbstractBeanDefinition) {
            postProcessBeanDefinition((AbstractBeanDefinition) candidate, beanName);
         }
         if (candidate instanceof AnnotatedBeanDefinition) {
            // 解析@Lazy、@Primary、@DependsOn、@Role、@Description
            AnnotationConfigUtils.processCommonDefinitionAnnotations((AnnotatedBeanDefinition) candidate);
         }

         // 检查Spring容器中是否已经存在该beanName
         if (checkCandidate(beanName, candidate)) {
            BeanDefinitionHolder definitionHolder = new BeanDefinitionHolder(candidate, beanName);
            definitionHolder =
                  AnnotationConfigUtils.applyScopedProxyMode(scopeMetadata, definitionHolder, this.registry);
            beanDefinitions.add(definitionHolder);

            // 注册
            registerBeanDefinition(definitionHolder, this.registry);
         }
      }
   }
   return beanDefinitions;
}

其中,第一步先调用org.springframework.context.annotation.ClassPathScanningCandidateComponentProvider#scanCandidateComponents(String basePackage) 扫描某个包路径,并得到BeanDefinition的Set集合。

private Set<BeanDefinition> scanCandidateComponents(String basePackage) {
   Set<BeanDefinition> candidates = new LinkedHashSet<>();
   try {
      // 获取basePackage下所有的文件资源
      String packageSearchPath = ResourcePatternResolver.CLASSPATH_ALL_URL_PREFIX +
            resolveBasePackage(basePackage) + '/' + this.resourcePattern;
      Resource[] resources = getResourcePatternResolver().getResources(packageSearchPath);
      boolean traceEnabled = logger.isTraceEnabled();
      boolean debugEnabled = logger.isDebugEnabled();
      for (Resource resource : resources) {
         if (traceEnabled) {
            logger.trace("Scanning " + resource);
         }
         if (resource.isReadable()) {
            try {
               MetadataReader metadataReader = getMetadataReaderFactory().getMetadataReader(resource);
               // excludeFilters、includeFilters判断
               if (isCandidateComponent(metadataReader)) {
                  ScannedGenericBeanDefinition sbd = new ScannedGenericBeanDefinition(metadataReader);
                  sbd.setSource(resource);

                  if (isCandidateComponent(sbd)) {
                     if (debugEnabled) {
                        logger.debug("Identified candidate component class: " + resource);
                     }
                     candidates.add(sbd);
                  }
                  else {
                     if (debugEnabled) {
                        logger.debug("Ignored because not a concrete top-level class: " + resource);
                     }
                  }
               }
               else {
                  if (traceEnabled) {
                     logger.trace("Ignored because not matching any filter: " + resource);
                  }
               }
            }
            catch (Throwable ex) {
               throw new BeanDefinitionStoreException(
                     "Failed to read candidate component class: " + resource, ex);
            }
         }
         else {
            if (traceEnabled) {
               logger.trace("Ignored because not readable: " + resource);
            }
         }
      }
   }
   catch (IOException ex) {
      throw new BeanDefinitionStoreException("I/O failure during classpath scanning", ex);
   }
   return candidates;
}

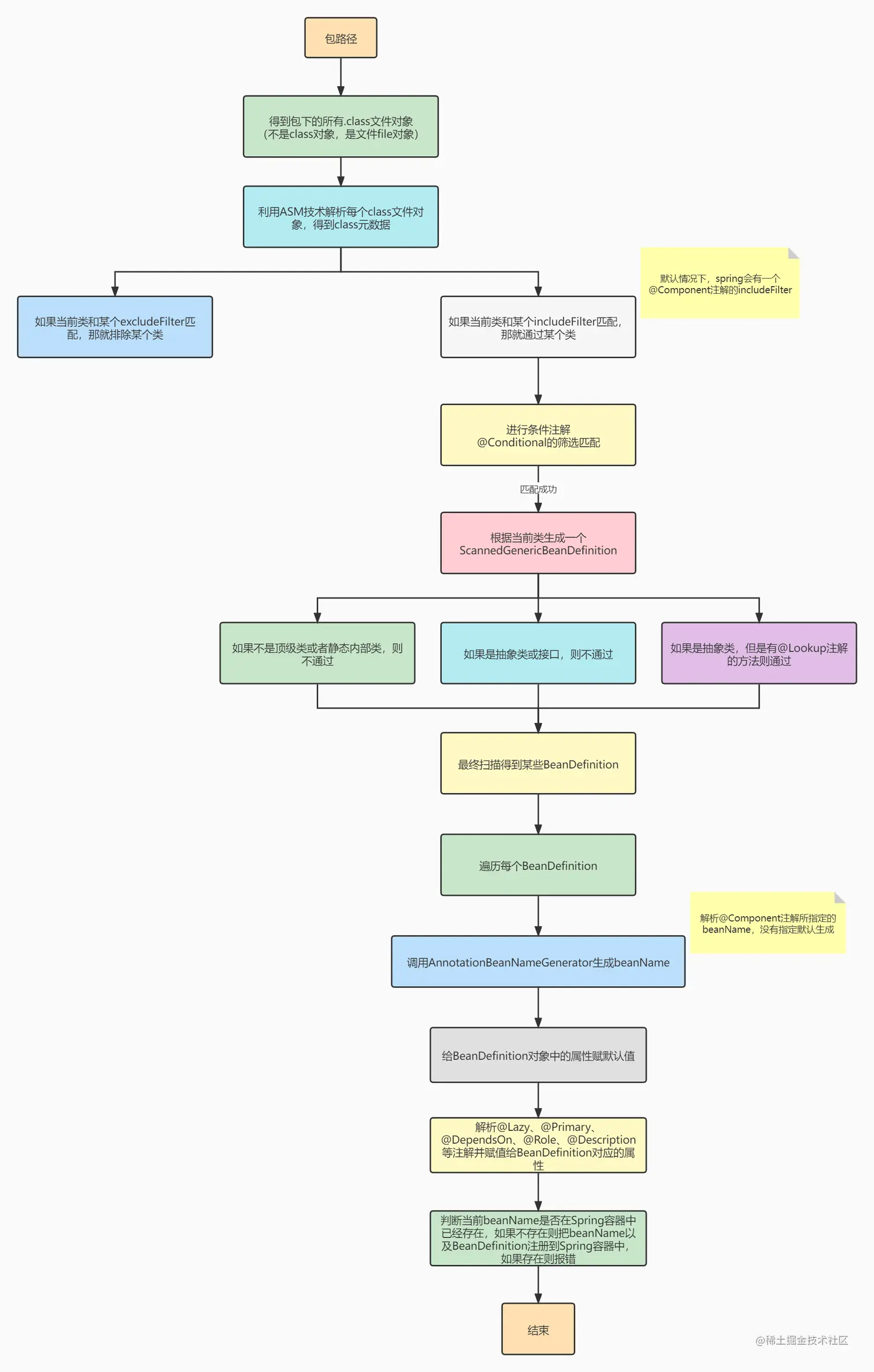
scanCandidateComponents具体扫描流程如下:

  1. 首先,通过ResourcePatternResolver获得指定包路径下的所有 .class 文件(Spring源码中将此文件包装成了Resource对象)
  2. 遍历每个Resource对象
  3. 利用MetadataReaderFactory解析Resource对象得到MetadataReader(在Spring源码中MetadataReaderFactory具体的实现类为CachingMetadataReaderFactory,MetadataReader的具体实现类为SimpleMetadataReader)
  4. 利用MetadataReader进行excludeFilters和includeFilters,以及条件注解@Conditional的筛选(条件注解并不能理解:某个类上是否存在@Conditional注解,如果存在则调用注解中所指定的类的match方法进行匹配,匹配成功则通过筛选,匹配失败则pass掉。)
  5. 筛选通过后,基于metadataReader生成ScannedGenericBeanDefinition
  6. 再基于metadataReader判断是不是对应的类是不是接口或抽象类
  7. 如果筛选通过,那么就表示扫描到了一个Bean,将ScannedGenericBeanDefinition加入结果集

MetadataReader表示类的元数据读取器,主要包含了一个AnnotationMetadata,功能有

  1. 获取类的名字、
  2. 获取父类的名字
  3. 获取所实现的所有接口名
  4. 获取所有内部类的名字5. 判断是不是抽象类
  5. 判断是不是接口
  6. 判断是不是一个注解
  7. 获取拥有某个注解的方法集合
  8. 获取类上添加的所有注解信息
  9. 获取类上添加的所有注解类型集合

扫描完了之后就是根据扫描到的BeanDefinition,进行解析,并最终注册到Spring容器中,整体扫描流程图如下:

未命名文件.jpg