vue学习笔记--1

112 阅读2分钟

小知识,大挑战!本文正在参与“程序员必备小知识”创作活动。

1、tempalte模板中的所有内容要被根节点包含起来。

image.png

2、子组件挂载到父组件步骤。 (1)引入子组件 (2)挂载组件 (3)在父组件tempalte模板中使用

image.png 3、报错:Elements in iteration expect to have 'v-bind:key' directives迭代中的元素希望有“v-bind:key”指令

(1)方法一:屏蔽ESLint对vue语法的检查。 (2)在v-for后面加上:key="index"就可以了。key的值最好是唯一标识,其实用index也有不好的地方。这方面大家自行百度。 图片

4、报错:vue/no-use-v-if-with-v-for] The 'columns' variable inside 'v-for' directive should be replaced with

    同一节点v-for和v-if不能一起使用,因为v-for的优先级比v-if高,意味着v-if 将分别重复运行于每个 v-for 循环中。

(1)情形一:为了过滤一个列表中的项目 (比如 v-for="user in users" v-if="user.isActive")。在这种情形下,请将 users替换为一个计算属性 (比如 activeUsers),让其返回过滤后的列表。

图片

    通过将其更换为在如下的一个计算属性上遍历:

图片

(2)情形二:为了避免渲染本应该被隐藏的列表 (比如 v-for="user in users" v-if="shouldShowUsers")。这种情形下,请将 v-if 移动至容器元素上 (比如 ul, ol)。

图片

5、localStorage

    vue中实现本地储存的方法:localStorage,在HTML5中,新加入了一个localStorage特性,这个特性主要是用来作为本地存储来使用的,解决了cookie存储空间不足的问题(cookie中每条cookie的存储空间为4k),localStorage中一般浏览器支持的是5M大小,这个在不同的浏览器中localStorage会有所不同。

(1)存储数据

localStorage.setItem('accessToken', 'Bearer ' + response.data.result.accessToken)

(2)取出数据

localStorage.getItem('accessToken')

(3)删除存储数据

 localStorage.removeItem('accessToken')

(4)更改数据

localStorage.setItem('accessToken', '更改后' + response.data.result.accessToken)

(5)使用时有几点需要注意过的地方:

  • localStorage在浏览器的隐私模式下面是不可读取的。
  • localStorage本质上是对字符串的读取,有json格式时需要JSON.stringify()转化为字符串。
  • localStorage不能被爬虫抓取到

(6)封装storage

storage.js

//封装操作localstorage本地存储的方法   模块化的文件
var storage={    
    set(key,value){        
        localStorage.setItem(key, JSON.stringify(value));    
    },    
    get(key){        
        return JSON.parse(localStorage.getItem(key));    
    },
    remove(key){        
        localStorage.removeItem(key);    
        }}
export default storage;

在组件中引入后使用。

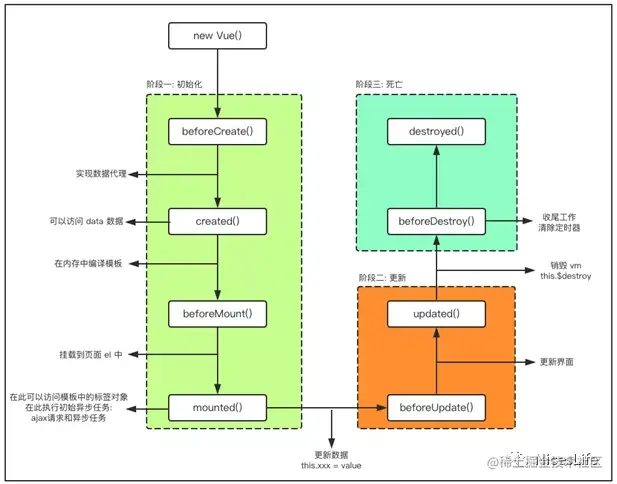
image.png 6、生命周期函数

图片

图片

图片