30多份软件测试报告模板(标准版)!一份优秀测试报告模板流程

2,941 阅读5分钟

​相信很多做软件测试的小伙伴在软件测试后期,都为软件测试报告总结花费了很多的精力,那么如何做好软件测试报告呢?一份优秀的测试报告又包含哪些内容呢?

测试报告的核心要素

一、测试结论

从测试工程师的专业角度分析,是否达到发布标准,是否可发布 。如果你的测试报告,结论都没有,那这份报告的意义是什么?

二、风险

已知风险 & 未知风险 ,抛出。项目经理、产品经理等多部门,需要根据这份风险分析,确定最终这个版本是否发布出去。

三、测试时间 & 测试人员

这是非常重要的,投入了哪些人,用了多少时间,测试起止时间。

四、测试环境、测试设备

用到哪些测试手机,什么客户端环境,什么浏览器等等。

五、需求大纲

当前的这个版本,到底包含了哪些大的需求点。

六、Bug数据分析(非常重要的一点)

可以从多个维度分析, 比如,Bug等级分布,遗留Bug分析,Bug类型分布,模块Bug分布,Bug激活次数分析 等等(具体可根据公司实际情况,进行多维度分析)。

七、测试总结

从测试角度,对这个版本,你觉得存在的一些问题,一些建议,等等。

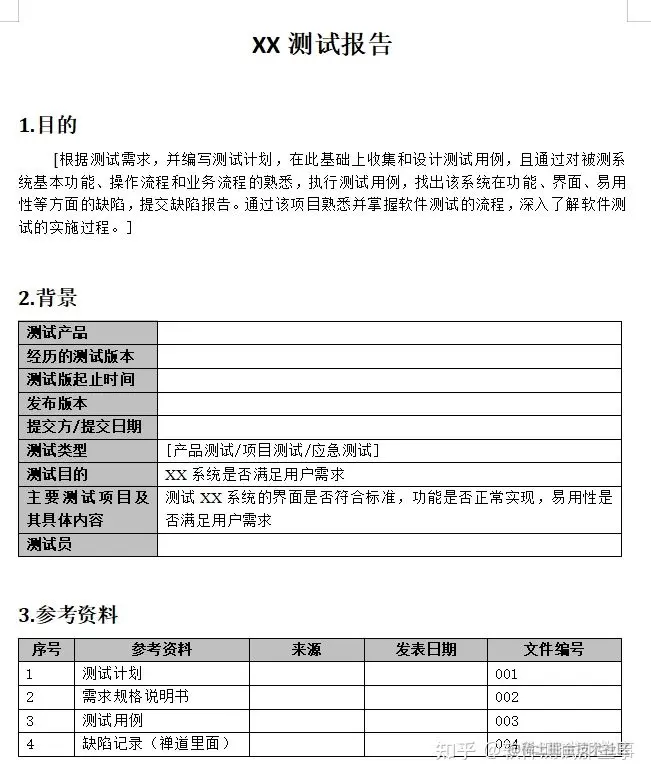
下面的我搜集的一些【点这!!测试报告模板】发你

测试报告模板

一、XXX系统产品安全测试报告

1. 介绍

1.1 编写目的

本报告为XXX系统产品的安全测试报告,目的在考察软件安全性、测试结论以及测试建议。

2. 测试概要

2.1 测试方法和测试工具

本次安全测试,主要使用了账号安全管理、权限管理、安全日志、访问控制安全、输入安全、缓冲区溢出、SQL注入、跨站脚本攻击等安全测试方案。

针对以上提供的测试方案进行对应测试用例以及测试脚本编写,并使用APPScan作为安全测试工具。

2.1.1 账号安全管理

1、 账号的惟一性:系统中账号名称具有惟一性

(1) 普通用户、工程师、管理员具有惟一性;

(2) 是否有可能绕过系统的账号惟一性校验

2、 账号不能写死在代码中,须提供可管理机制

2.1.2 权限管理

1. 采用基于角色的账号权限管理模型

2. 授权和用户角色数据存放在服务器端

2.1.3 安全日志

1. 对安全事件以及操作事件记录日志

2. 检查系统是否对以上所以操作记录相应日志记录,包括用户ID、用户IP、时间、事件类型、操作来源(APP、网页)等;

2.1.4 访问控制安全

需要验证用户身份以及权限的页面,复制该页面的url地址,关闭该页面以后,查看是否可以直接进入该复制好的地址;

2.1.1 输入安全

XXX系统系统主要对没有被验证的输入进行如下测试:

数据类型(字符串、整形、实数等)允许的字符集、最小和最大的长度、是否允许空输入、参数是否为必须、是否允许重复、数值范围、特定的值(枚举型)特定的模式(正则表达式)等;

2.1.2 缓冲区溢出

没有加密关键数据:

例:view-source:http地址可以查看源代码

在页面输入密码,页面显示为加密字符****,右键鼠标,查看源文件就可以看到刚刚输入的密码。

2.1.3 SQL注入

例:一个验证用户登录的页面

如果使用的sql语句为:

Select * from A where username=’ ’ + username+’ ’ and password……

SQL输入or 1=1——就可以不输入任何password进行攻击,或者是半角状态下的用户名与密码均为:‘or’‘=’。

2.1.4 跨站点脚本攻击

分析:攻击者使用跨站脚本来发送恶意代码给没有发觉的用户,窃取他机器上的任意资

料。

2.1.1 测试工具

3. 测试组织

3.1 测试人员

4. 测试结果及缺陷分析

5. 测试结论

1) 本次测试覆盖全面,测试数据基础合理,测试有效。

2) SQL注入测试,已执行测试用例,问题回归后测试通过。

3) 跨站点脚本测试,测试发现已对相关特殊字符进行转义,测试通过。

4) 权限测试,已严格对相关角色进行权限控制,测试通过。

综合以上结论得出本次安全测试通过。

6. 测试建议

在系统研发时便需要逐步对相关字符进行转义,可列成安全文档,定义如何防范各种安全漏洞,以便在开发项目阶段直接杜绝问题。