全网首发“Java面试考点大全”,20+互联网公司,应有尽有

138 阅读5分钟

受疫情影响,今年似乎给人感觉时间比往年还要流逝得更快。显然,春节一过,我们又将迎来面试旺季金三银四。对于程序员来说,秋招的失利更意味着在金三银四要打一场“硬战”,可又有多少人做好了面试的准备呢?对于一线互联网公司的面试,你又了解多少呢?

今天,一本《Java面试考点大全》全网首发,带你摸熟20+互联网公司的面试考点!

由于篇幅有限,所以下文内容只会展现「Java面试考点大全」+「互联网面试真题」的部分内容及截图,需要完整版的朋友,可

**点击这里,获得文档领取方式**

本文扼要

本文结构主要分为以下三个部分:

  • 01 互联网大厂考点(阿里+百度+腾讯+字节跳动+美团+京东)
  • 02 Java面试考点大全(基本功底+常用技术+技术深度+技术经验+学习能力+工作能力+项目经验)
  • 03 面试真题重现

全网首发“Java面试考点大全”,20+互联网公司,应有尽有

01 互联网大厂考点

由于文章篇幅内容有限,面试到的公司不可能面面俱到,所以这里选取了6家具有代表性的互联网公司,然后对这两个梯队的互联网公司的面试进行了详细的分析,用宏观的角度来将这些互联网公司的面试考点进行了汇总。

1.1 阿里巴巴、百度、腾讯

全网首发“Java面试考点大全”,20+互联网公司,应有尽有

1.2 字节跳动、美团、京东

全网首发“Java面试考点大全”,20+互联网公司,应有尽有

02 Java面试考点大全

2.1 基本功底(Java基础+算法+数据结构)

——Java基础:Java异常分类及处理+反射+注解+内部类+泛型+序列化+复制

全网首发“Java面试考点大全”,20+互联网公司,应有尽有

——算法:算法解题+LeetCod整理(中文版)

全网首发“Java面试考点大全”,20+互联网公司,应有尽有

——数据结构:栈+队列+链表+散列表+排序二叉树+红黑树+BTree+位图

全网首发“Java面试考点大全”,20+互联网公司,应有尽有

2.2 常用技术(Spring系列+Mybatis+Redis+MQ+Mysql+ZooKeeper+Docker+k8s等)

——Spring系列:Spring+Spring IOC +Spring AOP+Spring MVC+Spring Boot等

全网首发“Java面试考点大全”,20+互联网公司,应有尽有

——Mybatis:

全网首发“Java面试考点大全”,20+互联网公司,应有尽有

——Redis:缓存+数据结构及场景分析+内存淘汰机制+持久化机制+异常+集群等

全网首发“Java面试考点大全”,20+互联网公司,应有尽有

——MQ:概念+架构

全网首发“Java面试考点大全”,20+互联网公司,应有尽有

——MySQL:存储+索引+锁+分库分表+事务等

全网首发“Java面试考点大全”,20+互联网公司,应有尽有

——ZooKeeper:概念+角色+工作原理

全网首发“Java面试考点大全”,20+互联网公司,应有尽有

2.3 技术深度(JVM原理+多线程+中间件+分布式缓存+框架+源码等)

——JVM原理:线程+内存区域+垃圾回收+引用+GC+IO/NIO+类加载等

全网首发“Java面试考点大全”,20+互联网公司,应有尽有

——Java多线程并发:并发知识+线程+线程池+生命周期+锁+阻塞队列+CAS等

全网首发“Java面试考点大全”,20+互联网公司,应有尽有

——中间件(Tomcat):

全网首发“Java面试考点大全”,20+互联网公司,应有尽有

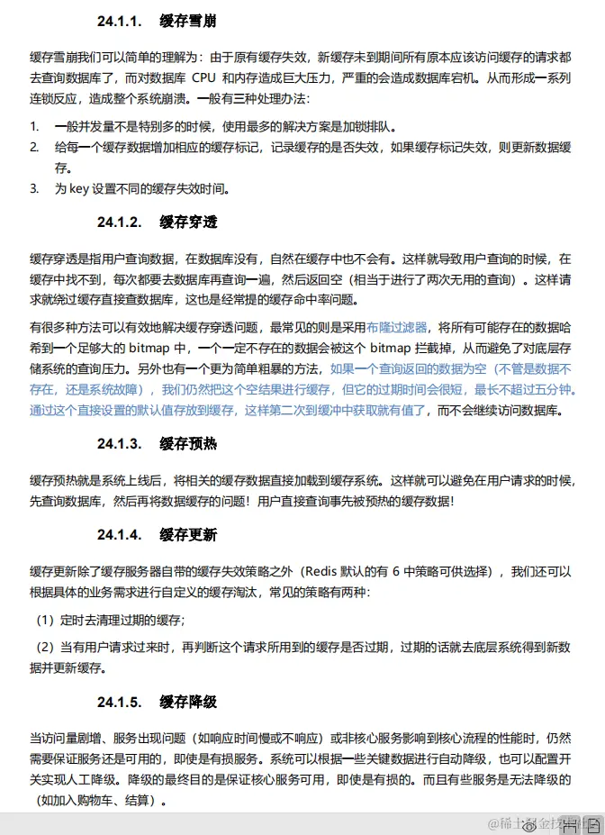
——分布式缓存:缓存雪崩+缓存穿透+缓存预热+缓存更新+缓存降级

全网首发“Java面试考点大全”,20+互联网公司,应有尽有

——开源框架:Spring+Spring MVC+Mybatis

全网首发“Java面试考点大全”,20+互联网公司,应有尽有

——源码解读:

全网首发“Java面试考点大全”,20+互联网公司,应有尽有

2.4 技术经验(高并发+分布式架构设计+Mysql数据库性能优化+设计模式等)

——高并发:

全网首发“Java面试考点大全”,20+互联网公司,应有尽有

——分布式架构设计:

全网首发“Java面试考点大全”,20+互联网公司,应有尽有

——Mysql数据库性能优化:

全网首发“Java面试考点大全”,20+互联网公司,应有尽有

——设计模式:24种设计模式及六大设计原则

全网首发“Java面试考点大全”,20+互联网公司,应有尽有

2.5 学习能力

  • 学习最新技术的能力
  • 活跃的GitHub用户,参与过开源项目
  • 喜欢阅读源码的能力
  • 习惯写博客的能力

2.6 工作能力

  • 推动力和执行力
  • 业务能力和学习能力
  • 沟通能力和协作能力
  • 分析能力和解决问题的能力
  • 抗压能力和挑战能力
  • 创新能力

2.7 项目经验

大厂面试,面试官是非常看重个人的项目经验的,对于项目的细节也会一一提问,所以项目相关的问题,还需要自己去做准备,个人只对一些具有参考性的项目进行了一些总结和经验分享,可以学习其中的思路。

——小米B2C商城系统:分布式架构设计+高并发场景应对方案+分布式事务场景策略+分布式场景方案+性能调优

全网首发“Java面试考点大全”,20+互联网公司,应有尽有

——美团商户分布式营销系统:系统架构设计+核心高并发模块+分布式服务化+数据库性能提升+百万级QPS读取+十万级别TPS的数据安全

全网首发“Java面试考点大全”,20+互联网公司,应有尽有

——线上100万并发Spring Cloud Alibaba脱敏实际项目:Spring Cloud Alibaba实际线上项目+分布式场景实现+项目高并发问题实战+项目海量数据问题实战

全网首发“Java面试考点大全”,20+互联网公司,应有尽有

03 面试真题重现

3.1 以阿里面试题为例:

  • 讲一下List 和 Set 的区别
  • HashSet 是如何保证不重复的?
  • HashMap 是线程安全的吗?为什么不是线程安全的?
  • HashMap的扩容过程
  • HashMap 1.7 与 1.8 的 区别,说明 1.8 做了哪些优化,如何优化的?
  • 对象的四种引用
  • Java获取反射的三种方法
  • Java反射机制
  • Arrays.sort 和 Collections.sort 实现原理 和区别
  • LinkedHashMap 的应用
  • Cloneable 接口实现原理
  • 异常分类以及处理机制
  • wait 和 sleep 的区别
  • 数组在内存中如何分配?
  • ......

全网首发“Java面试考点大全”,20+互联网公司,应有尽有

面试题答案

3.2 更多互联网一线大厂面试题:

全网首发“Java面试考点大全”,20+互联网公司,应有尽有

总结

作为一个“好兵”,我从不打无准备的仗,毕竟知己知彼才能游刃有余。无论现在的你处于什么水平,技术拥有怎样的深度,都不得不承认,任何时候都需要你能够主动地去学习,面试也要提前做准备。如果你的职业发展有更长远的打算和规划,那就更应该沉稳下来,脚踏实地,一步一步。

明年的金三银四,若你有需要面试的打算,那么先考察一下自己准备了多少吧?

以上这份「Java面试考点大全」送给你,祝你一切顺利。

——对文章进行转发+评论,关注我,**点击这里,获得文档领取方式**