高速PCB设计以太网内存阻抗计算

565 阅读1分钟

1 阻抗模型分析

  • 新板材 image.png
  • PP压层 image.png
  • 预分析模型 image.png image.png

image.png

2 阻抗模型匹配

image.png image.png

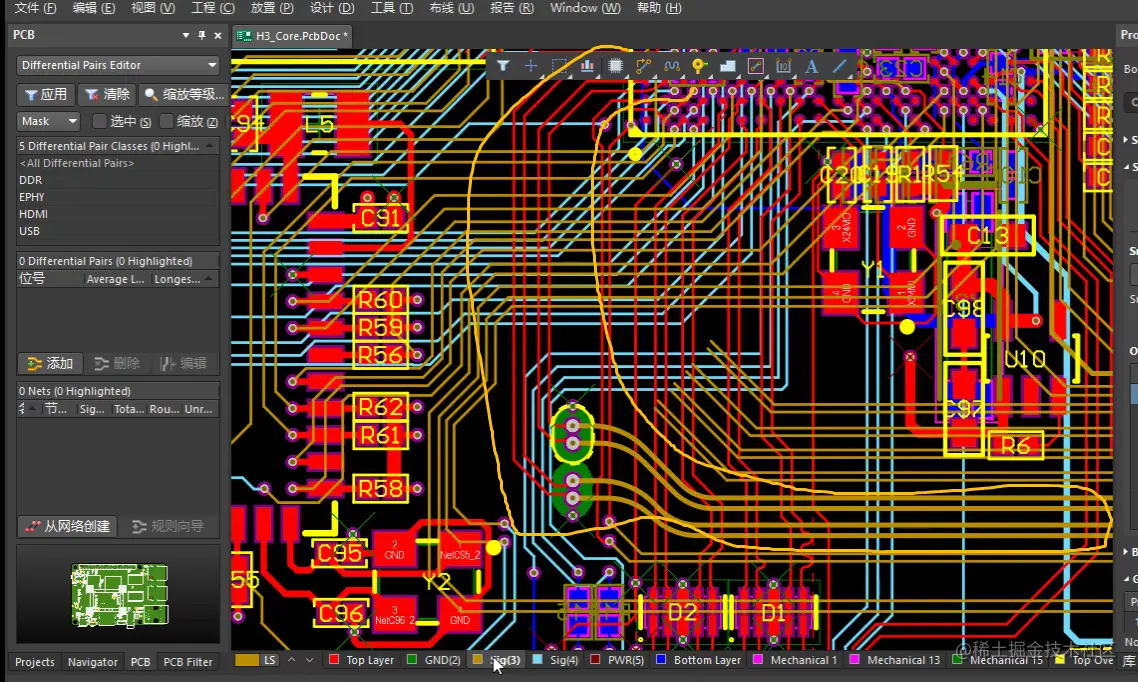
  • 设置差分规则,实现特性匹配 image.png
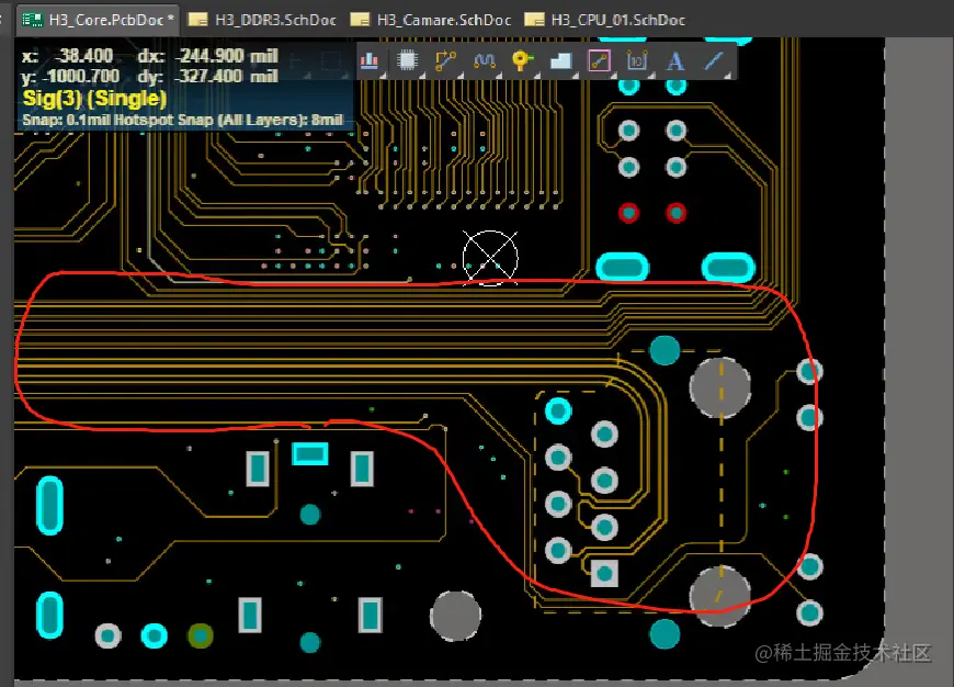
  • 割铜,减少阻抗干扰 image.png image.png
  • 内层匹配 image.png image.png
  • 表层匹配 image.png image.png image.png image.png image.png image.png

3 GND隔离

  • 割铜 image.png image.png image.png
  • 拷贝到GND层 image.png image.png image.png image.png