Executor线程池原理分析

218 阅读16分钟

线程

线程是调度CPU资源的最小单位,之前的文章有介绍过,线程模型分为KLT模型和ULT模型,JVM使用的是KLT模型,Java线程与OS线程保持1:1的关系,也就是说有一个java线程也会在操作系统里有一个对应的线程。java线程存在着多种生命状态。
JavaThread类中定义了State枚举表示线程的生命状态。

public enum State {
    /**
     * Thread state for a thread which has not yet started.
     */
    NEW,

    /**
     * Thread state for a runnable thread.  A thread in the runnable
     * state is executing in the Java virtual machine but it may
     * be waiting for other resources from the operating system
     * such as processor.
     */
    RUNNABLE,

    /**
     * Thread state for a thread blocked waiting for a monitor lock.
     * A thread in the blocked state is waiting for a monitor lock
     * to enter a synchronized block/method or
     * reenter a synchronized block/method after calling
     * {@link Object#wait() Object.wait}.
     */
    BLOCKED,

    /**
     * Thread state for a waiting thread.
     * A thread is in the waiting state due to calling one of the
     * following methods:
     * <ul>
     *   <li>{@link Object#wait() Object.wait} with no timeout</li>
     *   <li>{@link #join() Thread.join} with no timeout</li>
     *   <li>{@link LockSupport#park() LockSupport.park}</li>
     * </ul>
     *
     * <p>A thread in the waiting state is waiting for another thread to
     * perform a particular action.
     *
     * For example, a thread that has called <tt>Object.wait()</tt>
     * on an object is waiting for another thread to call
     * <tt>Object.notify()</tt> or <tt>Object.notifyAll()</tt> on
     * that object. A thread that has called <tt>Thread.join()</tt>
     * is waiting for a specified thread to terminate.
     */
    WAITING,

    /**
     * Thread state for a waiting thread with a specified waiting time.
     * A thread is in the timed waiting state due to calling one of
     * the following methods with a specified positive waiting time:
     * <ul>
     *   <li>{@link #sleep Thread.sleep}</li>
     *   <li>{@link Object#wait(long) Object.wait} with timeout</li>
     *   <li>{@link #join(long) Thread.join} with timeout</li>
     *   <li>{@link LockSupport#parkNanos LockSupport.parkNanos}</li>
     *   <li>{@link LockSupport#parkUntil LockSupport.parkUntil}</li>
     * </ul>
     */
    TIMED_WAITING,

    /**
     * Thread state for a terminated thread.
     * The thread has completed execution.
     */
    TERMINATED;
}

各个生命状态的切换如下:
image.png

线程池

“线程池”,顾名思义就是一个线程缓存,线程是稀缺资源,如果被无限制的创建,不仅会消耗系统资源,还会降低系统的稳定性,因此Java中提供线程池对线程进行统一分配、调优和监控。

Executor框架

image.png
从图中可以看出Executor下有一个重要子接口ExecutorService,其中定义了线程池的具体行为

  • execute(Runnable command):履行Ruannable类型的任务
  • submit(task):可用来提交Callable或Runnable任务,并返回代表此任务的Future对象
  • shutdown():在完成已提交的任务后封闭办事,不再接管新任务
  • shutdownNow():停止所有正在履行的任务并封闭办事
  • isTerminated():测试是否所有任务都履行完毕了
  • isShutdown():测试是否该ExecutorService已被关闭

重要属性

private final AtomicInteger ctl = new AtomicInteger(ctlOf(RUNNING, 0));
private static final int COUNT_BITS = Integer.SIZE - 3;
private static final int CAPACITY   = (1 << COUNT_BITS) - 1;

ctl 是对线程池的运行状态和线程池中有效线程的数量进行控制的一个字段, 它包含两部分的信息: 线程池的运行状态 (runState) 和线程池内有效线程的数量 (workerCount),这里可以看到,使用了Integer类型来保存,高3位保存runState低29位保存workerCount。COUNT_BITS 就是29,CAPACITY就是1左移29位减1(29个1),这个常量表示workerCount的上限值,大约是5亿。

// Packing and unpacking ctl
private static int runStateOf(int c)     { return c & ~CAPACITY; }  // 获取运行状态
private static int workerCountOf(int c)  { return c & CAPACITY; }   // 获取活动线程数
private static int ctlOf(int rs, int wc) { return rs | wc; }       // 获取运行状态和活动线程数的值

线程池也存在5中状态:

// runState is stored in the high-order bits
private static final int RUNNING    = -1 << COUNT_BITS;
private static final int SHUTDOWN   =  0 << COUNT_BITS;
private static final int STOP       =  1 << COUNT_BITS;
private static final int TIDYING    =  2 << COUNT_BITS;
private static final int TERMINATED =  3 << COUNT_BITS;
  • RUNNING 状态说明:线程池处在RUNNING状态时,能够接收新任务,以及对已添加的任务进行处理。
    状态切换:线程池的初始化状态是RUNNING。换句话说,线程池被一旦被创建,就处于RUNNING状态,并且线程池中的任务数为0!
  • SHUTDOWN 状态说明:线程池处在SHUTDOWN状态时,不接收新任务,但能处理已添加的任务。
    状态切换:调用线程池的shutdown()接口时,线程池由RUNNING -> SHUTDOWN。
  • STOP 状态说明:线程池处在STOP状态时,不接收新任务,不处理已添加的任务,并且会中断正在处理的任务。 
    状态切换:调用线程池的shutdownNow()接口时,线程池由(RUNNING or SHUTDOWN ) -> STOP。
  • TIDYING 状态说明:当所有的任务已终止,ctl记录的”任务数量”为0,线程池会变为TIDYING状态。当线程池变为TIDYING状态时,会执行钩子函数terminated()。terminated()在ThreadPoolExecutor类中是空的,若用户想在线程池变为TIDYING时,进行相应的处理;可以通过重载terminated()函数来实现。 状态切换:当线程池在SHUTDOWN状态下,阻塞队列为空并且线程池中执行的任务也为空时,就会由 SHUTDOWN -> TIDYING。 当线程池在STOP状态下,线程池中执行的任务为空时,就会由STOP -> TIDYING。
  • TERMINATED 状态说明:线程池彻底终止,就变成TERMINATED状态。 
    状态切换:线程池处在TIDYING状态时,执行完terminated()之后,就会由 TIDYING -> TERMINATED。
    进入TERMINATED的条件如下:
  • 线程池不是RUNNING状态;
  • 线程池状态不是TIDYING状态或TERMINATED状态;
  • 如果线程池状态是SHUTDOWN并且workerQueue为空;
  • workerCount为0;
  • 设置TIDYING状态成功。 image.png

ThreadPoolExecutor

使用:

ThreadPoolExecutor threadPoolExecutor = new ThreadPoolExecutor(1, 1, 5000, TimeUnit.MILLISECONDS, new ArrayBlockingQueue<Runnable>(5));
1public void execute() //提交任务无返回值   
2、public Future<?> submit() //任务执行完成后有返回值

构造函数

image.png

  • corePoolSize:线程池中的核心线程数,当提交一个任务时,线程池创建一个新线程执行任务,直到当前线程数等于corePoolSize;如果当前线程数为corePoolSize,继续提交的任务被保存到阻塞队列中,等待被执行;如果执行了线程池的prestartAllCoreThreads()方法,线程池会提前创建并启动所有核心线程。
  • maximumPoolSize:线程池中允许的最大线程数。如果当前阻塞队列满了,且继续提交任务,则创建新的线程执行任务,前提是当前线程数小于maximumPoolSize;
  • keepAliveTime:线程池维护线程所允许的空闲时间。当线程池中的线程数量大于corePoolSize的时候,如果这时没有新的任务提交,核心线程外的线程不会立即销毁,而是会等待,直到等待的时间超过了keepAliveTime;
  • unit:keepAliveTime的单位;
  • workQueue:用来保存等待被执行的任务的阻塞队列,且任务必须实现Runable接口,在JDK中提供了如下阻塞队列:
    • ArrayBlockingQueue:基于数组结构的有界阻塞队列,按FIFO排序任务
    • LinkedBlockingQuene:基于链表结构的阻塞队列,按FIFO排序任务,吞吐量通常要高于ArrayBlockingQuene;
    • SynchronousQuene:一个不存储元素的阻塞队列,每个插入操作必须等到另一个线程调用移除操作,否则插入操作一直处于阻塞状态,吞吐量通常要高于LinkedBlockingQuene;
    • priorityBlockingQuene:具有优先级的无界阻塞队列;
  • threadFactory:它是ThreadFactory类型的变量,用来创建新线程。默认使用Executors.defaultThreadFactory() 来创建线程。使用默认的ThreadFactory来创建线程时,会使新创建的线程具有相同的NORM_PRIORITY优先级并且是非守护线程,同时也设置了线程的名称。
  • handler:线程池的饱和策略,当阻塞队列满了,且没有空闲的工作线程,如果继续提交任务,必须采取一种策略处理该任务,线程池提供了4种策略:
    • AbortPolicy:直接抛出异常,默认策略;
    • CallerRunsPolicy:用调用者所在的线程来执行任务;
    • DiscardOldestPolicy:丢弃阻塞队列中靠最前的任务,并执行当前任务;
    • DiscardPolicy:直接丢弃任务;

execute方法

public void execute(Runnable command) {
    if (command == null)
        throw new NullPointerException();
    /*
     * Proceed in 3 steps:
     *
     * 1. If fewer than corePoolSize threads are running, try to
     * start a new thread with the given command as its first
     * task.  The call to addWorker atomically checks runState and
     * workerCount, and so prevents false alarms that would add
     * threads when it shouldn't, by returning false.
     *
     * 2. If a task can be successfully queued, then we still need
     * to double-check whether we should have added a thread
     * (because existing ones died since last checking) or that
     * the pool shut down since entry into this method. So we
     * recheck state and if necessary roll back the enqueuing if
     * stopped, or start a new thread if there are none.
     *
     * 3. If we cannot queue task, then we try to add a new
     * thread.  If it fails, we know we are shut down or saturated
     * and so reject the task.
     */
    
    // ctl记录着runState和workerCount
    int c = ctl.get();
    /*
     * workerCountOf方法取出低29位的值,表示当前活动的线程数;
     * 如果当前活动线程数小于corePoolSize,则新建一个线程放入线程池中;
     * 并把任务添加到该线程中。
     */
    if (workerCountOf(c) < corePoolSize) {
    /*
     * addWorker中的第二个参数表示限制添加线程的数量是根据corePoolSize来判断还是maximumPoolSize来判断;
     * 如果为true,根据corePoolSize来判断;
     * 如果为false,则根据maximumPoolSize来判断
     */
        if (addWorker(command, true))
            return;
        /*
         * 如果添加失败,则重新获取ctl值
         */    
        c = ctl.get();
    }
    /*
     * 如果当前线程池是运行状态并且任务添加到队列成功
     */
    if (isRunning(c) && workQueue.offer(command)) {
        // 重新获取ctl值
        int recheck = ctl.get();
        // 再次判断线程池的运行状态,如果不是运行状态,由于之前已经把command添加到workQueue中了,
        // 这时需要移除该command
        // 执行过后通过handler使用拒绝策略对该任务进行处理,整个方法返回
        if (! isRunning(recheck) && remove(command))
            reject(command);
            /*
             * 获取线程池中的有效线程数,如果数量是0,则执行addWorker方法
             * 这里传入的参数表示:
             * 1. 第一个参数为null,表示在线程池中创建一个线程,但不去启动;
             * 2. 第二个参数为false,将线程池的有限线程数量的上限设置为maximumPoolSize,添加线程时根据maximumPoolSize来判断;
             * 如果判断workerCount大于0,则直接返回,在workQueue中新增的command会在将来的某个时刻被执行。
             */
        else if (workerCountOf(recheck) == 0)
            addWorker(null, false);
    }
    /*
     * 如果执行到这里,有两种情况:
     * 1. 线程池已经不是RUNNING状态;
     * 2. 线程池是RUNNING状态,但workerCount >= corePoolSize并且workQueue已满。
     * 这时,再次调用addWorker方法,但第二个参数传入为false,将线程池的有限线程数量的上限设置为maximumPoolSize;
     * 如果失败则拒绝该任务
     */
    else if (!addWorker(command, false))
        reject(command);
}

简单来说,在执行execute()方法时如果状态一直是RUNNING时,的执行过程如下:

  • 如果workerCount < corePoolSize,则创建并启动一个线程来执行新提交的任务;
  • 如果workerCount >= corePoolSize,且线程池内的阻塞队列未满,则将任务添加到该阻塞队列中;
  • 如果workerCount >= corePoolSize && workerCount < maximumPoolSize,且线程池内的阻塞队列已满,则创建并启动一个线程来执行新提交的任务;
  • 如果workerCount >= maximumPoolSize,并且线程池内的阻塞队列已满, 则根据拒绝策略来处理该任务, 默认的处理方式是直接抛异常。
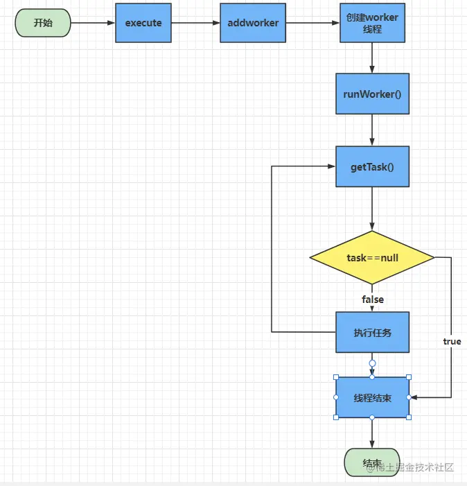
  • 这里要注意一下addWorker(null, false);,也就是创建一个线程,但并没有传入任务,因为任务已经被添加到workQueue中了,所以worker在执行的时候,会直接从workQueue中获取任务。所以,在workerCountOf(recheck) == 0时执行addWorker(null, false);也是为了保证线程池在RUNNING状态下必须要有一个线程来执行任务。 image.png
    这里也就是说,有任务提交进来,此时的队列是空的,核心线程已经有创建了,但是小于所定义的核心线程数,此时任务不会交给已创建的线程去执行,而是再创建一个线程来执行任务,直到达到所定义的核心线程数。

addWorker()方法

private boolean addWorker(Runnable firstTask, boolean core) {
    retry:
    for (;;) {
        int c = ctl.get();
        // 获取运行状态
        int rs = runStateOf(c);

        // Check if queue empty only if necessary.
		/*
		 * 这个if判断
		 * 如果rs >= SHUTDOWN,则表示此时不再接收新任务;
		 * 接着判断以下3个条件,只要有1个不满足,则返回false:
		 * 1. rs == SHUTDOWN,这时表示关闭状态,不再接受新提交的任务,但却可以继续处理阻塞队列中已保存的任务
		 * 2. firsTask为空
		 * 3. 阻塞队列不为空
		 * 
		 * 首先考虑rs == SHUTDOWN的情况
		 * 这种情况下不会接受新提交的任务,所以在firstTask不为空的时候会返回false;
		 * 然后,如果firstTask为空,并且workQueue也为空,则返回false,
		 * 因为队列中已经没有任务了,不需要再添加线程了
		 */
        if (rs >= SHUTDOWN &&
            ! (rs == SHUTDOWN &&
               firstTask == null &&
               ! workQueue.isEmpty()))
            return false;

        for (;;) {
			// 获取线程数
            int wc = workerCountOf(c);
			// 如果wc超过CAPACITY,也就是ctl的低29位的最大值(二进制是29个1),返回false;
            // 这里的core是addWorker方法的第二个参数,如果为true表示根据corePoolSize来比较,
            // 如果为false则根据maximumPoolSize来比较。
            if (wc >= CAPACITY ||
                wc >= (core ? corePoolSize : maximumPoolSize))
                return false;
			// 尝试增加workerCount,如果成功,则跳出第一个for循环
            if (compareAndIncrementWorkerCount(c))
                break retry;
			// 如果增加workerCount失败,则重新获取ctl的值
            c = ctl.get();  // Re-read ctl
            if (runStateOf(c) != rs)
                continue retry;
            // else CAS failed due to workerCount change; retry inner loop
        }
    }

    boolean workerStarted = false;
    boolean workerAdded = false;
    Worker w = null;
    try {
		// 根据firstTask来创建Worker对象
        w = new Worker(firstTask);
		 // 每一个Worker对象都会创建一个线程
        final Thread t = w.thread;
        if (t != null) {
            final ReentrantLock mainLock = this.mainLock;
            mainLock.lock();
            try {
                // Recheck while holding lock.
                // Back out on ThreadFactory failure or if
                // shut down before lock acquired.
                int rs = runStateOf(ctl.get());
				// rs < SHUTDOWN表示是RUNNING状态;
                // 如果rs是RUNNING状态或者rs是SHUTDOWN状态并且firstTask为null,向线程池中添加线程。
                // 因为在SHUTDOWN时不会在添加新的任务,但还是会执行workQueue中的任务
                if (rs < SHUTDOWN ||
                    (rs == SHUTDOWN && firstTask == null)) {
                    if (t.isAlive()) // precheck that t is startable
                        throw new IllegalThreadStateException();
					// workers是一个HashSet
                    workers.add(w);
                    int s = workers.size();
					// largestPoolSize记录着线程池中出现过的最大线程数量
                    if (s > largestPoolSize)
                        largestPoolSize = s;
                    workerAdded = true;
                }
            } finally {
                mainLock.unlock();
            }
            if (workerAdded) {
				// 启动线程
                t.start();
                workerStarted = true;
            }
        }
    } finally {
        if (! workerStarted)
            addWorkerFailed(w);
    }
    return workerStarted;
}

worker

private final class Worker
    extends AbstractQueuedSynchronizer
    implements Runnable
{
    /**
     * This class will never be serialized, but we provide a
     * serialVersionUID to suppress a javac warning.
     */
    private static final long serialVersionUID = 6138294804551838833L;

    /** Thread this worker is running in.  Null if factory fails. */
    final Thread thread;
    /** Initial task to run.  Possibly null. */
    Runnable firstTask;
    /** Per-thread task counter */
    volatile long completedTasks;

    /**
     * Creates with given first task and thread from ThreadFactory.
     * @param firstTask the first task (null if none)
     */
    Worker(Runnable firstTask) {
        // 把state变量设置为-1,为什么这么做呢?是因为AQS中默认的state是0,如果刚创建了一个Worker对象,还没有执行任务时,这时就不应该被中断,看一下tryAquire方法
        setState(-1); // inhibit interrupts until runWorker
        this.firstTask = firstTask;
        this.thread = getThreadFactory().newThread(this);
    }

    /** Delegates main run loop to outer runWorker  */
    public void run() {
        runWorker(this);
    }

    // Lock methods
    //
    // The value 0 represents the unlocked state.
    // The value 1 represents the locked state.

    protected boolean isHeldExclusively() {
        return getState() != 0;
    }

    protected boolean tryAcquire(int unused) {
        //cas修改state,不可重入
        //tryAcquire方法是根据state是否是0来判断的,所以,setState(-1);将state设置为-1是为了禁止在执行任务前对线程进行中断。
        //正因为如此,在runWorker方法中会先调用Worker对象的unlock方法将state设置为0。
        if (compareAndSetState(0, 1)) {
            setExclusiveOwnerThread(Thread.currentThread());
            return true;
        }
        return false;
    }

    protected boolean tryRelease(int unused) {
        setExclusiveOwnerThread(null);
        setState(0);
        return true;
    }

    public void lock()        { acquire(1); }
    public boolean tryLock()  { return tryAcquire(1); }
    public void unlock()      { release(1); }
    public boolean isLocked() { return isHeldExclusively(); }

    void interruptIfStarted() {
        Thread t;
        if (getState() >= 0 && (t = thread) != null && !t.isInterrupted()) {
            try {
                t.interrupt();
            } catch (SecurityException ignore) {
            }
        }
    }
}

线程池中的每一个线程被封装成一个Worker对象,ThreadPool维护的其实就是一组Worker对象。
Worker类继承了AQS,并实现了Runnable接口,注意其中的firstTask和thread属性:firstTask用它来保存传入的任务;thread是在调用构造方法时通过ThreadFactory来创建的线程,是用来处理任务的线程
在调用构造方法时,需要把任务传入,这里通过getThreadFactory().newThread(this);来新建一个线程,newThread方法传入的参数是this,因为Worker本身继承了Runnable接口,也就是一个线程,所以一个Worker对象在启动的时候会调用Worker类中的run方法。run方法调用的是runWorker方法,传入的参数是this也就是当前的worker。
Worker继承了AQS,使用AQS来实现独占锁的功能。为什么不使用ReentrantLock来实现呢?可以看到tryAcquire方法,它是不允许重入的,而ReentrantLock是允许重入的:

  • lock方法一旦获取了独占锁,表示当前线程正在执行任务中;
  • 如果正在执行任务,则不应该中断线程;
  • 如果该线程现在不是独占锁的状态,也就是空闲的状态,说明它没有在处理任务,这时可以对该线程进行中断;
  • 线程池在执行shutdown方法或tryTerminate方法时会调用interruptIdleWorkers方法来中断空闲的线程,interruptIdleWorkers方法会使用tryLock方法来判断线程池中的线程是否是空闲状态;
  • 之所以设置为不可重入,是因为我们不希望任务在调用像setCorePoolSize这样的线程池控制方法时重新获取锁。如果使用ReentrantLock,它是可重入的,这样如果在任务中调用了如setCorePoolSize这类线程池控制的方法,会中断正在运行的线程。 所以,Worker继承自AQS,用于判断线程是否空闲以及是否可以被中断。
final void runWorker(Worker w) {
	Thread wt = Thread.currentThread();
	// 获取第一个任务
	Runnable task = w.firstTask;
	w.firstTask = null;
	// 允许中断
	w.unlock(); // allow interrupts
	// 是否因为异常退出循环
	boolean completedAbruptly = true;
	try {
		// 如果task为空,通过getTask()从阻塞队列中获取任务
		while (task != null || (task = getTask()) != null) {
			w.lock();
			// 如果线程池正在停止,那么要保证当前线程是中断状态;
			// 如果不是的话,则要保证当前线程不是中断状态;
			// 这里要考虑在执行该if语句期间可能也执行了shutdownNow方法,shutdownNow方法会把状态设置为STOP
			// STOP 状态:不能接受新任务,也不处理队列中的任务,会中断正在处理任务的线程。在线程池处于 RUNNING 或 SHUTDOWN 状态时,调用 shutdownNow() 方法会使线程池进入到该状态。
			// STOP状态要中断线程池中的所有线程,而这里使用Thread.interrupted()来判断是否中断是为了确保在RUNNING或者SHUTDOWN状态时线程是非中断状态的,因为Thread.interrupted()方法会复位中断的状态。
			if ((runStateAtLeast(ctl.get(), STOP) ||
				 (Thread.interrupted() &&
				  runStateAtLeast(ctl.get(), STOP))) &&
				!wt.isInterrupted())
				wt.interrupt();
			try {
				beforeExecute(wt, task);
				Throwable thrown = null;
				try {
					// 执行任务
					task.run();
				} catch (RuntimeException x) {
					thrown = x; throw x;
				} catch (Error x) {
					thrown = x; throw x;
				} catch (Throwable x) {
					thrown = x; throw new Error(x);
				} finally {
					afterExecute(task, thrown);
				}
			} finally {
				task = null;
				w.completedTasks++;
				w.unlock();
			}
		}
		completedAbruptly = false;
	} finally {
		processWorkerExit(w, completedAbruptly);
	}
}

总结一下runWorker方法的执行过程:

  • while循环不断地通过getTask()方法获取任务;
  • getTask()方法从阻塞队列中取任务;
  • 如果线程池正在停止,那么要保证当前线程是中断状态,否则要保证当前线程不是中断状态;
  • 调用task.run()执行任务;
  • 如果task为null则跳出循环,执行processWorkerExit()方法;
  • runWorker方法执行完毕,也代表着Worker中的run方法执行完毕,销毁线程。
  • 这里的beforeExecute方法和afterExecute方法在ThreadPoolExecutor类中是空的,留给子类来实现。
  • completedAbruptly变量来表示在执行任务过程中是否出现了异常,在processWorkerExit方法中会对该变量的值进行判断。

getTask()方法

private Runnable getTask() {
	// 表示上次从阻塞队列中取任务时是否超时
	boolean timedOut = false; // Did the last poll() time out?

	for (;;) {
		int c = ctl.get();
		int rs = runStateOf(c);

		// Check if queue empty only if necessary.
		/*
		 * 如果线程池状态rs >= SHUTDOWN,也就是非RUNNING状态,再进行以下判断:
		 * 1. rs >= STOP,线程池是否正在stop;
		 * 2. 阻塞队列是否为空。
		 * 如果以上条件满足,则将workerCount减1并返回null。
		 * 因为如果当前线程池状态的值是SHUTDOWN或以上时,不允许再向阻塞队列中添加任务。
		 */
		if (rs >= SHUTDOWN && (rs >= STOP || workQueue.isEmpty())) {
			decrementWorkerCount();
			return null;
		}

		int wc = workerCountOf(c);

		// Are workers subject to culling?
		// timed 用于判断是否需要进行超时控制。
		// allowCoreThreadTimeOut默认是false,也就是核心线程不允许进行超时
		// wc > corePoolSize,表示当前线程池中的线程数量大于核心线程数量
		// 对于超过核心线程数量的这些线程,需要进行超时控制
		boolean timed = allowCoreThreadTimeOut || wc > corePoolSize;

		/*
		 * wc > maximumPoolSize的情况是因为可能在此方法执行阶段同时执行了setMaximumPoolSize方法;
		 * timed && timedOut 如果为true,表示当前操作需要进行超时控制,并且上次从阻塞队列中获取任务发生了超时
		 * 接下来判断,如果有效线程数量大于1,或者阻塞队列是空的,那么尝试将workerCount减1;
		 * 如果减1失败,则返回重试。
		 * 如果wc == 1时,也就说明当前线程是线程池中唯一的一个线程了。
		 */
		if ((wc > maximumPoolSize || (timed && timedOut))
			&& (wc > 1 || workQueue.isEmpty())) {
			if (compareAndDecrementWorkerCount(c))
				return null;
			continue;
		}

		try {
			/*
			 * 	根据timed来判断,如果为true,则通过阻塞队列的poll方法进行超时控制,如果在keepAliveTime时间内没有获取到任务,则返回null;
			 * 否则通过take方法,如果这时队列为空,则take方法会阻塞直到队列不为空。
			 *
			 */
			Runnable r = timed ?
				workQueue.poll(keepAliveTime, TimeUnit.NANOSECONDS) :
				workQueue.take();
			if (r != null)
				return r;
			// 如果r == null说明已经超时
			timedOut = true;
		} catch (InterruptedException retry) {
			// 发生中断 则设置timedOut为false并返回循环重试
			timedOut = false;
		}
	}
}

这里重要的地方是第二个if判断,目的是控制线程池的有效线程数量。由上文中的分析可以知道,在执行execute方法时,如果当前线程池的线程数量超过了corePoolSize且小于maximumPoolSize,并且workQueue已满时,则可以增加工作线程,但这时如果超时没有获取到任务,也就是timedOut为true的情况,说明workQueue已经为空了,也就说明了当前线程池中不需要那么多线程来执行任务了,可以把多于corePoolSize数量的线程销毁掉,保持线程数量在corePoolSize即可。
什么时候会销毁?当然是runWorker方法执行完之后,也就是Worker中的run方法执行完,由JVM自动回收。
getTask方法返回null时,在runWorker方法中会跳出while循环,然后会执行processWorkerExit方法

processWorkerExit()方法

private void processWorkerExit(Worker w, boolean completedAbruptly) {
    // 如果completedAbruptly值为true,则说明线程执行时出现了异常,需要将workerCount减1;
    // 如果线程执行时没有出现异常,说明在getTask()方法中已经已经对workerCount进行了减1操作,这里就不必再减了。  
    if (completedAbruptly) // If abrupt, then workerCount wasn't adjusted
        decrementWorkerCount();
    final ReentrantLock mainLock = this.mainLock;
    mainLock.lock();
    try {
        //统计完成的任务数
        completedTaskCount += w.completedTasks;
        // 从workers中移除,也就表示着从线程池中移除了一个工作线程
        workers.remove(w);
    } finally {
        mainLock.unlock();
    }
    // 根据线程池状态进行判断是否结束线程池
    tryTerminate();
    int c = ctl.get();
/*
 * 当线程池是RUNNING或SHUTDOWN状态时,如果worker是异常结束,那么会直接addWorker;
 * 如果allowCoreThreadTimeOut=true,并且等待队列有任务,至少保留一个worker;
 * 如果allowCoreThreadTimeOut=false,workerCount不少于corePoolSize。
 */
    if (runStateLessThan(c, STOP)) {
        if (!completedAbruptly) {
            int min = allowCoreThreadTimeOut ? 0 : corePoolSize;
            if (min == 0 && ! workQueue.isEmpty())
                min = 1;
            if (workerCountOf(c) >= min)
                return; // replacement not needed
        }
        addWorker(null, false);
    }
}

至此,processWorkerExit执行完之后,工作线程被销毁,以上就是整个工作线程的生命周期,从execute方法开始,Worker使用ThreadFactory创建新的工作线程,runWorker通过getTask获取任务,然后执行任务,如果getTask返回null,进入processWorkerExit方法,整个线程结束,如图所示: image.png