「链表」leetcode 2.两数相加(中等)

225 阅读1分钟

小知识,大挑战!本文正在参与“程序员必备小知识”创作活动。

一、了解题目

附上原题链接:2. 两数相加

给你两个 非空 的链表,表示两个非负的整数。它们每位数字都是按照 逆序 的方式存储的,并且每个节点只能存储 一位 数字。

请你将两个数相加,并以相同形式返回一个表示和的链表。

你可以假设除了数字 0 之外,这两个数都不会以 0 开头。

示例:

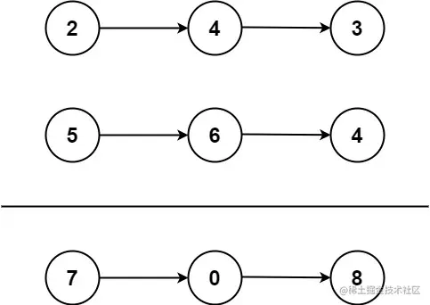
img

输入:l1 = [2,4,3], l2 = [5,6,4]
输出:[7,0,8]
解释:342 + 465 = 807.

二、题解分析

(1)解题思路

  • 小学数学题;
  • 模拟相加操作。

(2)解题步骤

  • 新建一个空链表;
  • 遍历被相加的两个链表,模拟相加操作;
  • 将个位数追加到新链表上,将十位数留到下一位去相加。

三、代码实现

依据上面的题解,我们将用 js 来实现这道题。具体实现代码如下:

/**
 * Definition for singly-linked list.
 * function ListNode(val, next) {
 *     this.val = (val===undefined ? 0 : val)
 *     this.next = (next===undefined ? null : next)
 * }
 */
/**
 * @param {ListNode} l1
 * @param {ListNode} l2
 * @return {ListNode}
 *//**
 * l1 和 l2 表示链结点
 * leetcode直接把其插入
 * 在实际的开发中,需要再写一个插入方法把对应的值一一插入
 */let addTwoNumbers = function(l1, l2){
    const l3 = new ListNode(0);
    let p1 = l1;
    let p2 = l2;
    let p3 = l3;
    let carry = 0;  // carry表示进位
    while(p1 || p2){
        const v1 = p1 ? p1.val : null;
        const v2 = p2 ? p2.val : null;
        const val = v1 + v2 + carry;
        carry = Math.floor(val / 10);
        p3.next = new ListNode(val % 10);
        if(p1){
            p1 = p1.next;
        }
        if(p2){
            p2 = p2.next;
        }
        p3 = p3.next;
    }
    if(carry){
        p3.next = new ListNode(carry);
    }
    return l3.next;
}

以上就是关于两数相加的题解,不知道对小伙伴们是否有帮助呢?

我们下期见👋👋👋