JavaScript中的原型链详解

434 阅读4分钟

JavaScript中的原型链详解

对于使用过Java或者C++这种基于类的编程语言的同学来说,原型链无疑是JavaScript中最费解的概念之一。因为JavaScript中没有“类”的概念,即使ES6中新增了如class关键字,但是那也是语法糖,实际上JavaScript任然是基于原型的。

使用构造函数创建对象

我们先使用构造函数创建一个对象

function Person() {
}
var person = new Person();
console.log(person);

我们在这个示例里编写了一个简单的构造函数Person,使用new操作符创建了一个实例对象person。 我们继续看

prototype

将上面的代码粘贴至控制台执行,并输入Person.会发现控制台提示我们Person具有一系列的属性(因为函数也一种对象),其中就有我们在各种资料,源码中最常见的属性prototype,那么这个prototype属性究竟指向了什么呢?是函数的原型吗?我们来尝试改造一下我们的示例:

function Person() {
}
Person.prototype.name = 'xiaoming';
var person1 = new Person();
var person2 = new Person();
console.log(person1.name); // xiaoming
console.log(person2.name); // xiaoming

prototype是函数才会有的属性

通过代码逻辑或者打印实例对象本身我们可以知道,实例对象person1本身是不存在name属性。同时从上面的结果中不难发现两个Person的实例对象访问name属性时,获取到了同一个结果。

其实,函数的prototype属性指向了一个对象,这个对象正是调用该构造函数创建的实例的原型,也就是上面 示例中person1和person2的原型。

那什么是原型呢?可以这样理解:每一个JavaScript对象(null除外)在创建的时候都会关联另外一个对象,这个对象就是我们所说的原型,每一个对象都会从原型“继承”属性。

这里我们知道了构造函数和实例原型的关系,那么我们怎么表示实例对象和实例原型的关系呢?这里就不得不提到另外一个属性__proto__了。

__proto__

每个JavaScript对象(null除外)都有一个__proto__属性,这个属性指向该对象的原型。

__proto__属性是对象的隐藏属性[[Prototype]]的setter/getter,现在更推荐使用Object.setPrototypeOf/Object.getPrototypeOf去代替使用__proto__属性去set/get原型。

function Person() {

}
var person = new Person();
console.log(person.__proto__ === Person.prototype); // true

由此我们知道了,实例对象的__proto__属性指向构造函数的的prototype属性,也就是实例的原型。

那么实例的原型能不能指向实例呢?

constructor

指向实例的倒是没有,因为一个构造函数可以实例化多个对象,但是指向构造函数的是有的,这就是要说的第三个属性constructor,每个原型都有一个constructor属性指向关联的构造函数。

function Person() {

}
var person = new Person();
console.log(Person.prototype.constructor === Person);

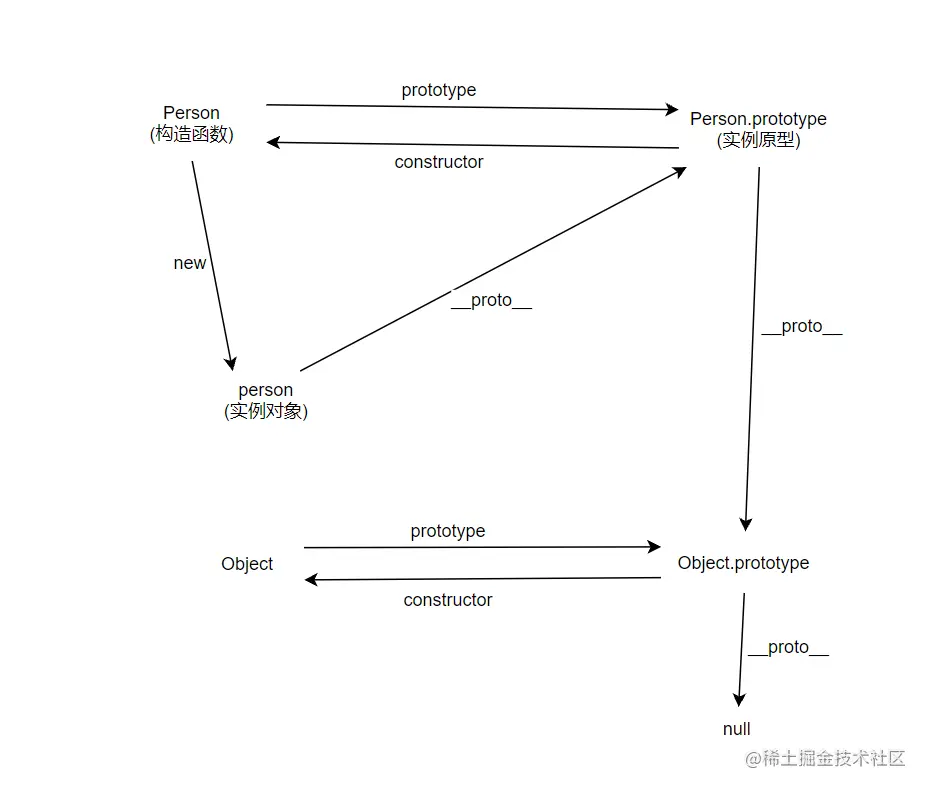
到这里我们就得到了,构造函数,实例对象和实例原型的关系,画出如下关系图:

image.png

实例与原型

当我们去访问实例的属性时,如果当前实例本身不存在该属性,就会去与之关联的对象也就是它的原型去找,如果还找不到,就会去找原型的原型,找到终点为止。我们来继续改造一下之前的示例

function Person() {
}
Person.prototype.name = 'xiaoming';
var person1 = new Person();
var person2 = new Person();
person1.name = 'limei';
console.log(person1.name); // limei
console.log(person2.name); // xiaoming
delete person1.name;
console.log(person1.name); // xiaoming

在这个示例中我们给person1添加了name属性,我们去访问name属性,显然会得到值为’limei‘,当我们删除掉person1的name属性再访问时,在person1中就找不到name属性了,那么这时会去实例对象的原型person1.__proto__也就是Person.prototype中去找,我们在这里找到了name属性并返回,值为’xiaoming‘。

但是如果还找不到name属性呢?原型的原型又是什么呢?

原型的原型

前面我们提到过,原型的原型也是一个对象,那我们可以通过最原始的方式去创建它

var obj = new Object();
console.log(obj);

通过前面我们知道obj.__proto__指向Object.prototype,则我们可以继续更新关系图。

image.png

原型链

那么Object.prototype的原型是什么呢?

console.log(Object.prototype.__proto__ === null); // true

我们会发现Object.prototype.__proto__指向null,null的语义为此处不应该有值。 所以查找属性时,查找到Object.prototype时就可以停止了。

原型链即为从person ->person.__proto__(Person.prototype)->Person.prototype.__proto__(Object.prototype)->Object.prototype.__proto__的这个链路。当我们访问对象属性时就会按照这个链路去查找。

补充

真的是继承吗?

最后关于继承,前面我们说“每一个对象都会从原型上’继承‘属性”,实际上,继承是一个十分具有迷惑性的说法,引用《你不知道的JavaScript》中的话就是:

继承意味着复制操作,然而在JavaScript默认并不会复制对象的属性,相反,JavaScript只是在两个对象之间创建一个关联,这样,一个对象就可以通过委托访问另外一个对象的属性和函数,所以预期说叫继承,委托的说法反而更加准确些。