销售行业转行软件测试,这是我成功的感受...

299 阅读7分钟

之前写过一篇知乎,就是关于西安哪个软件测试培训机构比较好的帖子,很多人就私信我,问我现在工作的状态,是不是我想要的,针对这个问题,我今天这里专门写一篇文章说明。

因为本人之前也是从销售行业转行过来的,之前的帖子有提到过,说实话,当我毕业那年,我就想到自己以后坐在办公室里面的样子,但是天不如愿,还是在社会上摸爬滚打,干了几年销售工作。偶然机会,在家人的推荐下,了解了软件测试。并且如愿,成功转行软件测试,目前已经从事软件测试工程师三个多月了,说实话,工作很顺利,薪资待遇都不错。

转行学习过程中,其实很担心自己能不能成功,但是在老师的耐心教导下,学习了两个多月,成功拿到了offer。当时给自己都震惊到了。(先说明,虽然是计算机专业,但也算是零基础学习,之前工作完全和IT行业不搭嘎)

实战训练学习,让我真正意义认识到了什么是IT行业,软件测试和软件开发到底哪个更适合我。当然,今天我要从我面试的时候开始说起:

在学习软件测试即将结尾的时候,应老师的要求,自己写了简历,简历当中,都是自己在系统学习中,做过的项目。

去公司面试的路上,很害怕面试官问我一些特别刁钻的问题,让自己答不上来。然而面试中,完全让我打消了这种恐惧,因为面试官问到的都是我简历中的参与的项目相关的问题,并且问的很详细,从测试理论,到用到的技术,以及写过那些脚本,然我很流畅的完成了面试,并且成功拿到了offer。

入职第一天,在提交了所有的入职资料后,部门领导给了我一堆公司目前的项目文档,告诉我让我熟悉几天。前几天就是完全熟悉公司业务,了解公司的研发模式,针对公司给我的项目文档,我设计了相应的测试计划,以及测试用例的编写。并且得到了领导的赏识。

在接下来的工作中,很快就融入到项目当中,并且根据我写的文档,进入项目测试。很多人可能会有疑问,为什么会这么快就介入到项目当中。在这里我要重点说明,因为在培训学习过程中,和我们公司类似的项目我已经在接触过,并且完整的做过一遍,所以很快就可以上手,并且把学习当中用到的所有技能,都拿出来用到了公司的项目当中。

最值得炫耀的就是,部门里面除了我们老大以外,其他人没有人会自动化测试,然而,我会啊(哈哈哈哈),所以主动给老大提出,这里让我负责进行设计,测试。轻松的用selenium完成测试。并且在我入职两个月,项目成功上线,并且提前转正。

在目前的工作当中,我已经提升到了项目测试组长的职位,当然虽然是一个小小小领导,但是自己仍然还是对自己的工作比较负责任,每天工作都很充实,并且开心。因为自己初步达到了当初想要的那个阶段。

当然能达到现在这个状态,首先感谢的是家人,对我的支持,再次感谢的是我的那些老师,对我的教导,让我很快学习到了软件测试的精髓,并且如愿的进入了IT行业,步入真正意义上的白领。

所以在此想告诫大家,其实喜欢一个工作,认真做好自己的工作,感受每天都是不一样的。正在从事软件行业,或者想要转行进入软件行业的同学们,不用担心,不用害怕,因为互联网行业,永远是发展行业,不会过时,工作中,也不会让你感觉到空虚,每天都会是一个不一样的生活。

很多朋友想要了解如何像我一样学习软件测试,可以关注我取经哦,我会给你合适的建议和意见,让你和我一样,成为一个优秀的人。附一张我现在的工作环境哦。

image.png

学习之路任重而道远,我们也都在奋斗的路上。下面是我做过测试对知识点的一些累积。希望能给你带来学习便利...

一、测试基础

了解测试的基础技能,掌握主流缺陷管理工具的使用,熟练测试环境的操作与运维

image.png

二、Linux必备知识

Linux作为现在最流行的软件环境系统,一定需要掌握,目前的招聘要求都需要有Linux能力。

image.png

三、Shell脚本

掌握Shell脚本:包括Shell基础与运用、Shell逻辑控制、Shell逻辑函数

image.png

四、互联网程序原理

自动化必经之路:前端开发基础知识以及互联网网络必备知识四、互联网程序原理

image.png

五、MySQL数据库

软件测试工程师必备MySQL数据库知识,不仅仅停留在基本的“增删改查”。

image.png

六、抓包工具

Fiddler,Wireshark,Sniffer,Tcpdump各种抓包工具适用于各种项目,总有一款适合你的

image.png

七、接口测试工具

接口测试神器,你绕不开的强大工具:Jmeter。小巧灵活:Postman

image.png

八、Web自动化测试Java&Python

了解自动化的目的,熟练掌握TestNG&unittest自动化框架,以及断言与日志处理

image.png

九、接口与移动端自动化

专业接口调用、测试解决方案。组建完整的web和接口自动化框架,Appium整体使用

image.png

十、敏捷测试&TestOps构建

揭开TestOps的神秘面纱,持续集成Jenkins框架烂熟于心

image.png

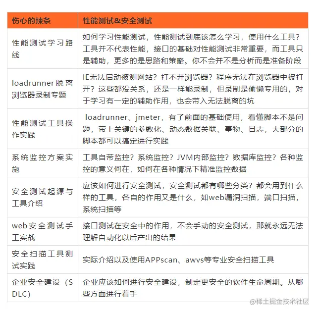
十一、性能测试&安全测试

软件测试的彼岸:性能测试和安全测试,选个方向努力爬坑吧!

image.png

机会只垂青有准备的人,这是一个靠本事的社会。有时候,你之所以发展得不好,不是因为没有机遇,而是因为你没有准备好,导致机遇与你擦肩而过。如果你想要学习,什么时候开始都不晚,而不是瞻前顾后,你只要用尽全力,剩下的交给时间!

下面是测试资料,对于做【软件测试】的朋友来说应该是最全面最完整的备战仓库,这个仓库也陪伴我走过了最艰难的路程,希望也能帮助到你!

tp.png

最后:  可以通过在 点击蓝色字体后面 免费领取一份216页软件测试工程师面试宝典文档资料。以及相对应的视频学习教程免费分享!,其中包括了有基础知识、Linux必备、Shell、互联网程序原理、Mysql数据库、抓包工具专题、接口测试工具、测试进阶-Python编程、Web自动化测试、APP自动化测试、接口自动化测试、测试高级持续集成、测试架构开发测试框架、性能测试、安全测试等。

如果我的博客对你有帮助、如果你喜欢我的博客内容,请 “点赞” “评论” “收藏” 一键三连哦!

更多好文推荐:

那个准点下班的人,比我先升职了...

包装成1年工作经验的测试工程师,我给他的面试前的建议如下

面试官:工作三年,还来面初级测试?恐怕你的软件测试工程师的头衔要加双引号...

“入职一年,那个被高薪挖来的自动化软件测试被劝退了。”

4个月自学软件测试面进阿里!如何从功能测试转成自动化...我经历了什么