吉利汽车携手神策数据,加速布局数字化转型

260 阅读4分钟

数字化浪潮汹涌而来,作为汽车行业增长的新抓手,数字化转型已是汽车企业的共识。但知易行难,车企在数字化转型过程中,仍有诸多难题亟待解决。汽车行业经过 30 多年的发展,车企内部的系统林立,潜客管理系统、APP、DMS、呼叫中心、车机端等多端系统中,积累了大量的数据,这些分散在各个子业务领域的数据,对车企的营销运营、网络建设、投放决策都有着重要的意义,但现实却呈现分散和割裂的状态,无法真正发挥其价值,阻碍其数字化转型之路。

为了加速数字化转型,真正释放数据的价值,吉利汽车携手神策数据,致力于打造全域旅程数据运营平台,挖掘用户全生命周期价值,实现多渠道用户增长和精细化运营,以卓越的数字体验赋能其业绩增长。

作为中国自主品牌龙头车企,吉利汽车在上世纪 90 年代便入局行业,如今沉淀多年已经发展成为一家集汽车整车、动力总成和关键零部件设计、研发、生产、销售和服务于一体,并涵盖车联网、出行服务、数字科技、金融服务等业务的全球创新型科技企业集团,连续 4 年蝉联中国品牌乘用车销量冠军。旗下拥有吉利、领克、极氪、几何、沃尔沃、极星等众多品牌,在新能源科技、共享出行、车联网、智能驾驶等前沿技术领域不断提升能力,积极布局未来数字化汽车生态。

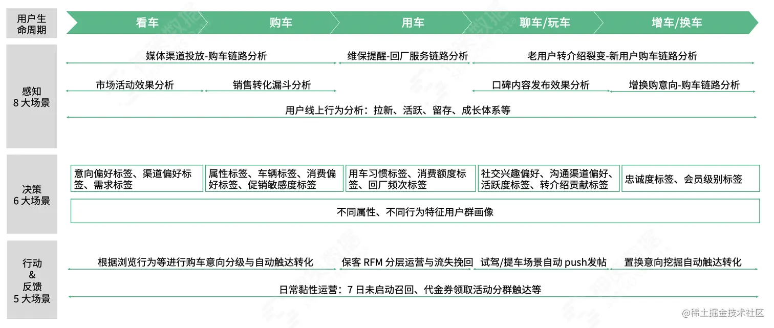
一、搭建高质量用户数据平台,释放全生命周期价值

为了真正让数据驱动业务决策,吉利汽车携手神策数据共同整理其数据资产,根据数据资产现状和业务目标,搭建一个可以满足不同业务部门不同业务场景、随时取用的数据运营平台。

同时,进一步打通各数据源建立统一的 ID 体系,沉淀高价值的数据资产。例如,售后数据主要关注点有工单数据、结算单数据、配件数据等;用户数据关注点有车主数据、联系人数据、用车人数据等。

数据互通后利用 ID-Mapping 的方法,完成用户线上线下行为的唯一识别,实现用户看车、购车、用车、聊车、玩车、换车全生命周期覆盖,以持续的运营行动赋能用户增长、销售转化与忠诚建立,释放更大的车主用户的全生命周期价值。

未来,吉利汽车的业务人员可以基于业务目标,结合数据资产使用不同的数据模型,分析用户在不同端、不同业务触点、不同业务系统的行为数据,完成对业务价值的赋能。同时,还可以构建车主画像,区分不同用户群体的特征,通过不同的运营动作实现用户分层运营,为精细化运营与营销提供坚实的基础,实现数据闭环。

二、全渠道线索精细化管理,优化广告投放策略

潜客管理一直是汽车行业非常重要的业务板块。汽车品牌在公域流量通过广告投放进行拉新时,常常遇到以下问题:投放出去的渠道转化效果缺乏有效跟踪,转化情况无法回传匹配线上数据,无法从长期转化链路中洞悉渠道用户真实的质量表现与投放策略匹配度。

吉利汽车在后续垂直类媒体或主流渠道进行广告投放或拉新活动时,可以通过神策数据细化各渠道埋点实现快速洞察,并基于渠道管理功能生成不同的投放链接,将各渠道的投放数据与后续用户行为数据进行有效关联和打通,对不同渠道的转化效果进行实时分析和效果追踪。

这样,一方面可以进行各渠道用户画像对比,分析转化群体的共同特征,并研究各渠道投放效果,甄别自身品牌真正目标用户群;另一方面可以帮助吉利汽车业务人员第一时间洞察投放效果,判别优质渠道,及时调优投放策略。通过对比各渠道转化效果,全面提升渠道投放的「质」与「量」,进而帮助吉利汽车实现降本增效。

数字化转型是车企顺应时代的必然选择。在这个过程中,神策数据将持续帮助吉利汽车加速搭建全域旅程数据运营平台,充分发挥数据的最大效用,实现用户全生命周期各转化链条的效率提升和价值跃迁。