BFE原生路由转发功能分析

793 阅读5分钟

原文链接

为什么加上“原生”,因为我们基于BFE开发已经魔改了。

路由转发是BFE作为一个七层流量代理服务的核心功能,BFE设计了一套支持多租户、多机房的路由转发模型。

traffic-forward.png 图片来源:《深入理解BFE》)

基本概念

在原生路由转发功能中,bfe对租户、集群、子集群、实例的概念解释如下:

  • 租户:product,不同业务线/不同产品线;
  • 集群:一个产品会有多个微服务,例如一个商城产品可能会有用户微服务、订单微服务、库存微服务,每个微服务就是一个集群;
  • 子集群:通常一个集群只有一个子集群,除非存在多数据中心;
  • 实例:每个子集群可以有多个后端服务实例,“ip+端口”为一个实例,一个微服务部署多少个节点就有多少个实例;

相关配置文件

  • host_rule:配置租户与标签的映射,以及标签与域名的映射,用于通过域名获取标签,再通过标签确定租户;
  • vip_rule:配置ip与租户的映射,用于通过ip确定租户;
  • route_rule:配置路由规则,即请求如何路由到集群;
  • cluster_rule:集群常规配置,如心跳检测接口、请求后端超时时间、最大重试次数等等;
  • gslb:配置全局负载均衡,即配置集群下的子集群的权重,用于负载均衡选择集群下的子集群;
  • cluster_table:集群->子集群->实例配置文件;

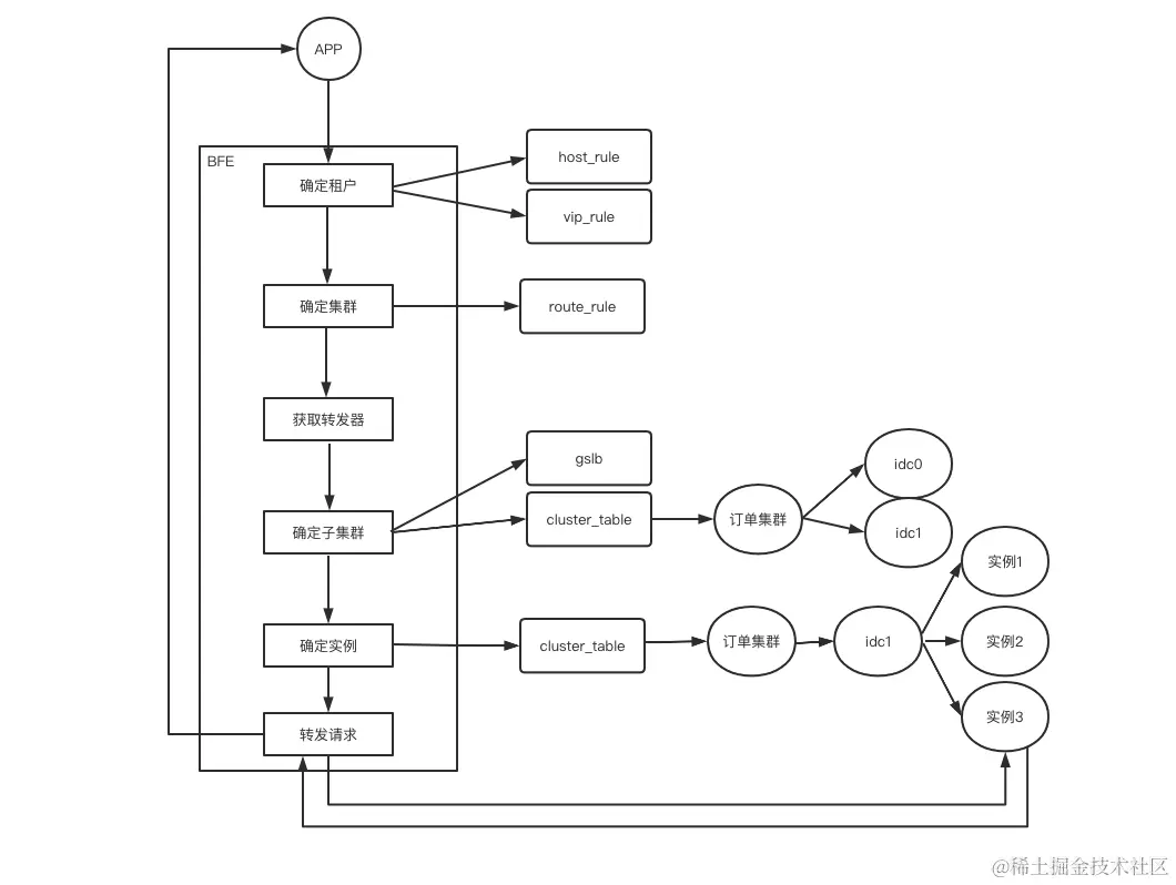
路由转发过程

与路由相关的流程:确定租户->确定集群->确定子集群->确定实例

与转发相关的流程:获取转发器->转发请求

bfe原生路由转发流程.png

  • 确定租户

    • 1、根据请求的host(域名)从host_rule配置中查找该host映射的租户;
    • 2、如果host映射不到租户,或者host是ip地址,那么根据ip从vip_rule配置文件中查找ip映射的租户;
  • 确定集群

    • 1、根据租户名称从route_rule配置中获取该租户的所有路由规则;
    • 2、按规则配置的顺序,遍历路由规则,获取第一个匹配当前请求的路由规则(匹配逻辑与限流的匹配逻辑相同);
    • 3、获取匹配的路由规则配置的集群名称;
  • 获取转发器

    • 1、根据集群名称,从cluster_rule配置文件中查找该集群的配置;
    • 2、根据集群配置获取或创建转发器;
  • 确定子集群

    • 1、根据集群名称,从gslb配置文件中查找该集群的所有子集群,再根据子集群的权重负载均衡选择一个子集群;
    • 2、从cluster_table配置文件中获取该子集群下的所有实例;
  • 确定实例

    • 1、从子集群中,根据权重负载均衡选择一个实例;
  • 转发请求

    • 1、使用转发器,传入后端地址,根据后端地址和请求协议创建连接或获取空闲的连接;
    • 2、使用连接转发请求;

说明:这些步骤中的从xx配置文件中查找/获取xx配置,只是为了便于理解才这样描述,实际上,BFE在启动时就已经加载所有配置文件缓存在内存中了。

案例分析

商城产品线(ShoppMall),域名为shoppmall.com,订单服务(OrderService)部署在中国机房(CN-idc0),部署三个实例。

相关配置如下:

host_rule:

{
    "Version": "1.0.0",
    "DefaultProduct": null,
    "Hosts": {
        // 对应HostTags下的配置
        "ShoppMallTag":[
            "shoppmall.com"
        ]
    },
    "HostTags": {
        "ShoppMall":[
            // 标签随便定
            "ShoppMallTag"
        ]
    }
}

route_rule:

{
    "Version": "1.0.0",
    "ProductRule": {
        "ShoppMall": [
            {
                // 以/order开头的请求路由到OrderService微服务
                "Cond": "req_path_prefix_in("/order")",
                "ClusterName": "OrderService"
            }
        ]
    }
}

cluster_rule:

{
    "Version": "init version",
    "Config": {
        // OrderService集群的基础配置
        "OrderService": {
            // 请求后端相关:连接超时等
            "BackendConf": {
                "TimeoutConnSrv": 2000,
                "TimeoutResponseHeader": 50000,
                "MaxIdleConnsPerHost": 0,
                "RetryLevel": 0
            },
            // 心跳检测配置
            "CheckConf": {
                "Schem": "http",
                "Uri": "/healthcheck",
                "Host": "example.org",
                "StatusCode": 200,
                "FailNum": 10,
                "CheckInterval": 1000
            },
            // 全局负载均衡策略配置
            "GslbBasic": {
                "CrossRetry": 0,
                "RetryMax": 2,
                "HashConf": {
                    "HashStrategy": 0,
                    "HashHeader": "Cookie:UID",
                    "SessionSticky": false
                }
            },
            // 客户端读写相关
            "ClusterBasic": {
                "TimeoutReadClient": 30000,
                "TimeoutWriteClient": 60000,
                "TimeoutReadClientAgain": 30000,
                "ReqWriteBufferSize": 512,
                "ReqFlushInterval": 0,
                "ResFlushInterval": -1,
                "CancelOnClientClose": false
            }
        }
    }
}

gslb:

{
    "Clusters": {
        // 订单集群的子集群配置
        "OrderService": {
            "GSLB_BLACKHOLE": 0,
            "CN-idc0": 100
        }
    },
    "Hostname": "",
    "Ts": "0"
}

cluster_table:

{
    "Version": "1.0.0",
    "Config": {
        // 集群
        "OrderService": {
            // 子集群
            "CN-idc0": [
                // 实例
                {
                    "Addr": "127.0.0.1",
                    "Name": "example_hostname",
                    "Port": 8180,
                    "Weight": 10
                },
                {
                    "Addr": "127.0.0.1",
                    "Name": "example_hostname",
                    "Port": 8181,
                    "Weight": 10
                },
                {
                    "Addr": "127.0.0.1",
                    "Name": "example_hostname",
                    "Port": 8182,
                    "Weight": 10
                }
            ]
        }
}

客户端发送POST http://shoppmall.com/order/createOrder请求路由过程如下:

  • 1、根据host:shoppmall.com,路由到租户:ShoppMall;
  • 2、获取ShoppMall租户的所有路由规则,路径“/order/createOrder”匹配到集群为OrderService;
  • 3、根据集群获取gslb配置,路由到子集群为CN-idc0;
  • 4、根据集群:OrderService、子集群:CN-idc0,获取到三个后端实例:127.0.0.1:8180、127.0.0.1:8181、127.0.0.1:8182;
  • 5、从三个实例中负载均衡选择一个实例。

总结

笔者个人觉得,BFE的路由配置文件太多了,而且不太直观,有点绕,不区分租户配置,将会导致一个文件一大堆的配置,不易于管理。

可能是开源的缘故,bfe不想依赖其它第三方如配置中心、数据库之类的服务,所以才改为使用配置文件配置,又或者原本设计就是使用文件配置。而这其实与使用nginx一样,需要经常修改配置文件。