15K 变成了 30K!全靠这份《Java权威面试指南(阿里版)》面试题了

141 阅读5分钟

“面试造火箭,工作拧螺丝” 说得不无道理,偶然从朋友那得到的这份Alibaba内部疯传**《Java权威面试指南(阿里版)》**堪称精品,或可能助你一臂之力,事半功倍!

注:《Java权威面试指南(阿里版)》分七大部分:分布式、中间件、大数据与高并发、数据库、设计模式与实践、数据结构与算法、面试题举例等逐一攻克,迅速造火箭应对面试官!全文会一一详细展现,且如需源文档pdf进行深入学习请:

点击此处

第一部分:分布式

一、大型网站系统的特点

  • 高并发,大流量

  • 高可用

  • 海量数据

  • 用户分布广泛,网络情况复杂

  • 安全环境恶劣

  • 需求快速变更,发布频繁

  • 渐进式发展

二、大型网站架构演化发展历程

  • 初始阶段的网站架构

  • 应用服务和数据服务分离

  • 使用缓存改善网站性能

  • 使用应用服务器集群改善网站的并发处理能力

  • 数据库读写分离

  • 使用反向代理和CDN加速网站响应

  • 使用分布式文件系统和分布式数据库系统

  • 使用NoSQL和搜索引擎

  • 业务拆分

  • 分布式微服务

三、拆分VS 集群

四、微服务vS SOA

五、前后端完全分离与Rest规范

六、CAP三进二和Base定理

分布式内容详情(部分):

一、缓存

一、缓存

  • 为什么要使用缓存

  • 优秀的缓存系统

  • Redisredis为什么这么快

  • redis的数据类型,以及每种数据类型的使用场景

  • redis的过期策略以及内存淘汰机制

  • 渐进式ReHash

  • 渐进式rehash的原因

  • 缓存穿透

  • 缓存雪崩雪崩

二、消息队列

  • 消息队列应用场景

  • 消息中间件示例

  • JMS消息服务

  • 防止消息丢失

  • 消息的某等处理

  • 消息的按序处理

三、搜索引擎

  • 概述

  • 特点(优势)

  • 使用场景

  • 倒排索引

  • 创建索引

  • 搜索索引

  • Lucene和ElasticSearch

  • 分词器

中间件内容详情(部分):

第三部分:大数据与高并发

一、秒杀架构设计

二、数据库架构发展历程

三、MySQL的扩展性瓶颈

四、为什么要使用NOSQL NOT ONLY SQL

五、传统RDBMS vs NOSQL

六、NOSQL数据库的类型

七、阿里巴巴中文站商品信息如何存放

八、数据的水平拆分和垂直拆分

九、分布式事务

十、BitMap

十一、Bloom Filter

十二、常见的限流算法

十三、负载均衡

十四、一致性Hash算法

大数据与高并发内容详解(部分):

五、红黑树

一、数据库范式

  • 1NF(第一范式)

  • 2NF(第二范式)

  • 3NF(第三范式)

二、数据库开发规范

  • 基础规范

  • 命名规范

  • 字段设计规范

  • 总结

三、数据库索引

  • 唯一索引

  • 非唯一索引

  • 主键索引

  • 聚集索引(聚簇索引)

  • 扩展:聚集索引和非聚集索引的区别?分别在什么情况下使用?

  • 索引实现机制

  • 索引建立原则

四、MyISAM vs InnoDB

五、并发事务带来的问题

  • 丢失更新

  • 脏读(未提交读)

  • 不可重复读

  • 幻读(Phantom Read )

六、事务隔离级别及锁的实现机制

  • —级封锁协议〔对应read uncommited )

  • 二级封锁协议(对应read commited)

  • 三级封锁协议(对应reapetable read )

  • 最强封锁协议(对应Serialization )

七、MVCC(多版本并发控制)

八、间隙锁与幻读

  • 间隙锁(Next-Key锁)

  • RR级别下防止幻读

数据库内容详情(部分)

第五部分:设计模式与实战

一、OOP五大原则SOLID

  • 单一责任原则

  • 开放封闭原则

  • 里氏替换原则

  • 依赖倒置原则

  • 接口分离原则

二、设计模式

三、代理模式定义与举例

  • 静态代理

  • 动态代理

四、面向切面编程(AOP)

  • 基本思想

  • 登录验证

  • 基于RBAC的权限管理

  • 日志记录

  • 事务处理

  • 统—异常处理

五、工厂模式

  • 简单工厂

  • 工厂方法

  • 抽象工厂

六、控制反转IOC

七、观察者模式

八、ZookeeperZK简述

  • 存储结构

  • 应用场景

设计模式与实战内容详情(部分):

第六部分:数据结构与算法

一、树

二、BST树

三、BST树

四、AVL树

五、红黑树

六、B-树

七、B+树

八、字典树

九、跳表

十、HashMap

十一、ConcurrentHashMap

十二、ConcurrentLinkedQueue

十三、Topki问题

十四、资源池思想

十五、JVM内存管理算法

十六、容器虚拟化技术、Doocker思想

十七、持续集成、持续发布、jenkins

数据结构与算法内容详情(部分):

第七部分:面试题举例

一、设计一个分布式环境下全局唯一的发号器

  • UUID

  • 数据库自增长序列或字段

  • 数据库sequence表以及乐观锁4、Redis生成ID

  • Twitter的snowflake算法

二、设计一个带有过期时间的LRU缓存问题描述

  • 问题分析

  • 过期时间实现

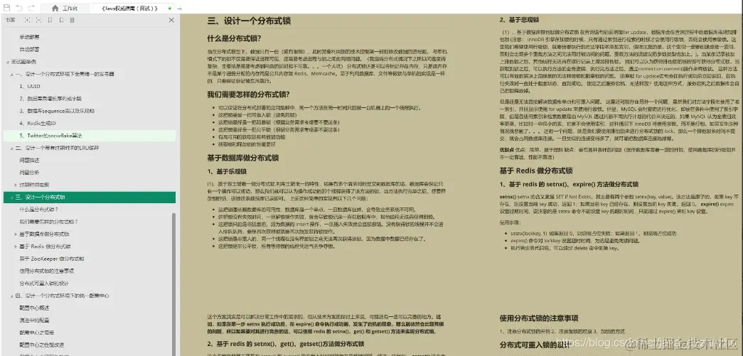
三、设计一个分布式锁

  • 什么是分布式锁?

  • 我们需要怎样的分布式锁?

  • 基于数据库做分布式锁

  • 基于Redis 做分布式锁

  • 基于ZooKeeper 做分布式锁

  • 使用分布式锁的注意事项

  • 分布式可重入锁的设计

四、设计一个分布式环境下的统一配置中心

  • 配置中心概述

  • 演进中的配置

  • 配置中心之简版

  • 配置中心之性能改进

  • 配置中心之可用性改进

五、如何准备HR面试

面试题举例内容详情(部分):

最后,整理--阿里Java最新版面试集锦2021

这份面试题是根据周边朋友的经历整合的,共30页,每个问题都已给出详细的解答。

以上便是这**《Java权威面试指南(阿里版)》+《整理--阿里Java最新版面试集锦2021》的大致全内容,篇幅展现有限,大部分内容详情以截图展现,但都可提供完整的源文档给需要学习的☛☛☛☛**

点击此处

码字不易,整理收集更不易,各位认可的朋友多多一键三连+评论 支持一番!