JavaScript

239 阅读4分钟

JavaScript

基础

day01

  • 1、js的组成及各自作用
  • 2、延迟执行和异步加载的区别及执行时机

image.png image.png

  • 3、什么是声明提升及举例子说明
  • 4、定义全局变量的3种方式

image.png

  • 5、数据类型有哪些及含义
  • 4、Undefined应用场景
  • 5、Null应用场景

day02

  • 6、各个值互相转换
  • 7、逗号操作符的作用
    1.是一个二元运算符,他能够先执行逗号左边的操作数,然后再执行右边的操作数,并且把右边的操作数返回 
    2.在一条语句中 执行多个操作,比如声明多个变量
  • 8、进制转换
  • 9、什么是浮点数溢出 现在怎么解决
    执行数字运算,要防止浮点数溢出,比如0.1+0.2 = 0.3是错误的 因为js执行二进制浮点数运算标准 导致的 
    解决方法:   整数运算是精确的,我们可以把浮点数转成整数,再除一个10
  • 10、isNaN方法

day03

image.png

  • 11、说出逻辑与逻辑或逻辑非的步骤
  • 12、= == === 的区别
  • 13、加法操作符运算规则
  • 14、乘法操作符运算规则

day04

image.png

  • 15、字符串转数字的方法
  • 16、写一个三元运算符
  • 17、if的优化
    A、三元优化:a > b ? alert("hello") : alert("gun"); 
    B、短路优化:a > b  && alert("hello") || alert("gun");
  • 18、小、中、大括号的作用
  • 19、调试语句的作用
  • 20、完整的switch语法
  • 21、do while()与while()的区别
  • 22、break与continue的区别
  • 23、label语句的作用

day05

image.png

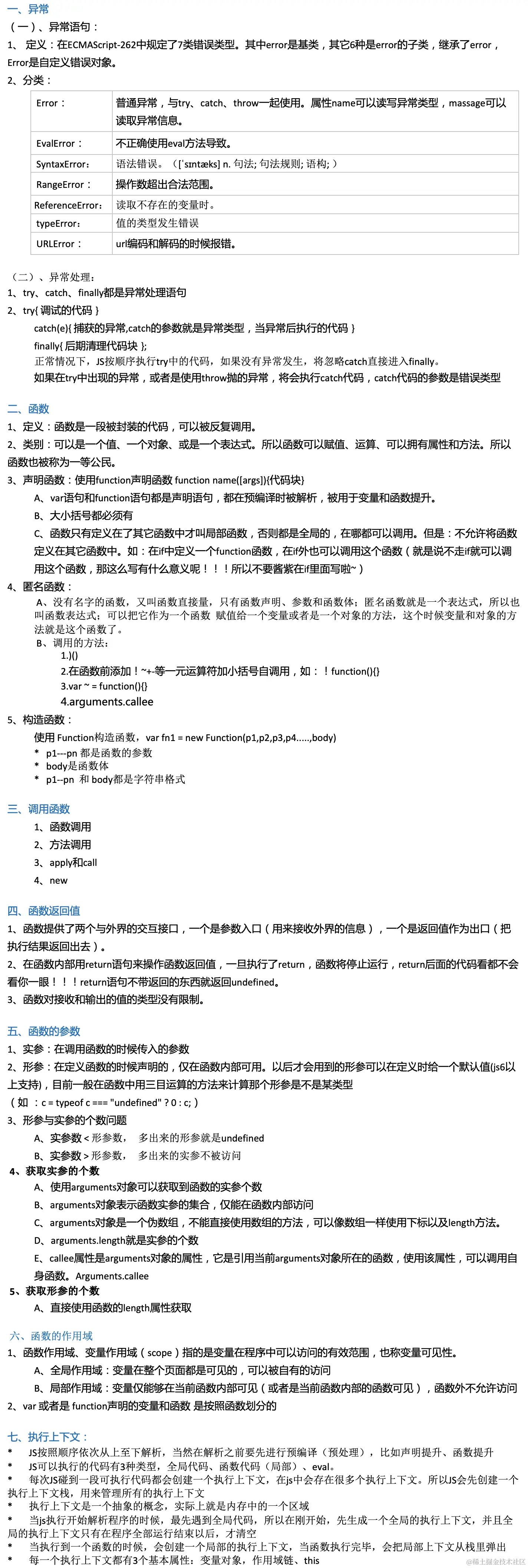
  • 异常处理
  • 写出常见的异常类型及含义4
  • 匿名函数的调用有哪些3
  • 获取函数的参数个数2
  • 什么是形参和实参
  • 作用域

day06

  • 什么是变量对象
  • 什么是作用域链
  • 什么是this
  • 获取标签的4中方法
  • 5个点击事件:onfocus、blur、click、dbclick、contextmenu image.png

day07

    1. 选项卡切换
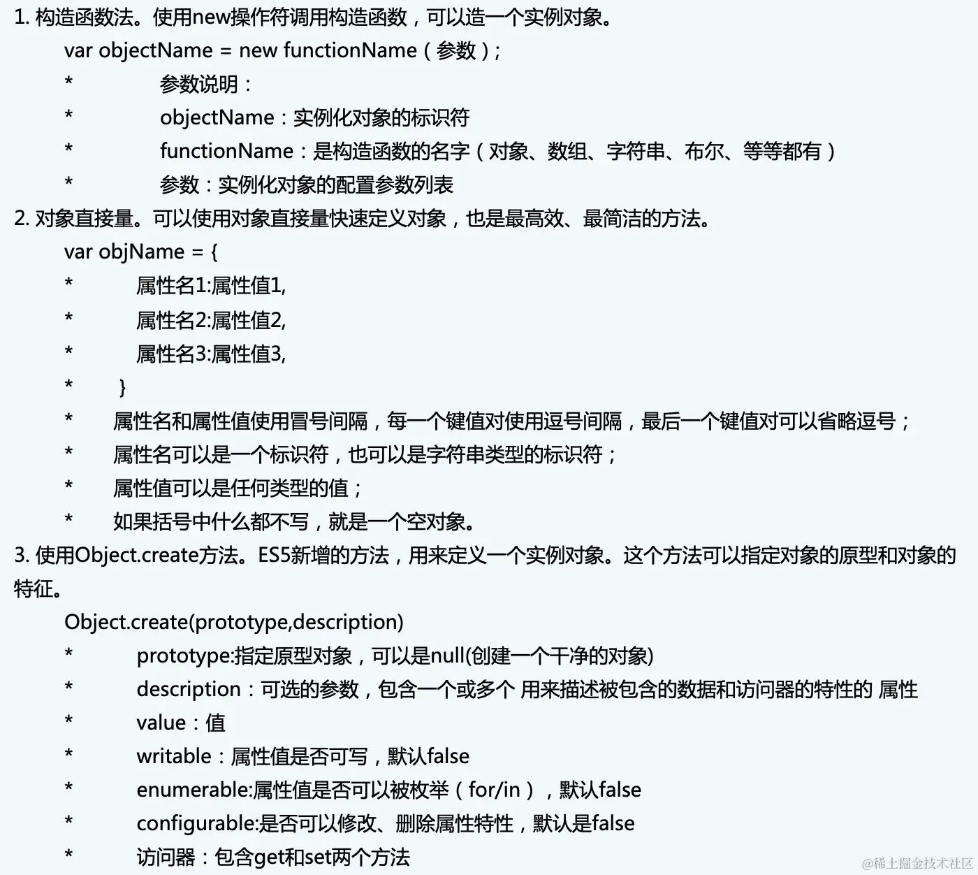
    1. 定义对象的3中方法:构造函数、对象直接量、Object.create()

image.png


day08

  • 1、引用类型值的特点和基本类型值的特点
  • 2、如何定义数组
  • 3、数组的栈操作是什么,并说明返回值
  • 4、对象属性的操作
  • 5、删除对象的属性

image.png


day09

image.png

  • 1、说出sort排序原理 及如何降序或升序
  • 2、splice与slice方法的作用

image.png

  • 3、添加元素
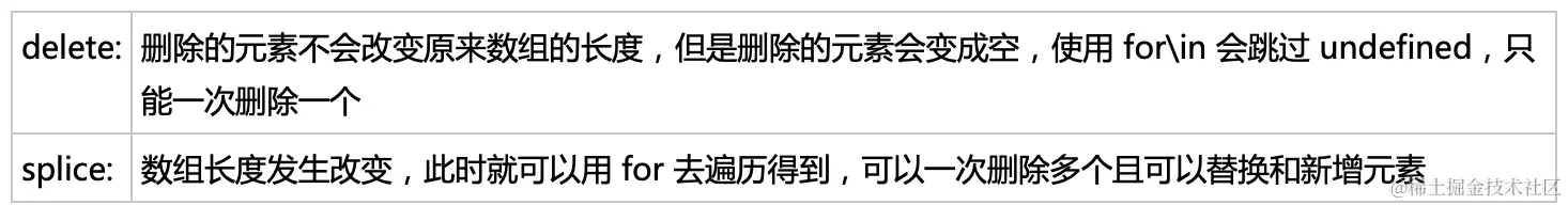
  • 4、删除元素
  • 5、两种删除元素的区别

image.png

  • 6、.和[]的区别

image.png

  • 8、toString和join的区别

image.png


day10

  • some every filter reduce forEach map遍历
  • 计时器的使用及清除

image.png


day11

  • 1、12个属性
1)、offsetWidth/Height
2)、clientWidth/Height
3)、scrollWidth/Height
1)、offsetLeft/Top
2)、clientLeft/Top
3)、scrollLeft/Top

image.png

  • 2、获取窗口、文档大小,滚动条位置、设置滚动条兼容。

image.png

  • 3、offsetParent
  • 4、getBoundingClientRect()

day12

  • 1、BOM 对象 打开窗口 和关闭窗口 和检测是否关闭

image.png

  • 2、三种弹窗

image.png

  • 3、获取浏览器识别码:console.log(navigator.userAgent);
  • 4、重定向和刷新

image.png

  • 5、历史记录退回

image.png

  • 6、DOM是什么 (document Object Mode)是W3C执行的规范,用来描述JS脚本如何与HTML文档进行交互的 。制定了一些列的接口标准,供开发人员访问文档结构、操作网页内容、控制样式和行为.

day13

  • 节点类型
  • nodeName nodeValue nodeType分别是什么
  • 书写一个获取上一个兄弟节点的兼容
  • firstchild和firstElementChild的区别
  • 一些列 添加 删除 克隆 替换 插入等操作
  • 属性的操作 自定义的
  • 文档片段怎么使用

image.png


day14

  • innerHTML、outerHTML、innerText、outerText
  • 新的h5获取标签的写法及和之前的区别
  • classList对象是什么,方法有哪些
  • Math对象 方法

image.png


day15

  • 1、获取时间戳4种方法
  • 2、求代码运行时间

image.png

  • 3、字符串合并的方法
  • 4、字符串查找的方法
  • 7、字符串与对象互相转换

image.png

//得到一个随机的20位字符串包含0-9a-zA-Z

//书写n个li,每一个li赋值一个随机颜色的背景颜色使用rgb()

//写一个抽奖活动如果1等奖(概率是10%)就送一辆大巴车如果2等奖(百分20)送一个笔如果3等奖(百分30)则将以一个笔帽

//写一个点名器点击开始--名字随机一个个的播放,并且按钮变成了(停止)点击停止,文字变成开始,暂停到当前随机的一个人

//写一个元旦倒计时页面显示距离元旦还有200天03小时12分23秒100毫秒(天小时分秒不满两位前边补0毫秒保证3位)

//写一个页面显示当前时间是XXXX年XX月XX日XX时XX分XX秒XXx毫秒

day16

  • window的几个事件
  • 节流函数
  • 懒加载思想
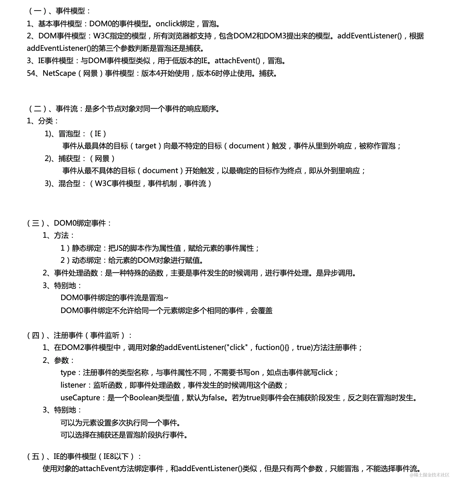
  • 事件流是什么?
  • DOM0和DOM2绑定事件的区别
  • DOM2绑定事件的使用

image.png

image.png


day17

  • 销毁事件
  • DOMContentLoaded事件和window.onload事件的区别
  • event事件对象的常用属性
  • event事件对象怎么获取?
  • 阻止默认事件兼容
  • 阻止传播兼容
  • 事件委托是什么,优点是什么,原理是什么
  • 禁止复制、点击复制
  • favicon图标

image.png



进阶