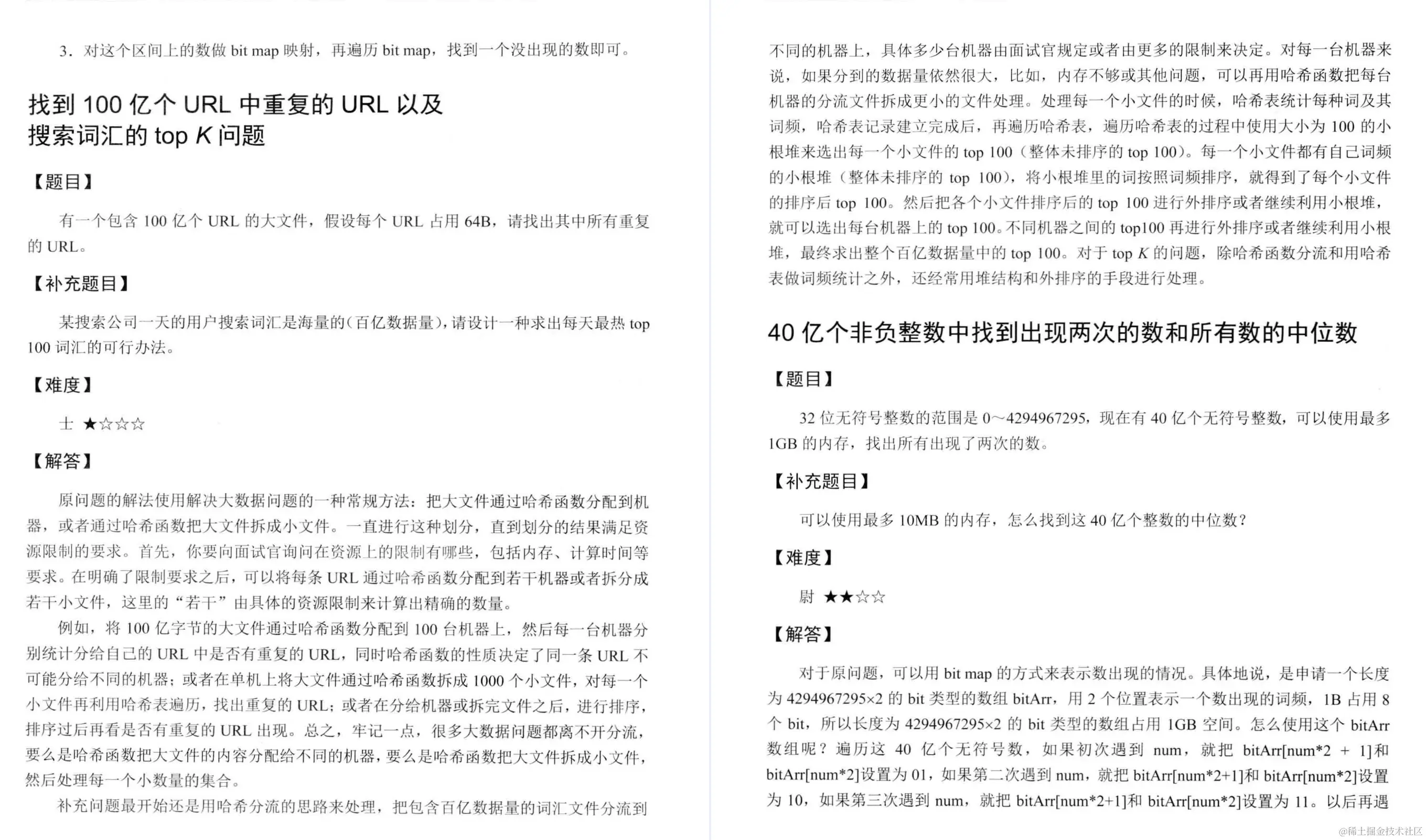
秀到起飞!LeetCode官方推出算法面试指导手册(代码版)限时开源

151 阅读1分钟

什么是LeetCode?

leetcode是个题库,里面有很多编程多面试的题目,可以在线编译运行。难度比较高。如果自己能做出来,对面大公司很有帮助。
建议一次只针对一种题型进行训练,如数组、链表、二叉树、回溯、动态规划,这样效果会更好。

做leetcode肯定是有帮助的。我今年四月面腾讯的时候,面试官就问了我一道leetcode上的原题,让我写一个数组右移k位的程序。然后我大学做了两年ACM吧,感觉leetcode上的题目基本都比ACM要简单一些。

秀到起飞!LeetCode官方推出算法面试指导手册(代码版)限时开源

程序员的葵花宝典,当代内卷的万恶之源

今天给大家分享出一份由大牛亲自操刀的算法名作:

秀到起飞!LeetCode官方推出算法面试指导手册(代码版)限时开源

下面直接给大家展示出本书的目录内容:

秀到起飞!LeetCode官方推出算法面试指导手册(代码版)限时开源

秀到起飞!LeetCode官方推出算法面试指导手册(代码版)限时开源

秀到起飞!LeetCode官方推出算法面试指导手册(代码版)限时开源

需要获取的小伙伴可以直接转发+关注后

**点击这里,获得文档领取方式**

内容目录展示:

秀到起飞!LeetCode官方推出算法面试指导手册(代码版)限时开源

秀到起飞!LeetCode官方推出算法面试指导手册(代码版)限时开源

秀到起飞!LeetCode官方推出算法面试指导手册(代码版)限时开源

秀到起飞!LeetCode官方推出算法面试指导手册(代码版)限时开源

秀到起飞!LeetCode官方推出算法面试指导手册(代码版)限时开源

秀到起飞!LeetCode官方推出算法面试指导手册(代码版)限时开源

秀到起飞!LeetCode官方推出算法面试指导手册(代码版)限时开源

秀到起飞!LeetCode官方推出算法面试指导手册(代码版)限时开源

秀到起飞!LeetCode官方推出算法面试指导手册(代码版)限时开源

秀到起飞!LeetCode官方推出算法面试指导手册(代码版)限时开源

秀到起飞!LeetCode官方推出算法面试指导手册(代码版)限时开源

秀到起飞!LeetCode官方推出算法面试指导手册(代码版)限时开源

秀到起飞!LeetCode官方推出算法面试指导手册(代码版)限时开源

秀到起飞!LeetCode官方推出算法面试指导手册(代码版)限时开源

秀到起飞!LeetCode官方推出算法面试指导手册(代码版)限时开源

秀到起飞!LeetCode官方推出算法面试指导手册(代码版)限时开源

秀到起飞!LeetCode官方推出算法面试指导手册(代码版)限时开源

需要获取这份算法资料的小伙伴可以直接转发+关注后**点击这里,获得文档领取方式**