细节理解!阿里内部Java高并发系统设计全彩手册曝光!置顶GitHub

858 阅读1分钟

前段时间有一位粉丝问了我这么一个问题,我没有高

并发

项目经验,但是面试的时候经常被问到高

并发

、性能调优方面的问题,有什么办法可以解决吗?

这题我必须回答一下!之前小编看了两份**《高并发系统设计》和《Java性能调优》**的资料,当时面试BAT,都被面试官说答得很好,思路非常正确。

这两份的作者特别用心,不仅仅是整理好了问题,就连问题的答案也是很清楚地给到了大家。

细节理解!阿里内部Java高并发系统设计全彩手册曝光!置顶GitHub

给大家看一下具体的内容,都是干货,不要走开!由于头条限制,内容无法全部展示给大家,只会展示一部分,大家看完有需要的朋友,转发关注小编后,

**点击这里,获得文档领取方式**

第一份 高并发系统设计

细节理解!阿里内部Java高并发系统设计全彩手册曝光!置顶GitHub

内容

基础篇

细节理解!阿里内部Java高并发系统设计全彩手册曝光!置顶GitHub

细节理解!阿里内部Java高并发系统设计全彩手册曝光!置顶GitHub

细节理解!阿里内部Java高并发系统设计全彩手册曝光!置顶GitHub

数据库篇

细节理解!阿里内部Java高并发系统设计全彩手册曝光!置顶GitHub

细节理解!阿里内部Java高并发系统设计全彩手册曝光!置顶GitHub

缓存篇

细节理解!阿里内部Java高并发系统设计全彩手册曝光!置顶GitHub

细节理解!阿里内部Java高并发系统设计全彩手册曝光!置顶GitHub

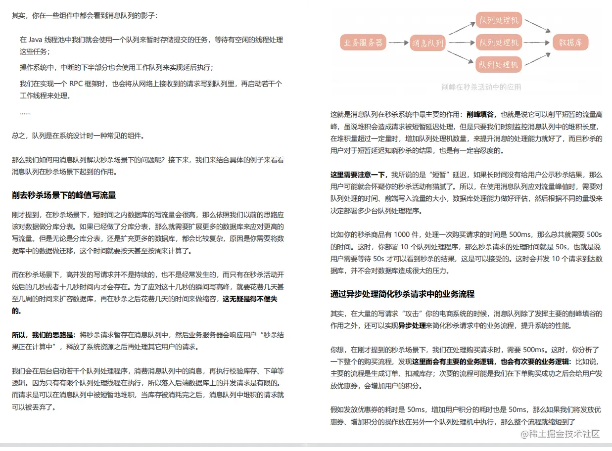
消息队列篇

细节理解!阿里内部Java高并发系统设计全彩手册曝光!置顶GitHub

细节理解!阿里内部Java高并发系统设计全彩手册曝光!置顶GitHub

分布式服务篇

细节理解!阿里内部Java高并发系统设计全彩手册曝光!置顶GitHub

细节理解!阿里内部Java高并发系统设计全彩手册曝光!置顶GitHub

实战篇

细节理解!阿里内部Java高并发系统设计全彩手册曝光!置顶GitHub

细节理解!阿里内部Java高并发系统设计全彩手册曝光!置顶GitHub

第二份 Java性能调优实战

细节理解!阿里内部Java高并发系统设计全彩手册曝光!置顶GitHub

内容

Java编程性能调优

细节理解!阿里内部Java高并发系统设计全彩手册曝光!置顶GitHub

细节理解!阿里内部Java高并发系统设计全彩手册曝光!置顶GitHub

细节理解!阿里内部Java高并发系统设计全彩手册曝光!置顶GitHub

多线程性能调优

细节理解!阿里内部Java高并发系统设计全彩手册曝光!置顶GitHub

细节理解!阿里内部Java高并发系统设计全彩手册曝光!置顶GitHub

细节理解!阿里内部Java高并发系统设计全彩手册曝光!置顶GitHub

JVM性能监测及调优

细节理解!阿里内部Java高并发系统设计全彩手册曝光!置顶GitHub

细节理解!阿里内部Java高并发系统设计全彩手册曝光!置顶GitHub

细节理解!阿里内部Java高并发系统设计全彩手册曝光!置顶GitHub

设计模式调优

数据库性能调优

细节理解!阿里内部Java高并发系统设计全彩手册曝光!置顶GitHub

细节理解!阿里内部Java高并发系统设计全彩手册曝光!置顶GitHub

细节理解!阿里内部Java高并发系统设计全彩手册曝光!置顶GitHub

实战演练场

细节理解!阿里内部Java高并发系统设计全彩手册曝光!置顶GitHub

细节理解!阿里内部Java高并发系统设计全彩手册曝光!置顶GitHub

细节理解!阿里内部Java高并发系统设计全彩手册曝光!置顶GitHub

这两份资料已经给大家整理好了,大家有需要的,转发关注小编后,**点击这里,获得文档领取方式**