内存管理(三)AutoReleasePool & NSRunLoop 底层分析

328 阅读31分钟

iOS 底层原理 文章汇总

本文主要分析 AutoReleasePool 以及 NSRunLoop 的底层实现

AutoReleasePool 自动释放池

自动释放池是OC中的一种内存自动回收机制,它可以将加入AutoreleasePool中的变量release的时机延迟,简单来说,就是当创建一个对象,在正常情况下,变量会在超出其作用域的时立即release。如果将对象加入到了自动释放池中,这个对象并不会立即释放,会等到runloop休眠/超出autoreleasepool作用域{}之后才会被释放。其机制如下图所示

image.png

  • 1、从程序启动到加载完成,主线程对应的runloop会处于休眠状态,等待用户交互来唤醒runloop

  • 2、用户的每一次交互都会启动一次runloop,用于处理用户的所有点击、触摸事件等

  • 3、runloop在监听到交互事件后,就会创建自动释放池,并将所有延迟释放的对象添加到自动释放池中

  • 4、在一次完整的runloop结束之前,会向自动释放池中所有对象发送release消息,然后销毁自动释放池

Clang分析

根据之前源码的分析经验,我们先通过clang来分析

  • 定义如下代码
int main(int argc, const char * argv[]) {
    @autoreleasepool {
    }
}
  • 通过clang编译成底层实现,命令为:xcrun -sdk iphonesimulator clang -arch x86_64 -rewrite-objc main.m
struct __AtAutoreleasePool {
    //构造函数
    __AtAutoreleasePool() {
            atautoreleasepoolobj = objc_autoreleasePoolPush();
    }
    //析构函数
    ~__AtAutoreleasePool() {
            objc_autoreleasePoolPop(atautoreleasepoolobj);
     }
      void * atautoreleasepoolobj;
};

int main(int argc, const char * argv[]) {
   { 
        //是一个结构体
         __AtAutoreleasePool __autoreleasepool; 
    }
    return 0;
}

简单来说,自动释放池其本质也是一个对象

@autoreleasepool {}
//等价于
{__AtAutoreleasePool __autoreleasepool; }
  • __AtAutoreleasePool是一个结构体,有构造函数 + 析构函数,结构体定义的对象在作用域结束后,会自动调用析构函数
  • 其中{} 是 作用域 ,优点是结构清晰,可读性强,可以及时创建销毁

关于涉及的构造和析构函数的调用时机,可以通过下面一个案例来验证

struct CJLTest{
    CJLTest
(){
        printf("1123 - %s\n", __func__);
    }
    ~CJLTest(){
        printf("5667 - %s\n", __func__);
    }
};

int main(int argc, const char * argv[]) {
    {
        CJLTest test;
    }
}

//**********运行结果**********
1123 - CJLTest
5667 - ~CJLTest

从而可以得出,在CJLTest创建对象时,会自动调用构造函数,在出了{}作用域后,会自动调用析构函数

汇编分析

  • 在main代码部分加断点,运行程序,并开启汇编调试

image.png

  • 通过调试结果发现,证明了我们clang分析的结果

总结

  • autoreleasepool其本质是一个结构体对象,一个自动释放池对象就是页,是是栈结构存储,符合先进后出的原则即可
  • 页的栈底是一个56字节大小的空占位符,一页总大小为4096字节
  • 只有第一页哨兵对象,最多存储504个对象,从第二页开始最多存储505个对象
  • autoreleasepool在加入要释放的对象时,底层调用的是objc_autoreleasePoolPush方法
  • autoreleasepool在调用析构函数释放时,内部的实现是调用objc_autoreleasePoolPop方法

底层分析

objc源码中,对AutoreleasePool的解释如下

Autorelease pool implementation

- A thread's autorelease pool is a stack of pointers. 
线程的自动释放池是指针的堆栈

- Each pointer is either an object to release, or POOL_BOUNDARY which is an autorelease pool boundary.
每个指针都是要释放的对象,或者是POOL_BOUNDARY,它是自动释放池的边界。

- A pool token is a pointer to the POOL_BOUNDARY for that pool. When the pool is popped, every object hotter than the sentinel is released.
池令牌是指向该池的POOL_BOUNDARY的指针。弹出池后,将释放比哨点更热的每个对象。

- The stack is divided into a doubly-linked list of pages. Pages are added and deleted as necessary. 
堆栈分为两个双向链接的页面列表。根据需要添加和删除页面。

- Thread-local storage points to the hot page, where newly autoreleased objects are stored. 
线程本地存储指向热页面,该页面存储新自动释放的对象。

通过描述,有以下几点说明

  • 1、自动释放池 是一个 关于指针结构
  • 2、其中的指针是指要释放的对象或者 pool_boundary 哨兵(现在经常被称为 边界
  • 3、自动释放池是一个的结构(虚拟内存中提及过) ,而且这个页是一个双向链表(表示有父节点 和 子节点,在类中提及过,即类的继承链)
  • 4、自动释放池和线程有关系

对于自动释放池,我们主要关心的点有以下三点:

  • 1、自动释放池什么时候创建
  • 2、对象是如何加入自动释放池的?
  • 3、哪些对象才会加入自动释放池?

下面带着这些问题,我们来一步步探索自动释放池的底层原理

AutoreleasePoolPage

  • 从最初的clang或者汇编分析我们了解了自动释放池其底层是调用的objc_autoreleasePoolPushobjc_autoreleasePoolPop两个方法,其源码实现如下
//***********push方法***********
void *
objc_autoreleasePoolPush(void)
{
    return AutoreleasePoolPage::push();
}

//***********pop方法***********
void
objc_autoreleasePoolPop(void *ctxt)
{
    AutoreleasePoolPage::pop(ctxt);
}
  • 从源码中我们可以发现,都是调用的AutoreleasePoolPagepushpop实现,以下是其定义,从定义中可以看出,自动释放池是一个页,同时也是一个对象,这个页的大小是4096字节
//************宏定义************
#define PAGE_MIN_SIZE           PAGE_SIZE
#define PAGE_SIZE               I386_PGBYTES
#define I386_PGBYTES            4096            /* bytes per 80386 page */

//************类定义************
class AutoreleasePoolPage : private AutoreleasePoolPageData
{
    friend struct thread_data_t;

public:
    //页的大小
    static size_t const SIZE =
#if PROTECT_AUTORELEASEPOOL
        PAGE_MAX_SIZE;  // must be multiple of vm page size
#else
        PAGE_MIN_SIZE;  // size and alignment, power of 2
#endif

private:
    
    ...
    
    //构造函数
    AutoreleasePoolPage(AutoreleasePoolPage *newParent) :
        AutoreleasePoolPageData(begin(),//开始存储的位置
                                objc_thread_self(),//传的是当前线程,当前线程时通过tls获取的
                                newParent,
                                newParent ? 1+newParent->depth : 0,//如果是第一页深度为0,往后是前一个的深度+1
                                newParent ? newParent->hiwat : 0)
    {...}
    
    //析构函数
    ~AutoreleasePoolPage() {...}
    
    ...
    
    //页的开始位置
    id * begin() {...}
    
    //页的结束位置
    id * end() {...}
   
    //页是否为空
    bool empty() {...}
    
    //页是否满了
    bool full() {...}
   
    //页的存储是否少于一半
    bool lessThanHalfFull() {...}
     
     //添加释放对象
    id *add(id obj){...}
    
    //释放所有对象
    void releaseAll() {...}
    
    //释放到stop位置之前的所有对象
    void releaseUntil(id *stop) {...}
    
    //杀掉
    void kill() {...}
    
    //释放本地线程存储空间
    static void tls_dealloc(void *p) {...}
    
    //获取AutoreleasePoolPage
    static AutoreleasePoolPage *pageForPointer(const void *p) {...}
    static AutoreleasePoolPage *pageForPointer(uintptr_t p)  {...}
    
    //是否有空池占位符
    static inline bool haveEmptyPoolPlaceholder() {...}
    
    //设置空池占位符
    static inline id* setEmptyPoolPlaceholder(){...}
    
    //获取当前操作页
    static inline AutoreleasePoolPage *hotPage(){...}
    
    //设置当前操作页
    static inline void setHotPage(AutoreleasePoolPage *page) {...}
    
    //获取coldPage
    static inline AutoreleasePoolPage *coldPage() {...}
    
    //快速释放
    static inline id *autoreleaseFast(id obj){...}
   
   //添加自动释放对象,当页满的时候调用这个方法
    static __attribute__((noinline))
    id *autoreleaseFullPage(id obj, AutoreleasePoolPage *page) {...}
    
    //添加自动释放对象,当没页的时候使用这个方法
    static __attribute__((noinline))
    id *autoreleaseNoPage(id obj){...}
   
   //创建新页
    static __attribute__((noinline))
    id *autoreleaseNewPage(id obj) {...}
    
public:
    //自动释放
    static inline id autorelease(id obj){...}
   
    //入栈
    static inline void *push() {...}
    
    //兼容老的 SDK 出栈方法
    __attribute__((noinline, cold))
    static void badPop(void *token){...}
    
    //出栈页面
    template<bool allowDebug>
    static void
    popPage(void *token, AutoreleasePoolPage *page, id *stop){...}
    __attribute__((noinline, cold))
    static void
    popPageDebug(void *token, AutoreleasePoolPage *page, id *stop){...}
    
    //出栈
    static inline void
    pop(void *token){...}
    
    static void init(){...}
    
    //打印
    __attribute__((noinline, cold))
    void print(){...}
    
    //打印所有
    __attribute__((noinline, cold))
    static void printAll(){...}
    
    //打印Hiwat
    __attribute__((noinline, cold))
    static void printHiwat(){...}

从其定义中发现,AutoreleasePoolPage是继承自AutoreleasePoolPageData,且该类的属性也是来自父类,以下是AutoreleasePoolPageData的定义,

  • 发现其中有AutoreleasePoolPage对象,所以有以下一个关系链AutoreleasePoolPage -> AutoreleasePoolPageData -> AutoreleasePoolPage,从这里可以说明自动释放池除了是一个页,还是一个双向链表结构
class AutoreleasePoolPage;
struct AutoreleasePoolPageData
{
    //用来校验AutoreleasePoolPage的结构是否完整
    magic_t const magic;//16个字节
    //指向最新添加的autoreleased对象的下一个位置,初始化时指向begin()
    __unsafe_unretained id *next;//8字节
    //指向当前线程
    pthread_t const thread;//8字节
    //指向父节点,第一个结点的parent值为nil
    AutoreleasePoolPage * const parent;//8字节
    //指向子节点,最后一个结点的child值为nil
    AutoreleasePoolPage *child;//8字节
    //表示深度,从0开始,往后递增1
    uint32_t const depth;//4字节
    //表示high water mark 最大入栈数量标记
    uint32_t hiwat;//4字节

    //初始化
    AutoreleasePoolPageData(__unsafe_unretained id* _next, pthread_t _thread, AutoreleasePoolPage* _parent, uint32_t _depth, uint32_t _hiwat)
        : magic(), next(_next), thread(_thread),
          parent(_parent), child(nil),
          depth(_depth), hiwat(_hiwat)
    {
    }
};

其中AutoreleasePoolPageData结构体的内存大小为56字节:

  • 属性magic 的类型是magic_t结构体,所占内存大小为m[4];所占内存(即4*4=16字节)
  • 属性next(指针)、thread(对象)、parent(对象)、child(对象)均占8字节(即4*8=32字节)
  • 属性depth、hiwat类型为uint32_t,实际类型是unsigned int类型,均占4字节(即2*4=8字节)

objc_autoreleasePoolPush 源码分析

进入push源码实现,有以下逻辑

  • 判断是否为有 pool
  • 如果没有,则通过autoreleaseNewPage方法创建
  • 如果有,则通过autoreleaseFast压栈哨兵对象
//入栈
static inline void *push() 
{
    id *dest;
    //判断是否有pool
    if (slowpath(DebugPoolAllocation)) {
        // Each autorelease pool starts on a new pool page.自动释放池从新池页面开始
        //如果没有,则创建
        dest = autoreleaseNewPage(POOL_BOUNDARY);
    } else {
        //压栈一个POOL_BOUNDARY,即压栈哨兵
        dest = autoreleaseFast(POOL_BOUNDARY);
    }
    ASSERT(dest == EMPTY_POOL_PLACEHOLDER || *dest == POOL_BOUNDARY);
    return dest;
}

1、创建页 autoreleaseNewPage

  • 进入objc_autoreleasePoolPush -> push -> autoreleaseNewPage源码实现,主要是通过hotPage`获取当前页,判断当前页是否存在

    • 如果存在,则通过autoreleaseFullPage方法压栈对象
    • 如果不存在,则通过autoreleaseNoPage方法创建页
//创建新页
static __attribute__((noinline))
id *autoreleaseNewPage(id obj)
{
    //获取当前操作页
    AutoreleasePoolPage *page = hotPage();
    //如果存在,则压栈对象
    if (page) return autoreleaseFullPage(obj, page);
    //如果不存在,则创建页
    else return autoreleaseNoPage(obj);
}

//******** hotPage方法 ********
//获取当前操作页
static inline AutoreleasePoolPage *hotPage() 
{
    //获取当前页
    AutoreleasePoolPage *result = (AutoreleasePoolPage *)
        tls_get_direct(key);
    //如果是一个空池,则返回nil,否则,返回当前线程的自动释放池
    if ((id *)result == EMPTY_POOL_PLACEHOLDER) return nil;
    if (result) result->fastcheck();
    return result;
}


//******** autoreleaseNoPage方法 ********
static __attribute__((noinline))
id *autoreleaseNoPage(id obj)
{
    // "No page" could mean no pool has been pushed
    // or an empty placeholder pool has been pushed and has no contents yet
    ASSERT(!hotPage());

    bool pushExtraBoundary = false;
    //判断是否是空占位符,如果是,则压栈哨兵标识符置为YES
    if (haveEmptyPoolPlaceholder()) {
        // We are pushing a second pool over the empty placeholder pool
        // or pushing the first object into the empty placeholder pool.
        // Before doing that, push a pool boundary on behalf of the pool 
        // that is currently represented by the empty placeholder.
        pushExtraBoundary = true;
    }
    //如果对象不是哨兵对象,且没有Pool,则报错
    else if (obj != POOL_BOUNDARY  &&  DebugMissingPools) {
        // We are pushing an object with no pool in place, 
        // and no-pool debugging was requested by environment.
        _objc_inform("MISSING POOLS: (%p) Object %p of class %s "
                     "autoreleased with no pool in place - "
                     "just leaking - break on "
                     "objc_autoreleaseNoPool() to debug", 
                     objc_thread_self(), (void*)obj, object_getClassName(obj));
        objc_autoreleaseNoPool(obj);
        return nil;
    }
    //如果对象是哨兵对象,且没有申请自动释放池内存,则设置一个空占位符存储在tls中,其目的是为了节省内存
    else if (obj == POOL_BOUNDARY  &&  !DebugPoolAllocation) {//如果传入参数为哨兵
        // We are pushing a pool with no pool in place,
        // and alloc-per-pool debugging was not requested.
        // Install and return the empty pool placeholder.
        return setEmptyPoolPlaceholder();//设置空的占位符
    }

    // We are pushing an object or a non-placeholder'd pool.

    // Install the first page.
    //初始化第一页
    AutoreleasePoolPage *page = new AutoreleasePoolPage(nil);
    //设置page为当前聚焦页
    setHotPage(page);
    
    // Push a boundary on behalf of the previously-placeholder'd pool.
    //压栈哨兵的标识符为YES,则压栈哨兵对象
    if (pushExtraBoundary) {
        //压栈哨兵
        page->add(POOL_BOUNDARY);
    }
    
    // Push the requested object or pool.
    //压栈对象
    return page->add(obj);
}

其中autoreleaseNoPage方法中发现当前线程的自动释放池是通过AutoreleasePoolPage创建的,其定义中有构造方法,而构造方法的实现是通过父类AutoreleasePoolPageData的初始化方法(从上面的定义中可以得知)

//**********AutoreleasePoolPage构造方法**********
    AutoreleasePoolPage(AutoreleasePoolPage *newParent) :
        AutoreleasePoolPageData(begin(),//开始存储的位置
                                objc_thread_self(),//传的是当前线程,当前线程时通过tls获取的
                                newParent,
                                newParent ? 1+newParent->depth : 0,//如果是第一页深度为0,往后是前一个的深度+1
                                newParent ? newParent->hiwat : 0)
{ 
    if (parent) {
        parent->check();
        ASSERT(!parent->child);
        parent->unprotect();
        //this 表示 新建页面,将当前页面的子节点 赋值为新建页面
        parent->child = this;
        parent->protect();
    }
    protect();
}

//**********AutoreleasePoolPageData初始化方法**********
AutoreleasePoolPageData(__unsafe_unretained id* _next, pthread_t _thread, AutoreleasePoolPage* _parent, uint32_t _depth, uint32_t _hiwat)
        : magic(), next(_next), thread(_thread),
          parent(_parent), child(nil),
          depth(_depth), hiwat(_hiwat)
    {
    }

其中AutoreleasePoolPageData方法传入的参数含义为:

  • begin()表示压栈的位置(即下一个要释放对象的压栈地址)。可以通过源码调试begin,发现其具体实现等于页首地址+56,其中的56就是结构体AutoreleasePoolPageData的内存大小

image.png

//********begin()********
//页的开始位置
id * begin() {
    //等于 首地址+56(AutoreleasePoolPage类所占内存大小)
    return (id *) ((uint8_t *)this+sizeof(*this));
}
  • objc_thread_self() 表示的是当前线程,而当前线程时通过tls获取的
__attribute__((const))
static inline pthread_t objc_thread_self()
{
    //通过tls获取当前线程
    return (pthread_t)tls_get_direct(_PTHREAD_TSD_SLOT_PTHREAD_SELF);
}
  • newParent表示父节点
  • 后续两个参数是通过父节点的深度、最大入栈个数计算depth以及hiwat
查看自动释放池内存结构

由于在ARC模式下,是无法手动调用autorelease,所以将Demo切换至MRC模式(Build Settings -> Objectice-C Automatic Reference Counting设置为NO

image.png

  • 定义如下代码
//************打印自动释放池结构************
extern void _objc_autoreleasePoolPrint(void);

//************运行代码************
int main(int argc, const char * argv[]) {
    @autoreleasepool {
        //循环创建对象,并加入自动释放池
        for (int i = 0; i < 5; i++) {
             NSObject *objc = [[NSObject alloc] sutorelease];
        }
        //调用
        _objc_autoreleasePoolPrint();
    }
}

运行结果如下,发现是6个,但是我们压栈的对象其实只有5个,其中的POOL表示哨兵,即边界,其目的是为了防止越界

image.png

查看自动释放池的内存结构,发现,页的首地址与哨兵对象相差0x38,转换成十进制刚好是56,也就是 AutoreleasePoolPage自己本身的内存大小

  • 将上述的测试代码的数据改为505,其内存结构如下,发现第一页满了,存储了504个要释放的对象,第二页只存储了一个

image.png

在将数据改为505+506,来验证第二页是否也是存储504个对象

image.png

  • 通过运行发现,第一页存储504,第二页存储505,第三页存储2

结论

所以通过上述测试,可以得出以下结论:

  • 第一页可以存放504个对象,且只有第一页有哨兵,当一页压栈满了,就会开辟新的一页
  • 第二页开始,最多可以存放505个对象
  • 一页的大小等于 505 * 8 = 4040

这个结论同样可以通过AutoreleasePoolPage中的SIZE来得到印证,从其定义中我们可以得出,一页的大小是4096字节,而在其构造函数中对象的压栈位置,是从首地址+56开始的,所以可以一页中实际可以存储4096-56 = 4040字节,转换成对象是4040 / 8 = 505个,即一页最多可以存储505个对象,其中第一页有哨兵对象只能存储504个。其结构图示如下

image.png

面试题:哨兵在一个自动释放池有几个?

  • 只有一个哨兵对象,且哨兵在第一页
  • 第一页最多可以存504个对象,第二页开始最多存 505

2、压栈对象 autoreleaseFast

  • 进入autoreleaseFast源码,主要有以下几步:

    • 获取当前操作页,并判断页是否存在以及是否满了
    • 如果页存在,且未满,则通过add方法压栈对象
    • 如果页存在,且满了,则通过autoreleaseFullPage方法安排新的页面
    • 如果页不存在,则通过autoreleaseNoPage方法创建新页
static inline id *autoreleaseFast(id obj)
{
    //获取当前操作页
    AutoreleasePoolPage *page = hotPage();
    //判断页是否满了
    if (page && !page->full()) {
        //如果未满,则压栈
        return page->add(obj);
    } else if (page) {
        //如果满了,则安排新的页面
        return autoreleaseFullPage(obj, page);
    } else {
        //页不存在,则新建页
        return autoreleaseNoPage(obj);
    }
}
autoreleaseFullPage 方法

这个方法主要是用于判断当前页是否已经存储满了,如果当前页已经满了,通过do-while循环查找子节点对应的页,如果不存在,则新建页,并压栈对象

//添加自动释放对象,当页满的时候调用这个方法
static __attribute__((noinline))
id *autoreleaseFullPage(id obj, AutoreleasePoolPage *page)
{
    // The hot page is full. 
    // Step to the next non-full page, adding a new page if necessary.
    // Then add the object to that page.
    ASSERT(page == hotPage());
    ASSERT(page->full()  ||  DebugPoolAllocation);
    
    //do-while遍历循环查找界面是否满了
    do {
        //如果子页面存在,则将页面替换为子页面
        if (page->child) page = page->child;
        //如果子页面不存在,则新建页面
        else page = new AutoreleasePoolPage(page);
    } while (page->full());

    //设置为当前操作页面
    setHotPage(page);
    //对象压栈
    return page->add(obj);
}

AutoreleasePoolPage初始化方法中可以看出,主要是通过操作child对象,将当前页的child指向新建页面,由此可以得出页是通过双向链表连接

add 方法

这个方法主要是添加释放对象,其底层是实现是通过next指针存储释放对象,并将next指针递增,表示下一个释放对象存储的位置。从这里可以看出是通过栈结构存储

//添加释放对象
id *add(id obj)
{
    ASSERT(!full());
    unprotect();
    //传入对象存储的位置
    id *ret = next;  // faster than `return next-1` because of aliasing
    //将obj压栈到next指针位置,然后next进行++,即下一个对象存储的位置
    *next++ = obj;
    protect();
    return ret;
}

3、autorelease 底层分析

在demo中,我们通过autorelease方法,在MRC模式下,将对象压栈到自动释放池,下面来分析其底层实现

  • 查看autorelease方法源码

    • 如果不是对象 或者 是小对象,则直接返回
    • 如果是对象,则调用对象的autorelease进行释放
__attribute__((aligned(16), flatten, noinline))
id
objc_autorelease(id obj)
{
    //如果不是对象,则直接返回
    if (!obj) return obj;
    //如果是小对象,也直接返回
    if (obj->isTaggedPointer()) return obj;
    return obj->autorelease();
}
  • 进入对象的autorelease实现
👇
inline id 
objc_object::autorelease()
{
    ASSERT(!isTaggedPointer());
    //判断是否是自定义类
    if (fastpath(!ISA()->hasCustomRR())) {
        return rootAutorelease();
    }

    return ((id(*)(objc_object *, SEL))objc_msgSend)(this, @selector(autorelease));
}
👇
inline id 
objc_object::rootAutorelease()
{
    //如果是小对象,直接返回
    if (isTaggedPointer()) return (id)this;
    if (prepareOptimizedReturn(ReturnAtPlus1)) return (id)this;

    return rootAutorelease2();
}
👇
__attribute__((noinline,used))
id 
objc_object::rootAutorelease2()
{
    ASSERT(!isTaggedPointer());
    return AutoreleasePoolPage::autorelease((id)this);
}
👇
static inline id autorelease(id obj)
{
    ASSERT(obj);
    ASSERT(!obj->isTaggedPointer());
    //autoreleaseFast 压栈操作
    id *dest __unused = autoreleaseFast(obj);
    ASSERT(!dest  ||  dest == EMPTY_POOL_PLACEHOLDER  ||  *dest == obj);
    return obj;
}

从这里看出,无论是压栈哨兵对象,还是普通对象,都会来到autoreleaseFast方法,只是区别标识不同而以

objc_autoreleasePoolPop 源码分析

objc_autoreleasePoolPop方法中有个参数,在clang分析时,发现传入的参数是push压栈后返回的哨兵对象,即ctxt,其目的是避免出栈混乱,防止将别的对象出栈

  • 进入pop源码实现,主要由以下几步

    • 空页面的处理,并根据token获取page
    • 容错处理
    • 通过popPage出栈页
//出栈
static inline void
pop(void *token)
{
    AutoreleasePoolPage *page;
    id *stop;
   //判断对象是否是空占位符
    if (token == (void*)EMPTY_POOL_PLACEHOLDER) {
        //如果当是空占位符
        // Popping the top-level placeholder pool.
        //获取当前页
        page = hotPage();
        if (!page) {
            // Pool was never used. Clear the placeholder.
            //如果当前页不存在,则清除空占位符
            return setHotPage(nil);
        }
        // Pool was used. Pop its contents normally.
        // Pool pages remain allocated for re-use as usual.
        //如果当前页存在,则将当前页设置为coldPage,token设置为coldPage的开始位置
        page = coldPage();
        token = page->begin();
    } else {
        //获取token所在的页
        page = pageForPointer(token);
    }
    
    stop = (id *)token;
    //判断最后一个位置,是否是哨兵
    if (*stop != POOL_BOUNDARY) {
        //最后一个位置不是哨兵,即最后一个位置是一个对象
        if (stop == page->begin()  &&  !page->parent) {
            //如果是第一个位置,且没有父节点,什么也不做
            // Start of coldest page may correctly not be POOL_BOUNDARY:
            // 1. top-level pool is popped, leaving the cold page in place
            // 2. an object is autoreleased with no pool
        } else {
            //如果是第一个位置,且有父节点,则出现了混乱
            // Error. For bincompat purposes this is not 
            // fatal in executables built with old SDKs.
            return badPop(token);
        }
    }

    if (slowpath(PrintPoolHiwat || DebugPoolAllocation || DebugMissingPools)) {
        return popPageDebug(token, page, stop);
    }
    //出栈页
    return popPage<false>(token, page, stop);
}
  • 进入popPage源码,其中传入的allowDebug为false,则通过releaseUntil出栈当前页stop位置之前的所有对象,即向栈中的对象发送release消息,直到遇到传入的哨兵对象
//出栈页面
template<bool allowDebug>
    static void
    popPage(void *token, AutoreleasePoolPage *page, id *stop)
{
    if (allowDebug && PrintPoolHiwat) printHiwat();
    //出栈当前操作页面对象
    page->releaseUntil(stop);

    // memory: delete empty children 删除空子项
    if (allowDebug && DebugPoolAllocation  &&  page->empty()) {
        // special case: delete everything during page-per-pool debugging
        //调试期间删除每个特殊情况下的所有池
        //获取当前页面的父节点
        AutoreleasePoolPage *parent = page->parent;
        //将当前页面杀掉
        page->kill();
        //设置操作页面为父节点页面
        setHotPage(parent);
    }
    else if (allowDebug && DebugMissingPools  &&  page->empty()  &&  !page->parent) {
        // special case: delete everything for pop(top)
        // when debugging missing autorelease pools
        //特殊情况:调试丢失的自动释放池时删除pop(top)的所有内容
        page->kill();
        setHotPage(nil);
    }
    else if (page->child) {
        // hysteresis: keep one empty child if page is more than half full 如果页面已满一半以上,则保留一个空子级
        if (page->lessThanHalfFull()) {
            page->child->kill();
        }
        else if (page->child->child) {
            page->child->child->kill();
        }
    }
}

进入releaseUntil实现,主要是通过循环遍历,判断对象是否等于stop,其目的是释放stop之前的所有的对象,

  • 首先通过获取page的next释放对象(即page的最后一个对象),并对next进行递减,获取上一个对象
  • 判断是否是哨兵对象,如果不是则自动调用objc_release释放
//释放到stop位置之前的所有对象
void releaseUntil(id *stop) 
{
    // Not recursive: we don't want to blow out the stack  不是递归的:我们不想破坏堆栈
    // if a thread accumulates a stupendous amount of garbage
    //判断下一个对象是否等于stop,如果不等于,则进入while循环
    while (this->next != stop) {
        // Restart from hotPage() every time, in case -release 
        // autoreleased more objects 每次从hotPage()重新启动,以防-release自动释放更多对象
        //获取当前操作页面,即hot页面
        AutoreleasePoolPage *page = hotPage();

        // fixme I think this `while` can be `if`, but I can't prove it
        //如果当前页是空的
        while (page->empty()) {
            //将page赋值为父节点页
            page = page->parent;
            //并设置当前页为父节点页
            setHotPage(page);
        }

        page->unprotect();
        //next进行--操作,即出栈
        id obj = *--page->next;
        //将页索引位置置为SCRIBBLE,表示已经被释放
        memset((void*)page->next, SCRIBBLE, sizeof(*page->next));
        page->protect();

        if (obj != POOL_BOUNDARY) {
            //释放
            objc_release(obj);
        }
    }
    //设置当前页
    setHotPage(this);

#if DEBUG
    // we expect any children to be completely empty
    for (AutoreleasePoolPage *page = child; page; page = page->child) {
        ASSERT(page->empty());
    }
#endif
}
  • 进入kill实现,主要是销毁当前页,将当前页赋值为父节点页,并将父节点页的child对象指针置为nil
//销毁
void kill() 
{
    // Not recursive: we don't want to blow out the stack 
    // if a thread accumulates a stupendous amount of garbage
    AutoreleasePoolPage *page = this;
    //获取最后一个页
    while (page->child) page = page->child;

    AutoreleasePoolPage *deathptr;
    do {
        deathptr = page;
        //子节点 变成 父节点
        page = page->parent;
        if (page) {
            page->unprotect();
            //子节点为nil
            page->child = nil;
            page->protect();
        }
        delete deathptr;
    } while (deathptr != this);
}

总结

通过上面的分析,针对自动释放池的push和pop,总结如下

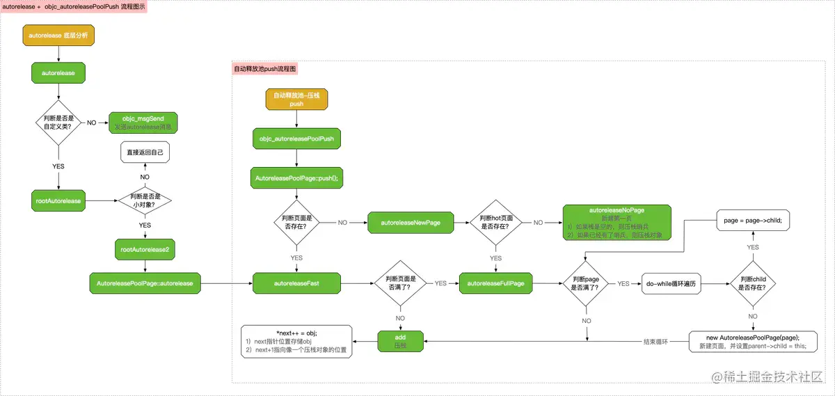
  • 在自动释放池的压栈(即push)操作中

    • 当没有pool,即只有空占位符(存储在tls中)时,则创建页,压栈哨兵对象
    • 在页中压栈普通对象主要是通过next指针递增进行的,
    • 页满了时,需要设置页的child对象为新建页

所以,综上所述,autoreleaseobjc_autoreleasePush的整体底层的流程如下图所示

image.png

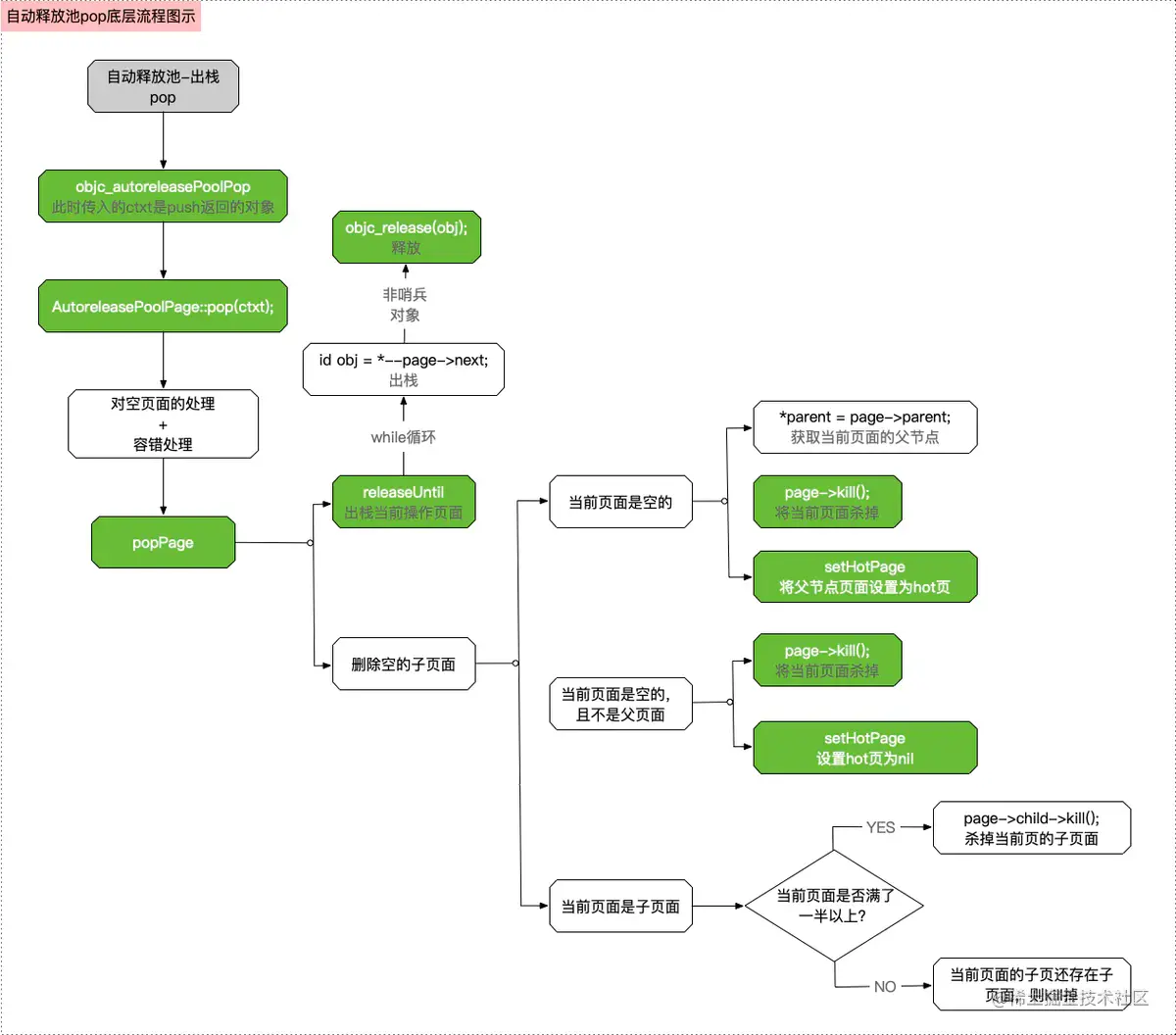
  • 在自动释放池的出栈(即pop)操作中

    • 在页中出栈普通对象主要是通过next指针递减进行的,
    • 页空了时,需要赋值页的parent对象为当前页

综上所述,objc_autoreleasePoolPop出栈的地城流程如下所示

image.png

RunLoop

对于RunLoop,主要关心的点有以下几个

  • 1、runloop是什么?
  • 2、runloop和线程的关系?
  • 3、runloop是什么时候创建的?

1、RunLoop介绍

RunLoop是事件接收和分发机制的一个实现,是线程相关的基础框架的一部分,一个RunLoop就是一个事件处理的循环,用来不停的调度工作以及处理输入事件。

RunLoop本质是一个 do-while循环,没事做就休息,来活了就干活。与普通的while循环是有区别的,普通的while循环会导致CPU进入忙等待状态,即一直消耗cpu,而RunLoop则不会,RunLoop是一种闲等待,即RunLoop具备休眠功能

RunLoop的作用

  • 保持程序的持续运行
  • 处理App中的各种事件(触摸、定时器、performSelector)
  • 节省cpu资源,提供程序的性能,该做事就做事,该休息就休息

RunLoop 源码分析

RunLoop源码的下载地址,在其中找到最新版下载即可

2、RunLoop和线程的关系

一般在日常开发中,对于RunLoop的获取主要有以下两种方式

// 主运行循环
 CFRunLoopRef mainRunloop = CFRunLoopGetMain();
 // 当前运行循环
 CFRunLoopRef currentRunloop = CFRunLoopGetCurrent();
  • 进入CFRunLoopGetMain源码
CFRunLoopRef CFRunLoopGetMain(void) {
    CHECK_FOR_FORK();
    static CFRunLoopRef __main = NULL; // no retain needed
    //pthread_main_thread_np 主线程
    if (!__main) __main = _CFRunLoopGet0(pthread_main_thread_np()); // no CAS needed
    return __main;
}
  • 进入_CFRunLoopGet0
// should only be called by Foundation
// t==0 is a synonym for "main thread" that always works
CF_EXPORT CFRunLoopRef _CFRunLoopGet0(pthread_t t) {
    //如果t不存在,则标记为主线程(即默认情况,默认是主线程)
    if (pthread_equal(t, kNilPthreadT)) {
        t = pthread_main_thread_np();
    }
    __CFSpinLock(&loopsLock);
    if (!__CFRunLoops) {
        __CFSpinUnlock(&loopsLock);
        
        //创建全局字典,标记为kCFAllocatorSystemDefault
        CFMutableDictionaryRef dict = CFDictionaryCreateMutable(kCFAllocatorSystemDefault, 0, NULL, &kCFTypeDictionaryValueCallBacks);
        //通过主线程 创建主运行循环
        CFRunLoopRef mainLoop = __CFRunLoopCreate(pthread_main_thread_np());
        //利用dict,进行key-value绑定操作,即可以说明,线程和runloop是一一对应的
        // dict : key value
        CFDictionarySetValue(dict, pthreadPointer(pthread_main_thread_np()), mainLoop);
        
        if (!OSAtomicCompareAndSwapPtrBarrier(NULL, dict, (void * volatile *)&__CFRunLoops)) {
            CFRelease(dict);
        }
        
        CFRelease(mainLoop);
        __CFSpinLock(&loopsLock);
    }
    //通过其他线程获取runloop
    CFRunLoopRef loop = (CFRunLoopRef)CFDictionaryGetValue(__CFRunLoops, pthreadPointer(t));
    __CFSpinUnlock(&loopsLock);
    if (!loop) {
        //如果没有获取到,则新建一个运行循环
        CFRunLoopRef newLoop = __CFRunLoopCreate(t);
        __CFSpinLock(&loopsLock);
        loop = (CFRunLoopRef)CFDictionaryGetValue(__CFRunLoops, pthreadPointer(t));
        if (!loop) {
            //将新建的runloop 与 线程进行key-value绑定
            CFDictionarySetValue(__CFRunLoops, pthreadPointer(t), newLoop);
            loop = newLoop;
        }
        // don't release run loops inside the loopsLock, because CFRunLoopDeallocate may end up taking it
        __CFSpinUnlock(&loopsLock);
        CFRelease(newLoop);
    }
    if (pthread_equal(t, pthread_self())) {
        _CFSetTSD(__CFTSDKeyRunLoop, (void *)loop, NULL);
        if (0 == _CFGetTSD(__CFTSDKeyRunLoopCntr)) {
            _CFSetTSD(__CFTSDKeyRunLoopCntr, (void *)(PTHREAD_DESTRUCTOR_ITERATIONS-1), (void (*)(void *))__CFFinalizeRunLoop);
        }
    }
    return loop;
}

从这里可以说明,Runloop只有两种,一种是主线程的, 一个是其他线程的。即runloop和线程是一一对应的

3、RunLoop的创建

  • 进入__CFRunLoopCreate源码,其中主要是对runloop属性的赋值操作
static CFRunLoopRef __CFRunLoopCreate(pthread_t t) {
    CFRunLoopRef loop = NULL;
    CFRunLoopModeRef rlm;
    uint32_t size = sizeof(struct __CFRunLoop) - sizeof(CFRuntimeBase);
    loop = (CFRunLoopRef)_CFRuntimeCreateInstance(kCFAllocatorSystemDefault, __kCFRunLoopTypeID, size, NULL);
    //如果loop为空,则直接返回NULL
    if (NULL == loop) {
        return NULL;
    }
    //runloop属性配置
    (void)__CFRunLoopPushPerRunData(loop);
    __CFRunLoopLockInit(&loop->_lock);
    loop->_wakeUpPort = __CFPortAllocate();
    if (CFPORT_NULL == loop->_wakeUpPort) HALT;
    __CFRunLoopSetIgnoreWakeUps(loop);
    loop->_commonModes = CFSetCreateMutable(kCFAllocatorSystemDefault, 0, &kCFTypeSetCallBacks);
    CFSetAddValue(loop->_commonModes, kCFRunLoopDefaultMode);
    loop->_commonModeItems = NULL;
    loop->_currentMode = NULL;
    loop->_modes = CFSetCreateMutable(kCFAllocatorSystemDefault, 0, &kCFTypeSetCallBacks);
    loop->_blocks_head = NULL;
    loop->_blocks_tail = NULL;
    loop->_counterpart = NULL;
    loop->_pthread = t;
#if DEPLOYMENT_TARGET_WINDOWS
    loop->_winthread = GetCurrentThreadId();
#else
    loop->_winthread = 0;
#endif
    rlm = __CFRunLoopFindMode(loop, kCFRunLoopDefaultMode, true);
    if (NULL != rlm) __CFRunLoopModeUnlock(rlm);
    return loop;
}
  • 进入CFRunLoopRef的定义,根据定义得知,其实RunLoop也是一个对象。是__CFRunLoop结构体的指针类型
typedef struct __CFRunLoop * CFRunLoopRef;
👇
struct __CFRunLoop {
    CFRuntimeBase _base;
    pthread_mutex_t _lock;            /* locked for accessing mode list */
    __CFPort _wakeUpPort;            // used for CFRunLoopWakeUp
    Boolean _unused;
    volatile _per_run_data *_perRunData;              // reset for runs of the run loop
    pthread_t _pthread;
    uint32_t _winthread;
    CFMutableSetRef _commonModes;
    CFMutableSetRef _commonModeItems;
    CFRunLoopModeRef _currentMode;
    CFMutableSetRef _modes;
    struct _block_item *_blocks_head;
    struct _block_item *_blocks_tail;
    CFTypeRef _counterpart;
};

从定义中可以得出,一个RunLoop依赖于多个Mode,意味着一个RunLoop需要处理多个事务,即一个Mode对应多个Item,而一个item中,包含了timer、source、observer,如下所示

image.png

Mode类型
其中mode在苹果文档中提及的有五个,而在iOS中公开暴露出来的只有 NSDefaultRunLoopMode 和 NSRunLoopCommonModes。 NSRunLoopCommonModes 实际上是一个 Mode 的集合,默认包括 NSDefaultRunLoopMode 和 NSEventTrackingRunLoopMode

  • NSDefaultRunLoopMode默认的mode,正常情况下都是在这个mode
  • NSConnectionReplyMode
  • NSModalPanelRunLoopMode
  • NSEventTrackingRunLoopMode:使用这个Mode去跟踪来自用户交互的事件(比如UITableView上下滑动)
  • NSRunLoopCommonModes:伪模式,灵活性更好

Source & Timer & Observer

  • Source表示可以唤醒RunLoop的一些事件,例如用户点击了屏幕,就会创建一个RunLoop,主要分为Source0Source1

    • Source0 表示 非系统事件,即用户自定义的事件
    • Source1 表示系统事件,主要负责底层的通讯,具备唤醒能力
  • Timer 就是常用NSTimer定时器这一类

  • Observer 主要用于监听RunLoop的状态变化,并作出一定响应,主要有以下一些状态

typedef CF_OPTIONS(CFOptionFlags, CFRunLoopActivity) {
    //进入RunLoop
    kCFRunLoopEntry = (1UL << 0),
    //即将处理Timers
    kCFRunLoopBeforeTimers = (1UL << 1),
    //即将处理Source
    kCFRunLoopBeforeSources = (1UL << 2),
    //即将进入休眠
    kCFRunLoopBeforeWaiting = (1UL << 5),
    //被唤醒
    kCFRunLoopAfterWaiting = (1UL << 6),
    //退出RunLoop
    kCFRunLoopExit = (1UL << 7),
    kCFRunLoopAllActivities = 0x0FFFFFFFU
};

验证:RunLoop和mode是一对多
下面,通过上面的代码调试来验证我们上面提及的关系

  • 通过lldb命令获取mainRunloopcurrentRunloopcurrentMode

    • po CFRunLoopCopyCurrentMode(mainRunloop)
    • po CFRunLoopCopyCurrentMode(currentRunloop)

image.png

  • 从这里,可以说明,runloop在运行时的mode只有一个
  • 获取mainRunloop的所有模型,即po CFRunLoopCopyAllModes(mainRunloop)

image.png

  • 从结果可以验证runloop 和 CFRunloopMode 具有 一对多的关系

验证:mode和Item也是一对多

  • 在上述代码中,加断点,通过bt查看堆栈信息,从这里看出timer的item类型如下所示

image.png

  • RunLoop源码中查看Item类型,有以下几种

    • block应用:__CFRUNLOOP_IS_CALLING_OUT_TO_A_BLOCK__
    • 调用timer:__CFRUNLOOP_IS_CALLING_OUT_TO_A_TIMER_CALLBACK_FUNCTION__
    • 响应source0: __CFRUNLOOP_IS_CALLING_OUT_TO_A_SOURCE0_PERFORM_FUNCTION__
    • 响应source1: __CFRUNLOOP_IS_CALLING_OUT_TO_A_SOURCE1_PERFORM_FUNCTION__
    • GCD主队列:__CFRUNLOOP_IS_SERVICING_THE_MAIN_DISPATCH_QUEUE__
    • observer源: __CFRUNLOOP_IS_CALLING_OUT_TO_AN_OBSERVER_CALLBACK_FUNCTION__

image.png

在这里以Timer为例,一般初始化timer时,都会将timer通过addTimer:forMode:方法添加到Runloop中,于是在源码中查找addTimer的相关方法,即CFRunLoopAddTimer方法,其源码实现如下,其实现主要判断是否是kCFRunLoopCommonModes,然后查找runloop的mode进行匹配处理

  • 其中kCFRunLoopCommonModes 不是一种模式,是一种抽象的伪模式,比defaultMode更加灵活
  • 通过CFSetAddValue(rl->_commonModeItems, rlt);可以得知,runloopmode 是一对多的,同时可以得出mode 与 item 也是一对多
void CFRunLoopAddTimer(CFRunLoopRef rl, CFRunLoopTimerRef rlt, CFStringRef modeName) {
    CHECK_FOR_FORK();
    if (__CFRunLoopIsDeallocating(rl)) return;
    if (!__CFIsValid(rlt) || (NULL != rlt->_runLoop && rlt->_runLoop != rl)) return;
    __CFRunLoopLock(rl);
    
    // 重点 : kCFRunLoopCommonModes
    if (modeName == kCFRunLoopCommonModes) {
        //如果是kCFRunLoopCommonModes 类型
       
        CFSetRef set = rl->_commonModes ? CFSetCreateCopy(kCFAllocatorSystemDefault, rl->_commonModes) : NULL;
        
        if (NULL == rl->_commonModeItems) {
            rl->_commonModeItems = CFSetCreateMutable(kCFAllocatorSystemDefault, 0, &kCFTypeSetCallBacks);
        }
        //runloop与mode 是一对多的, mode与item也是一对多的
        CFSetAddValue(rl->_commonModeItems, rlt);
        if (NULL != set) {
            CFTypeRef context[2] = {rl, rlt};
            /* add new item to all common-modes */
            //执行
            CFSetApplyFunction(set, (__CFRunLoopAddItemToCommonModes), (void *)context);
            CFRelease(set);
        }
    } else {
        //如果是非commonMode类型
        //查找runloop的模型
        CFRunLoopModeRef rlm = __CFRunLoopFindMode(rl, modeName, true);
        if (NULL != rlm) {
            if (NULL == rlm->_timers) {
                CFArrayCallBacks cb = kCFTypeArrayCallBacks;
                cb.equal = NULL;
                rlm->_timers = CFArrayCreateMutable(kCFAllocatorSystemDefault, 0, &cb);
            }
        }
        //判断mode是否匹配
        if (NULL != rlm && !CFSetContainsValue(rlt->_rlModes, rlm->_name)) {
            __CFRunLoopTimerLock(rlt);
            if (NULL == rlt->_runLoop) {
                rlt->_runLoop = rl;
            } else if (rl != rlt->_runLoop) {
                __CFRunLoopTimerUnlock(rlt);
                __CFRunLoopModeUnlock(rlm);
                __CFRunLoopUnlock(rl);
                return;
            }
            // 如果匹配,则将runloop加进去,而runloop的执行依赖于  [runloop run]
            CFSetAddValue(rlt->_rlModes, rlm->_name);
            __CFRunLoopTimerUnlock(rlt);
            __CFRunLoopTimerFireTSRLock();
            __CFRepositionTimerInMode(rlm, rlt, false);
            __CFRunLoopTimerFireTSRUnlock();
            if (!_CFExecutableLinkedOnOrAfter(CFSystemVersionLion)) {
                // Normally we don't do this on behalf of clients, but for
                // backwards compatibility due to the change in timer handling...
                if (rl != CFRunLoopGetCurrent()) CFRunLoopWakeUp(rl);
            }
        }
        if (NULL != rlm) {
            __CFRunLoopModeUnlock(rlm);
        }
    }
   
    __CFRunLoopUnlock(rl);
}

4、RunLoop执行

众所周知,RunLoop的执行依赖于run方法,从下面的堆栈信息中可以看出,其底层执行的是__CFRunLoopRun方法

image.png

  • 进入__CFRunLoopRun源码,针对不同的对象,有不同的处理

    • 如果有observer,则调用 __CFRunLoopDoObservers
    • 如果有block,则调用__CFRunLoopDoBlocks
    • 如果有timer,则调用 __CFRunLoopDoTimers
    • 如果是source0,则调用__CFRunLoopDoSources0
    • 如果是source1,则调用__CFRunLoopDoSource1
/* rl, rlm are locked on entrance and exit */
static int32_t __CFRunLoopRun(CFRunLoopRef rl, CFRunLoopModeRef rlm, CFTimeInterval seconds, Boolean stopAfterHandle, CFRunLoopModeRef previousMode) {
    ...
    
    do{
        ...
         //通知 Observers: 即将处理timer事件
        if (rlm->_observerMask & kCFRunLoopBeforeTimers) __CFRunLoopDoObservers(rl, rlm, kCFRunLoopBeforeTimers);
        //通知 Observers: 即将处理Source事件
        if (rlm->_observerMask & kCFRunLoopBeforeSources) __CFRunLoopDoObservers(rl, rlm, kCFRunLoopBeforeSources);
        //处理Blocks
        __CFRunLoopDoBlocks(rl, rlm);
        //处理sources0
        Boolean sourceHandledThisLoop = __CFRunLoopDoSources0(rl, rlm, stopAfterHandle);
        //处理sources0返回为YES
        if (sourceHandledThisLoop) {
            // 处理Blocks
            __CFRunLoopDoBlocks(rl, rlm);
        }
        
        ...
        
        //如果是timer
        else if (modeQueuePort != MACH_PORT_NULL && livePort == modeQueuePort) {
            CFRUNLOOP_WAKEUP_FOR_TIMER();
            if (!__CFRunLoopDoTimers(rl, rlm, mach_absolute_time())) {
                // Re-arm the next timer, because we apparently fired early
                __CFArmNextTimerInMode(rlm, rl);
            }
        }
        
        ...
        
        //如果是source1
        CFRunLoopSourceRef rls = __CFRunLoopModeFindSourceForMachPort(rl, rlm, livePort);
        if (rls) {
#if DEPLOYMENT_TARGET_MACOSX || DEPLOYMENT_TARGET_EMBEDDED || DEPLOYMENT_TARGET_EMBEDDED_MINI
            mach_msg_header_t *reply = NULL;
            sourceHandledThisLoop = __CFRunLoopDoSource1(rl, rlm, rls, msg, msg->msgh_size, &reply) || sourceHandledThisLoop;
            if (NULL != reply) {
                (void)mach_msg(reply, MACH_SEND_MSG, reply->msgh_size, 0, MACH_PORT_NULL, 0, MACH_PORT_NULL);
                CFAllocatorDeallocate(kCFAllocatorSystemDefault, reply);
            }
#elif DEPLOYMENT_TARGET_WINDOWS
            sourceHandledThisLoop = __CFRunLoopDoSource1(rl, rlm, rls) || sourceHandledThisLoop;
#endif
        }
        ...
    
    }while (0 == retVal);
    
    ...
}
  • 进入__CFRunLoopDoTimers源码,主要是通过for循环,对单个timer进行处理
static Boolean __CFRunLoopDoTimers(CFRunLoopRef rl, CFRunLoopModeRef rlm, uint64_t limitTSR) {    /* DOES CALLOUT */
    ...
    //循环遍历,做下层单个timer的执行
    for (CFIndex idx = 0, cnt = timers ? CFArrayGetCount(timers) : 0; idx < cnt; idx++) {
        CFRunLoopTimerRef rlt = (CFRunLoopTimerRef)CFArrayGetValueAtIndex(timers, idx);
        Boolean did = __CFRunLoopDoTimer(rl, rlm, rlt);
        timerHandled = timerHandled || did;
    }
    ...
}
  • 进入__CFRunLoopDoTimer源码,主要逻辑是timer执行完毕后,会主动调用__CFRUNLOOP_IS_CALLING_OUT_TO_A_TIMER_CALLBACK_FUNCTION__函数,正好与timer堆栈调用中的一致

image.png

// mode and rl are locked on entry and exit
static Boolean __CFRunLoopDoTimer(CFRunLoopRef rl, CFRunLoopModeRef rlm, CFRunLoopTimerRef rlt) { 
    ...
    __CFRUNLOOP_IS_CALLING_OUT_TO_A_TIMER_CALLBACK_FUNCTION__(rlt->_callout, rlt, context_info);
    ...
}

timer执行总结

  • 为自定义的timer,设置Mode,并将其加入RunLoop
  • 在RunLoop的run方法执行时,会调用__CFRunLoopDoTimers执行所有timer
  • __CFRunLoopDoTimers方法中,会通过for循环执行单个timer的操作
  • __CFRunLoopDoTimer方法中,timer执行完毕后,会执行对应的timer回调函数

以上,是针对timer的执行分析,对于observer、block、source0、source1,其执行原理与timer是类似的,这里就不再重复说明以下是苹果官方文档针对RunLoop处理不同源的图示

image.png

5、RunLoop 底层原理

从上述的堆栈信息中可以看出,run在底层的实现路径为CFRunLoopRun -> CFRunLoopRun -> __CFRunLoopRun

  • 进入CFRunLoopRun源码,其中传入的参数1.0e10(科学计数) 等于 1* e^10,用于表示超时时间
void CFRunLoopRun(void) {    /* DOES CALLOUT */
    int32_t result;
    do {
        // 1.0e10 : 科学技术 1*10^10
        result = CFRunLoopRunSpecific(CFRunLoopGetCurrent(), kCFRunLoopDefaultMode, 1.0e10, false);
        CHECK_FOR_FORK();
    } while (kCFRunLoopRunStopped != result && kCFRunLoopRunFinished != result);
}
  • 进入CFRunLoopRunSpecific源码,,首先根据modeName找到对应的mode,然后主要分为三种情况:

    • 如果是entry,则通知observer,即将进入runloop
    • 如果是exit,则通过observer,即将退出runloop
    • 如果是其他中间状态,主要是通过runloop处理各种源

其伪代码表示如下

SInt32 CFRunLoopRunSpecific(CFRunLoopRef rl, CFStringRef modeName, CFTimeInterval seconds, Boolean returnAfterSourceHandled) {     /* DOES CALLOUT */
    CHECK_FOR_FORK();
    if (__CFRunLoopIsDeallocating(rl)) return kCFRunLoopRunFinished;
    __CFRunLoopLock(rl);
    
    //首先根据modeName找到对应mode
    CFRunLoopModeRef currentMode = __CFRunLoopFindMode(rl, modeName, false);
    
    // 通知 Observers: RunLoop 即将进入 loop。
    __CFRunLoopDoObservers(rl, currentMode, kCFRunLoopEntry);
    
    // 内部函数,进入loop
    result = __CFRunLoopRun(rl, currentMode, seconds, returnAfterSourceHandled, previousMode);
    
    // 通知 Observers: RunLoop 即将退出。
    __CFRunLoopDoObservers(rl, currentMode, kCFRunLoopExit);
    
    return result;
    
}
  • 进入__CFRunLoopRun源码,由于这部分代码较多,于是这里用伪代码代替。其主要逻辑是根据不同的事件源进行不同的处理,当RunLoop休眠时,可以通过相应的事件唤醒RunLoop
//核心函数
/* rl, rlm are locked on entrance and exit */
static int32_t __CFRunLoopRun(CFRunLoopRef rl, CFRunLoopModeRef rlm, CFTimeInterval seconds, Boolean stopAfterHandle, CFRunLoopModeRef previousMode){
    
    //通过GCD开启一个定时器,然后开始跑圈
    dispatch_source_t timeout_timer = NULL;
    ...
    dispatch_resume(timeout_timer);
    
    int32_t retVal = 0;
    
    //处理事务,即处理items
    do {
        
        // 通知 Observers: 即将处理timer事件
        __CFRunLoopDoObservers(rl, rlm, kCFRunLoopBeforeTimers);
        
        // 通知 Observers: 即将处理Source事件
        __CFRunLoopDoObservers(rl, rlm, kCFRunLoopBeforeSources)
        
        // 处理Blocks
        __CFRunLoopDoBlocks(rl, rlm);
        
        // 处理sources0
        Boolean sourceHandledThisLoop = __CFRunLoopDoSources0(rl, rlm, stopAfterHandle);
        
        // 处理sources0返回为YES
        if (sourceHandledThisLoop) {
            // 处理Blocks
            __CFRunLoopDoBlocks(rl, rlm);
        }
        
        // 判断有无端口消息(Source1)
        if (__CFRunLoopWaitForMultipleObjects(NULL, &dispatchPort, 0, 0, &livePort, NULL)) {
            // 处理消息
            goto handle_msg;
        }
        
        
        // 通知 Observers: 即将进入休眠
        __CFRunLoopDoObservers(rl, rlm, kCFRunLoopBeforeWaiting);
        __CFRunLoopSetSleeping(rl);
        
        // 等待被唤醒
        __CFRunLoopServiceMachPort(waitSet, &msg, sizeof(msg_buffer), &livePort, poll ? 0 : TIMEOUT_INFINITY);
        
        // user callouts now OK again
        __CFRunLoopUnsetSleeping(rl);
        
        // 通知 Observers: 被唤醒,结束休眠
        __CFRunLoopDoObservers(rl, rlm, kCFRunLoopAfterWaiting);
        
        
    handle_msg:
        if (被timer唤醒) {
            // 处理Timers
            __CFRunLoopDoTimers(rl, rlm, mach_absolute_time());
        }else if (被GCD唤醒){
            // 处理gcd
            __CFRUNLOOP_IS_SERVICING_THE_MAIN_DISPATCH_QUEUE__(msg);
        }else if (被source1唤醒){
            // 被Source1唤醒,处理Source1
            __CFRunLoopDoSource1(rl, rlm, rls, msg, msg->msgh_size, &reply)
        }
        
        // 处理block
        __CFRunLoopDoBlocks(rl, rlm);
        
        if (sourceHandledThisLoop && stopAfterHandle) {
            retVal = kCFRunLoopRunHandledSource;//处理源
        } else if (timeout_context->termTSR < mach_absolute_time()) {
            retVal = kCFRunLoopRunTimedOut;//超时
        } else if (__CFRunLoopIsStopped(rl)) {
            __CFRunLoopUnsetStopped(rl);
            retVal = kCFRunLoopRunStopped;//停止
        } else if (rlm->_stopped) {
            rlm->_stopped = false;
            retVal = kCFRunLoopRunStopped;//停止
        } else if (__CFRunLoopModeIsEmpty(rl, rlm, previousMode)) {
            retVal = kCFRunLoopRunFinished;//结束
        }
        
        
        
    }while (0 == retVal);
    
    return retVal;
}

所以,综上所述,RunLoop的执行流程,如下所示

image.png

相关面试题

AutoreleasePool 相关

面试题1:临时变量什么时候释放?

  • 如果在正常情况下,一般是超出其作用域就会立即释放
  • 如果将临时变量加入了自动释放池,会延迟释放,即在runloop休眠或者autoreleasepool作用域之后释放

面试题2:AutoreleasePool原理

  • 自动释放池的本质是一个AutoreleasePoolPage结构体对象,是一个栈结构存储的页,每一个AutoreleasePoolPage都是以双向链表的形式连接

  • 自动释放池的压栈出栈主要是通过结构体的构造函数和析构函数调用底层的objc_autoreleasePoolPushobjc_autoreleasePoolPop,实际上是调用AutoreleasePoolPagepushpop两个方法

  • 每次调用push操作其实就是创建一个新的AutoreleasePoolPage,而AutoreleasePoolPage的具体操作就是插入一个POOL_BOUNDARY,并返回插入POOL_BOUNDARY的内存地址。而push内部调用autoreleaseFast方法处理,主要有以下三种情况

    • page存在,且不满时,调用add方法将对象添加至page的next指针处,并next递增
    • page存在,且已满时,调用autoreleaseFullPage初始化一个新的page,然后调用add方法将对象添加至page栈中
    • page不存在时,调用autoreleaseNoPage创建一个hotPage,然后调用add方法将对象添加至page栈中
  • 当执行pop操作时,会传入一个值,这个值就是push操作的返回值,即POOL_BOUNDARY的内存地址token。所以pop内部的实现就是根据token找到哨兵对象所处的page中,然后使用 objc_release 释放 token之前的对象,并把next 指针到正确位置

面试题3:AutoreleasePool能否嵌套使用?

  • 可以嵌套使用,其目的是可以控制应用程序的内存峰值,使其不要太高
  • 可以嵌套的原因是因为自动释放池是以栈为节点,通过双向链表的形式连接的,且是和线程一一对应的
  • 自动释放池的多层嵌套其实就是不停的pushs哨兵对象,在pop时,会先释放里面的,在释放外面的

面试题4:哪些对象可以加入AutoreleasePool?alloc创建可以吗?

  • 使用new、alloc、copy关键字生成的对象和retain了的对象需要手动释放,不会被添加到自动释放池中
  • 设置为autorelease的对象不需要手动释放,会直接进入自动释放池
  • 所有 autorelease 的对象,在出了作用域之后,会被自动添加到最近创建的自动释放池中

面试题5:AutoreleasePool的释放时机是什么时候?

  • App 启动后,苹果在主线程 RunLoop 里注册了两个 Observer,其回调都是_wrapRunLoopWithAutoreleasePoolHandler()
  • 第一个 Observer 监视的事件是 Entry(即将进入 Loop),其回调内会调用 _objc_autoreleasePoolPush() 创建自动释放池。其 order 是 -2147483647,优先级最高,保证创 建释放池发生在其他所有回调之前。
  • 第二个 Observer 监视了两个事件: BeforeWaiting(准备进入休眠) 时调用 _objc_autoreleasePoolPop() 和 _objc_autoreleasePoolPush() 释放旧的池并创建新池;Exit(即 将退出 Loop) 时调用 _objc_autoreleasePoolPop() 来释放自动释放池。这个 Observer 的 order 是 2147483647,优先级最低,保证其释放池子发生在其他所有回调之后。

面试题6:thread 和 AutoreleasePool的关系

官方文档中,找到如下说明

Each thread (including the main thread) maintains its own stack of NSAutoreleasePool objects (see Threads). As new pools are created, they get added to the top of the stack. When pools are deallocated, they are removed from the stack. Autoreleased objects are placed into the top autorelease pool for the current thread. When a thread terminates, it automatically drains all of the autorelease pools associated with itself.

大致意思如下:

  • 每个线程,包括主线程在内都维护了自己的自动释放池堆栈结构
  • 新的自动释放池在被创建时,会被添加到栈顶;当自动释放池销毁时,会从栈中移除
  • 对于当前线程来说,会将自动释放的对象放入自动释放池的栈顶;在线程停止时,会自动释放掉与该线程关联的所有自动释放池

总结:每个线程都有与之关联的自动释放池堆栈结构,新的pool在创建时会被压栈到栈顶,pool销毁时,会被出栈,对于当前线程来说,释放对象会被压栈到栈顶,线程停止时,会自动释放与之关联的自动释放池

面试题7:RunLoop 和 AutoreleasePool的关系官方文档中,找到如下说明

The Application Kit creates an autorelease pool on the main thread at the beginning of every cycle of the event loop, and drains it at the end, thereby releasing any autoreleased objects generated while processing an event.

大致意思如下:

  • 主程序的RunLoop在每次事件循环之前之前,会自动创建一个 autoreleasePool
  • 并且会在事件循环结束时,执行drain操作,释放其中的对象

RunLoop相关

面试题1

当前有个子线程,子线程中有个timer。timer是否能够执行 并进行持续的打印?

 CJLThread *thread = [[CJLThread alloc] initWithBlock:^{

        // thread.name = nil 因为这个变量只是捕捉
        // CJLThread *thread = nil
        // thread = 初始化 捕捉一个nil进来
        NSLog(@"%@---%@",[NSThread currentThread],[[NSThread currentThread] name]);
        [NSTimer scheduledTimerWithTimeInterval:1 repeats:YES block:^(NSTimer * _Nonnull timer) {
            NSLog(@"hello word");            // 退出线程--结果runloop也停止了
            if (self.isStopping) {
                [NSThread exit];
            }
        }];
    }];

    thread.name = @"lgcode.com";
    [thread start];
  • 不可以,因为子线程的runloop默认不启动, 需要runloop run启动,需要将上述代码改成下面这样:
//改成
 CJLThread *thread = [[CJLThread alloc] initWithBlock:^{

    // thread.name = nil 因为这个变量只是捕捉
    // CJLThread *thread = nil
    // thread = 初始化 捕捉一个nil进来
    NSLog(@"%@---%@",[NSThread currentThread],[[NSThread currentThread] name]);
    [NSTimer scheduledTimerWithTimeInterval:1 repeats:YES block:^(NSTimer * _Nonnull timer) {
        NSLog(@"hello word");            // 退出线程--结果runloop也停止了
        if (self.isStopping) {
            [NSThread exit];
        }
    }];
     [[NSRunLoop currentRunLoop] run];
}];

thread.name = @"lgcode.com";
[thread start];

面试题2:RunLoop和线程的关系

  • 每个线程都有一个与之对应的RunLoop,所以RunLoop与线程是一一对应的,其绑定关系通过一个全局的DIctionary存储,线程为key,runloop为value。
  • 线程中的RunLoop主要是用来管理线程的,当线程的RunLoop开启后,会在执行完任务后进行休眠状态,当有事件触发唤醒时,又开始工作,即有活时干活,没活就休息
  • 主线程RunLoop默认开启的,在程序启动之后,会一直运行,不会退出
  • 其他线程的RunLoop默认是不开启的,如果需要,则手动开启

面试3:NSRunLoop 和 CFRunLoopRef 区别

  • NSRunLoop是基于CFRunLoopRef面向对象的API,是不安全
  • CFRunLoopRef是基于C语言,是线程安全

面试4:Runloop的mode作用是什么?

mode主要是用于指定RunLoop中事件优先级的

面试5:以+scheduledTimerWithTimeInterval:的方式触发的timer,在滑动页面上的列表时,timer会暂停回调, 为什么?如何解决?

  • timer停止的原因是因为滑动scrollView时,主线程的RunLoop会从NSDefaultRunLoopMode切换到UITrackingRunLoopMode,而timer是添加在NSDefaultRunLoopMode。所以timer不会执行
  • timer放入NSRunLoopCommonModes中执行