Synchronized优化

550 阅读7分钟

1. Synchronized是java中的同步关键字,可以于代码块,方法(普通方法、静态方法),它的作用分为3个:(1)确保线程互斥的访问同步代码(2)保证共享变量的修改能够及时可见(3)有效解决重排序问题。

Synchronized的基本使用本文不多做描述。

Synchronized的原理: 

有一段代码如下:

public class SynchronizedDemo {
     public void method() {
         synchronized (this) {
             System.out.println("Method 1 start");
         }
     }
 }

将这段代码反编译(网图)

如图所示有两条指令:monitorenter、monitorexit。

参考jvm规范描述

monitorenter :

每个对象有一个监视器锁(monitor)。当monitor被占用时就会处于锁定状态,线程执行monitorenter指令时尝试获取monitor的所有权,过程如下:

1、如果monitor的进入数为0,则该线程进入monitor,然后将进入数设置为1,该线程即为monitor的所有者。

2、如果线程已经占有该monitor,只是重新进入,则进入monitor的进入数加1.3.如果其他线程已经占用了monitor,则该线程进入阻塞状态,直到monitor的进入数为0,再重新尝试获取monitor的所有权。

monitorexit:

执行monitorexit的线程必须是objectref所对应的monitor的所有者。指令执行时,monitor的进入数减1,如果减1后进入数为0,那线程退出monitor,不再是这个monitor的所有者。其他被这个monitor阻塞的线程可以尝试去获取这个 monitor 的所有权。

通过这两段描述,我们应该能很清楚的看出Synchronized的实现原理,Synchronized的语义底层是通过一个monitor的对象来完成,其实wait/notify等方法也依赖于monitor对象,这就是为什么只有在同步的块或者方法中才能调用wait/notify等方法,否则会抛出java.lang.IllegalMonitorStateException的异常的原因。

同步方法反编译:

public class SynchronizedMethod {     
    public synchronized void method() {
         System.out.println("Hello World!");
     }
 }

反编译结果:

从反编译的结果来看,方法的同步并没有通过指令monitorenter和monitorexit来完成(理论上其实也可以通过这两条指令来实现),不过相对于普通方法,其常量池中多了ACC_SYNCHRONIZED标示符。JVM就是根据该标示符来实现方法的同步的:当方法调用时,调用指令将会检查方法的 ACC_SYNCHRONIZED 访问标志是否被设置,如果设置了,执行线程将先获取monitor,获取成功之后才能执行方法体,方法执行完后再释放monitor。在方法执行期间,其他任何线程都无法再获得同一个monitor对象。 其实本质上没有区别,只是方法的同步是一种隐式的方式来实现,无需通过字节码来完成。

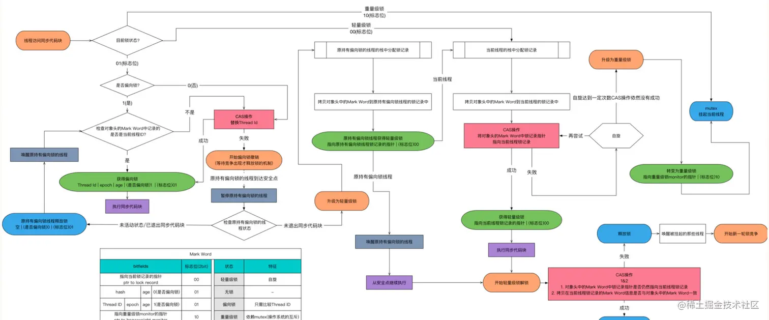
锁升级:

  1. 重量级锁:Synchronized是通过对象内部的一个叫做监视器锁(monitor)来实现的。但是监视器锁本质又是依赖于底层的操作系统的Mutex Lock来实现的。而操作系统实现线程之间的切换这就需要从用户态转换到核心态,这个成本非常高,状态之间的转换需要相对比较长的时间,这就是为什么Synchronized效率低的原因。因此,这种依赖于操作系统Mutex Lock所实现的锁我们称之为“重量级锁”。JDK中对Synchronized做的种种优化,其核心都是为了减少这种重量级锁的使用。JDK1.6以后,为了减少获得锁和释放锁所带来的性能消耗,提高性能,引入了“轻量级锁”和“偏向锁”。

  2. **轻量级锁 :**锁的状态总共有四种:无锁状态、偏向锁、轻量级锁和重量级锁。随着锁的竞争,锁可以从偏向锁升级到轻量级锁,再升级的重量级锁(但是锁的升级是单向的,也就是说只能从低到高升级,不会出现锁的降级)。JDK 1.6中默认是开启偏向锁和轻量级锁的,我们也可以通过-XX:-UseBiasedLocking来禁用偏向锁。

  3. 偏向锁:引入偏向锁是为了在无多线程竞争的情况下尽量减少不必要的轻量级锁执行路径,因为轻量级锁的获取及释放依赖多次CAS原子指令,而偏向锁只需要在置换ThreadID的时候依赖一次CAS原子指令(由于一旦出现多线程竞争的情况就必须撤销偏向锁,所以偏向锁的撤销操作的性能损耗必须小于节省下来的CAS原子指令的性能消耗)。上面说过,轻量级锁是为了在线程交替执行同步块时提高性能,而偏向锁则是在只有一个线程执行同步块时进一步提高性能。

 Java对象保存在内存中时由三部分组成:对象头、实例数据、对齐填充字节

 其中而对象头分为三部分:①mark word ② 指向类指针 ③数组长度(数组才有)

mark word

  1. 记录了对象和锁有关的信息,当这个对象被synchronized当成同步锁时,围绕这个锁的一系列操作都和mark word有关
  2. mark word长度跟jvm长度有关、32位对应32bit 64位对应64bit
  3. Mark Word在不同的锁状态下存储的内容不同,在32位JVM中是这么存的:

其中无锁和偏向锁的锁标志位都是01,只是在前面的1bit区分了这是无锁状态还是偏向锁状态。

JDK1.6以后的版本在处理同步锁时存在锁升级的概念,JVM对于同步锁的处理是从偏向锁开始的,随着竞争越来越激烈,处理方式从偏向锁升级到轻量级锁,最终升级到重量级锁。

jvm中mark word和锁,锁升级的过程:

  1.  当没有被当成锁时,就是一个普通的对象,Mark Word记录对象的HashCode,锁标志位是01,是否偏向锁那一位是0。

  2. 当对象被当做同步锁并有一个线程A抢到了锁时,锁标志位还是01,但是否偏向锁那一位改成1,前23bit记录抢到锁的线程id,表示进入偏向锁状态。

  3. 当线程A再次试图来获得锁时,JVM发现同步锁对象的标志位是01,是否偏向锁是1,也就是偏向状态,Mark Word中记录的线程id就是线程A自己的id,表示线程A已经获得了这个偏向锁,可以执行同步锁的代码。

  4. 线程B试图获得这个锁时,JVM发现同步锁处于偏向状态,但是Mark Word中的线程id记录的不是B,那么线程B会先用CAS操作试图获得锁,这里的获得锁操作是有可能成功的,因为线程A一般不会自动释放偏向锁。如果抢锁成功,就把Mark Word里的线程id改为线程B的id,代表线程B获得了这个偏向锁,可以执行同步锁代码。如果抢锁失败,则继续执行步骤5。

  5. 偏向锁状态抢锁(cas)失败,代表当前锁有一定的竞争,偏向锁将升级轻量级锁。JVM会在当前线程的线程栈中开辟一块单独的空间,里面保存指向对象锁Mark Word的指针,同时在对象锁Mark Word中保存指向这片空间的指针。上述两个保存操作都是CAS操作,如果保存成功,代表线程抢到了同步锁,就把Mark Word中的锁标志位改成00,可以执行同步锁代码。如果保存失败,表示抢锁失败,竞争太激烈,继续执行步骤6。

  6. 轻量级锁抢锁失败,JVM会使用自旋锁,自旋锁不是一个锁状态,只是代表不断的重试,尝试抢锁。从JDK1.7开始,自旋锁默认启用,自旋次数由JVM决定。如果抢锁成功则执行同步锁代码,如果失败则继续执行步骤7。(锁升级为重量级锁)

  7. 自旋锁重试之后如果抢锁依然失败,同步锁会升级至重量级锁,锁标志位改为10。在这个状态下,未抢到锁的线程都会被阻塞。

在别的地方搬运了一张sync锁升级的流程图: