内存管理(一)TaggedPointer/retain/release/dealloc/retainCount 底层分析

413 阅读17分钟

iOS 底层原理 文章汇总

本文主要是分析内存管理中的内存管理方案,以及retainretainCountreleasedealloc的底层源码分析

ARC & MRC

iOS中的内存管理方案,大致可以分为两类:MRC(手动内存管理)和ARC(自动内存管理)

MRC

  • MRC时代,系统是通过对象的引用计数来判断一个是否销毁,有以下规则

    • 对象被创建时引用计数都为1
    • 当对象被其他指针引用时,需要手动调用[objc retain],使对象的引用计数+1
    • 当指针变量不再使用对象时,需要手动调用[objc release]释放对象,使对象的引用计数-1
    • 当一个对象的引用计数为0时,系统就会销毁这个对象
  • 所以,在MRC模式下,必须遵守:谁创建,谁释放,谁引用,谁管理
    ARC

  • ARC模式是在WWDC2011和iOS5引入的自动管理机制,即自动引用计数。是编译器的一种特性。其规则与MRC一致,区别在于,ARC模式下不需要手动retain、release、autorelease。编译器会在适当的位置插入release和autorelease

内存布局

我们在iOS-底层原理 24:内存五大区文章中,介绍了内存的五大区。其实除了内存区,还有内核区保留区,以4GB手机为例,如下所示,系统将其中的3GB给了五大区+保留区,剩余的1GB给内核区使用

image.png

  • 内核区:系统用来进行内核处理操作的区域
  • 五大区:这里不再作说明,具体请参考上面的链接
  • 保留区:预留给系统处理nil等

这里有个疑问,为什么五大区的最后内存地址是从0x00400000开始的。其主要原因是0x00000000表示nil,不能直接用nil表示一个段,所以单独给了一段内存用于处理nil等情况

内存布局相关面试题

面试题1:全局变量和局部变量在内存中是否有区别?如果有,是什么区别?

  • 有区别
  • 全局变量保存在内存的全局存储区(即bss+data段),占用静态的存储单元
  • 局部变量保存在中,只有在所在函数被调用时才动态的为变量分配存储单元

面试题2:Block中可以修改全局变量,全局静态变量,局部静态变量,局部变量吗?

  • 可以修改全局变量,全局静态变量,因为全局变量 和 静态全局变量是全局的,作用域很广

  • 可以修改局部静态变量,不可以修改局部斌量

    • 局部静态变量(static修饰的) 和 局部变量,被block从外面捕获,成为 __main_block_impl_0这个结构体的成员变量
    • 局部变量是以值方式传递到block的构造函数中的,只会捕获block中会用到的变量,由于只捕获了变量的值,并非内存地址,所以在block内部不能改变局部变量的值
    • 局部静态变量是以指针形式,被block捕获的,由于捕获的是指针,所以可以修改局部静态变量的值
  • ARC环境下,一旦使用__block修饰并在block中修改,就会触发copy,block就会从栈区copy到堆区,此时的block是堆区block

  • ARC模式下,Block中引用id类型的数据,无论有没有__block修饰,都会retain,对于基础数据类型没有__block就无法修改变量值;如果有__block修饰,也是在底层修改__Block_byref_a_0结构体,将其内部的forwarding指针指向copy后的地址,来达到值的修改

内存管理方案

内存管理方案除了前文提及的MRCARC,还有以下三种

  • Tagged Pointer:专门用来处理小对象,例如NSNumber、NSDate、小NSString等
  • Nonpointer_isa:非指针类型的isa,主要是用来优化64位地址,这个在iOS-底层原理 07:isa与类关联的原理一文中,已经介绍了
  • SideTables散列表,在散列表中主要有两个表,分别是引用计数表弱引用表

这里主要着重介绍Tagged Pointer 和SideTables,我们通过一个面试题来引入Tagged Pointer

面试题

以下代码会有什么问题?

//*********代码1*********
- (void)taggedPointerDemo {
  self.queue = dispatch_queue_create("com.cjl.cn", DISPATCH_QUEUE_CONCURRENT);
    
    for (int i = 0; i<10000; i++) {
        dispatch_async(self.queue, ^{
            self.nameStr = [NSString stringWithFormat:@"CJL"];  // alloc 堆 iOS优化 - taggedpointer
             NSLog(@"%@",self.nameStr);
        });
    }
}

//*********代码2*********
- (void)touchesBegan:(NSSet<UITouch *> *)touches withEvent:(UIEvent *)event{
    NSLog(@"来了");
    for (int i = 0; i<10000; i++) {
        dispatch_async(self.queue, ^{
            self.nameStr = [NSString stringWithFormat:@"CJL_越努力,越幸运!!!"];
            NSLog(@"%@",self.nameStr);
        });
    }
}

运行以上代码,发现taggedPointerDemo单独运行没有问题,当触发touchesBegan方法后。程序会崩溃,崩溃的原因是多条线程同时对一个对象进行释放,导致了 过渡释放所以崩溃。其根本原因是因为nameStr在底层的类型不一致导致的,我们可以通过调试看出

image.png

  • taggedPointerDemo方法中的nameStr类型是 NSTaggedPointerString,存储在常量区。因为nameStralloc分配时在堆区,由于较小,所以经过xcode中iOS的优化,成了NSTaggedPointerString类型,存储在常量区
  • touchesBegan方法中的nameStr类型是 NSCFString类型,存储在堆上

NSString的内存管理

我们可以通过NSString初始化的两种方式,来测试NSString的内存管理

  • 通过 WithString + @""方式初始化
  • 通过 WithFormat方式初始化
#define KLog(_c) NSLog(@"%@ -- %p -- %@",_c,_c,[_c class]);

- (void)testNSString{
    //初始化方式一:通过 WithString + @""方式
    NSString *s1 = @"1";
    NSString *s2 = [[NSString alloc] initWithString:@"222"];
    NSString *s3 = [NSString stringWithString:@"33"];
    
    KLog(s1);
    KLog(s2);
    KLog(s3);
    
    //初始化方式二:通过 WithFormat
    //字符串长度在9以内
    NSString *s4 = [NSString stringWithFormat:@"123456789"];
    NSString *s5 = [[NSString alloc] initWithFormat:@"123456789"];
    
    //字符串长度大于9
    NSString *s6 = [NSString stringWithFormat:@"1234567890"];
    NSString *s7 = [[NSString alloc] initWithFormat:@"1234567890"];
    
    KLog(s4);
    KLog(s5);
    KLog(s6);
    KLog(s7);
}

以下是运行的结果

image.png

所以,从上面可以总结出,NSString的内存管理主要分为3种

  • __NSCFConstantString:字符串常量,是一种编译时常量,retainCount值很大,对其操作,不会引起引用计数变化,存储在字符串常量区

  • __NSCFString:是在运行时创建的NSString子类,创建后引用计数会加1,存储在堆上

  • NSTaggedPointerString:标签指针,是苹果在64位环境下对NSString、NSNumber等对象做的优化。对于NSString对象来说

    • 字符串是由数字、英文字母组合且长度小于等于9时,会自动成为NSTaggedPointerString类型,存储在常量区
    • 当有中文或者其他特殊符号时,会直接成为__NSCFString类型,存储在堆区

Tagged Pointer 小对象

由一个NSString的面试题,引出了Tagged Pointer,为了探索小对象的引用计数处理,所以我们需要进入objc源码中查看retain、release源码 中对 Tagged Pointer小对象的处理

小对象的引用计数处理分析

  • 查看setProperty -> reallySetProperty源码,其中是对新值retain,旧值release

image.png

进入objc_retainobjc_release源码,在这里都判断是否是小对象,如果是小对象,则不会进行retain或者release,会直接返回。因此可以得出一个结论:如果对象是小对象,不会进行retain 和 release

//****************objc_retain****************
__attribute__((aligned(16), flatten, noinline))
id 
objc_retain(id obj)
{
    if (!obj) return obj;
    //判断是否是小对象,如果是,则直接返回对象
    if (obj->isTaggedPointer()) return obj;
    //如果不是小对象,则retain
    return obj->retain();
}

//****************objc_release****************
__attribute__((aligned(16), flatten, noinline))
void 
objc_release(id obj)
{
    if (!obj) return;
    //如果是小对象,则直接返回
    if (obj->isTaggedPointer()) return;
    //如果不是小对象,则release
    return obj->release();
}

小对象的地址分析

继续以NSString为例,对于NSString来说

  • 一般的NSString对象指针,都是string值 + 指针地址,两者是分开的
  • 对于Tagged Pointer指针,其指针+值,都能在小对象中体现。所以Tagged Pointer 既包含指针,也包含值

在之前的文章讲类的加载时,其中的_read_images源码有一个方法对小对象进行了处理,即initializeTaggedPointerObfuscator方法

  • 进入_read_images -> initializeTaggedPointerObfuscator源码实现
static void
initializeTaggedPointerObfuscator(void)
{
    
    if (sdkIsOlderThan(10_14, 12_0, 12_0, 5_0, 3_0) ||
        // Set the obfuscator to zero for apps linked against older SDKs,
        // in case they're relying on the tagged pointer representation.
        DisableTaggedPointerObfuscation) {
        objc_debug_taggedpointer_obfuscator = 0;
    }
    //在iOS14之后,对小对象进行了混淆,通过与操作+_OBJC_TAG_MASK混淆
    else {
        // Pull random data into the variable, then shift away all non-payload bits.
        arc4random_buf(&objc_debug_taggedpointer_obfuscator,
                       sizeof(objc_debug_taggedpointer_obfuscator));
        objc_debug_taggedpointer_obfuscator &= ~_OBJC_TAG_MASK;
    }
}

在实现中,我们可以看出,在iOS14之后,Tagged Pointer采用了混淆处理,如下所示

image.png

  • 我们可以在源码中通过objc_debug_taggedpointer_obfuscator查找taggedPointer的编码解码,来查看底层是如何混淆处理的
//编码
static inline void * _Nonnull
_objc_encodeTaggedPointer(uintptr_t ptr)
{
    return (void *)(objc_debug_taggedpointer_obfuscator ^ ptr);
}
//编码
static inline uintptr_t
_objc_decodeTaggedPointer(const void * _Nullable ptr)
{
    return (uintptr_t)ptr ^ objc_debug_taggedpointer_obfuscator;

通过实现,我们可以得知,在编码和解码部分,经过了两层异或,其目的是得到小对象自己,例如以 1010 0001为例,假设mask为 0101 1000

    1010 0001 
   ^0101 1000 mask(编码)
    1111 1001
   ^0101 1000 mask(解码)
    1010 0001

所以在外界,为了获取小对象的真实地址,我们可以将解码的源码拷贝到外面,将NSString混淆部分进行解码,如下所示

image.png

观察解码后的小对象地址,其中的62表示bASCII码,再以NSNumber为例,同样可以看出,1就是我们实际的值

image.png

到这里,我们验证了小对象指针地址中确实存储了值,那么小对象地址高位其中的0xa、0xb又是什么含义呢?

//NSString
0xa000000000000621

//NSNumber
0xb000000000000012
0xb000000000000025
  • 需要去源码中查看_objc_isTaggedPointer源码,主要是通过保留最高位的值(即64位的值),判断是否等于_OBJC_TAG_MASK(即2^63),来判断是否是小对象
static inline bool 
_objc_isTaggedPointer(const void * _Nullable ptr)
{
    //等价于 ptr & 1左移63,即2^63,相当于除了64位,其他位都为0,即只是保留了最高位的值
    return ((uintptr_t)ptr & _OBJC_TAG_MASK) == _OBJC_TAG_MASK;
}

所以0xa、0xb主要是用于判断是否是小对象taggedpointer,即判断条件,判断第64位上是否为1(taggedpointer指针地址即表示指针地址,也表示值)

  • 0xa 转换成二进制为 1 010(64为为1,63~61后三位表示 tagType类型 - 2),表示NSString类型
  • 0xb 转换为二进制为 1 011(64为为1,63~61后三位表示 tagType类型 - 3),表示NSNumber类型,这里需要注意一点,如果NSNumber的值是-1,其地址中的值是用补码表示的

这里可以通过_objc_makeTaggedPointer方法的参数tag类型objc_tag_index_t进入其枚举,其中 2表示NSString3表示NSNumber

image.png

同理,我们可以定义一个NSDate对象,来验证其tagType是否为6。通过打印结果,其地址高位是0xe,转换为二进制为1 110,排除64位的1,剩余的3位正好转换为十进制是6,符合上面的枚举值

image.png

Tagged Pointer 总结

  • Tagged Pointer小对象类型(用于存储NSNumber、NSDate、小NSString),小对象指针不再是简单的地址,而是地址 + 值,即真正的值,所以,实际上它不再是一个对象了,它只是一个披着对象皮的普通变量而以。所以可以直接进行读取。优点是占用空间小 节省内存
  • Tagged Pointer小对象 不会进入retain 和 release,而是直接返回了,意味着不需要ARC进行管理,所以可以直接被系统自主的释放和回收
  • Tagged Pointer内存并不存储在堆中,而是在常量区中,也不需要malloc和free,所以可以直接读取,相比存储在堆区的数据读取,效率上快了3倍左右创建的效率相比堆区快了近100倍左右
  • 所以,综合来说,taggedPointer的内存管理方案,比常规的内存管理,要快很多
  • Tagged Pointer的64位地址中,前4位代表类型,后4位主要适用于系统做一些处理,中间56位用于存储值
  • 优化内存建议:对于NSString来说,当字符串较小时,建议直接通过@""初始化,因为存储在常量区,可以直接进行读取。会比WithFormat初始化方式更加快速

SideTables 散列表

引用计数存储到一定值是,并不会再存储到Nonpointer_isa的位域的extra_rc中,而是会存储到SideTables 散列表中

下面我们就来继续探索引用计数retain的底层实现

retain 源码分析

  • 进入objc_retain -> retain -> rootRetain源码实现,主要有以下几部分逻辑:

    • 【第一步】判断是否为Nonpointer_isa

    • 【第二步】操作引用计数

      • 1、如果不是Nonpointer_isa,则直接操作SideTables散列表,此时的散列表并不是只有一张,而是有很多张(后续会分析,为什么需要多张)
      • 2、判断是否正在释放,如果正在释放,则执行dealloc流程
      • 3、执行extra_rc+1,即引用计数+1操作,并给一个引用计数的状态标识carry,用于表示extra_rc是否满了
      • 4、如果carray的状态表示extra_rc的引用计数满了,此时需要操作散列表,即 将满状态的一半拿出来存到extra_rc,另一半存在 散列表的rc_half。这么做的原因是因为如果都存储在散列表,每次对散列表操作都需要开解锁,操作耗时,消耗性能大,这么对半分操作的目的在于提高性能
ALWAYS_INLINE id 
objc_object::rootRetain(bool tryRetain, bool handleOverflow)
{
    if (isTaggedPointer()) return (id)this;

    bool sideTableLocked = false;
    bool transcribeToSideTable = false;
    //为什么有isa?因为需要对引用计数+1,即retain+1,而引用计数存储在isa的bits中,需要进行新旧isa的替换
    isa_t oldisa;
    isa_t newisa;
    //重点
    do {
        transcribeToSideTable = false;
        oldisa = LoadExclusive(&isa.bits);
        newisa = oldisa;
        //判断是否为nonpointer isa
        if (slowpath(!newisa.nonpointer)) {
            //如果不是 nonpointer isa,直接操作散列表sidetable
            ClearExclusive(&isa.bits);
            if (rawISA()->isMetaClass()) return (id)this;
            if (!tryRetain && sideTableLocked) sidetable_unlock();
            if (tryRetain) return sidetable_tryRetain() ? (id)this : nil;
            else return sidetable_retain();
        }
        // don't check newisa.fast_rr; we already called any RR overrides
        //dealloc源码
        if (slowpath(tryRetain && newisa.deallocating)) {
            ClearExclusive(&isa.bits);
            if (!tryRetain && sideTableLocked) sidetable_unlock();
            return nil;
        }
        
        
        uintptr_t carry;
        //执行引用计数+1操作,即对bits中的 1ULL<<45(arm64) 即extra_rc,用于该对象存储引用计数值
        newisa.bits = addc(newisa.bits, RC_ONE, 0, &carry);  // extra_rc++
        //判断extra_rc是否满了,carry是标识符
        if (slowpath(carry)) {
            // newisa.extra_rc++ overflowed
            if (!handleOverflow) {
                ClearExclusive(&isa.bits);
                return rootRetain_overflow(tryRetain);
            }
            // Leave half of the retain counts inline and 
            // prepare to copy the other half to the side table.
            if (!tryRetain && !sideTableLocked) sidetable_lock();
            sideTableLocked = true;
            transcribeToSideTable = true;
            //如果extra_rc满了,则直接将满状态的一半拿出来存到extra_rc
            newisa.extra_rc = RC_HALF;
            //给一个标识符为YES,表示需要存储到散列表
            newisa.has_sidetable_rc = true;
        }
    } while (slowpath(!StoreExclusive(&isa.bits, oldisa.bits, newisa.bits)));

    if (slowpath(transcribeToSideTable)) {
        // Copy the other half of the retain counts to the side table.
        //将另一半存在散列表的rc_half中,即满状态下是8位,一半就是1左移7位,即除以2
        //这么操作的目的在于提高性能,因为如果都存在散列表中,当需要release-1时,需要去访问散列表,每次都需要开解锁,比较消耗性能。extra_rc存储一半的话,可以直接操作extra_rc即可,不需要操作散列表。性能会提高很多
        sidetable_addExtraRC_nolock(RC_HALF);
    }

    if (slowpath(!tryRetain && sideTableLocked)) sidetable_unlock();
    return (id)this;
}

问题1:散列表为什么在内存有多张?最多能够多少张?

  • 如果散列表只有一张表,意味着全局所有的对象都会存储在一张表中,都会进行开锁解锁(锁是锁整个表的读写)。当开锁时,由于所有数据都在一张表,则意味着数据不安全
  • 如果每个对象都开一个表,会耗费性能,所以也不能有无数个表
  • 散列表的类型是SideTable,有如下定义
struct SideTable {
    spinlock_t slock;//开/解锁
    RefcountMap refcnts;//引用计数表
    weak_table_t weak_table;//弱引用表
    
    ....
}
  • 通过查看sidetable_unlock方法定位SideTables,其内部是通过SideTablesMap的get方法获取。而SideTablesMap是通过StripedMap<SideTable>定义的
void 
objc_object::sidetable_unlock()
{
    //SideTables散列表并不只是一张,而是很多张,与关联对象表类似
    SideTable& table = SideTables()[this];
    table.unlock();
}
👇
static StripedMap<SideTable>& SideTables() {
    return SideTablesMap.get();
}
👇
static objc::ExplicitInit<StripedMap<SideTable>> SideTablesMap;

从而进入StripedMap的定义,从这里可以看出,同一时间,真机中散列表最多只能有8张

image.png

问题2:为什么在用散列表,而不用数组、链表?

  • 数组:特点在于查询方便(即通过下标访问),增删比较麻烦(类似于之前讲过的methodList,通过memcopy、memmove增删,非常麻烦),所以数据的特性是读取快,存储不方便
  • 链表:特点在于增删方便,查询慢(需要从头节点开始遍历查询),所以链表的特性是存储快,读取慢
  • 散列表本质就是一张哈希表,哈希表集合了数组和链表的长处增删改查都比较方便,例如拉链哈希表(在之前锁的文章中,讲过的tls的存储结构就是拉链形式的),是最常用的,如下所示

image.png

可以从SideTables -> StripedMap -> indexForPointer中验证是通过哈希函数计算哈希下标 以及sideTables为什么可以使用[]的原因

image.png

所以,综上所述,retain的底层流程如下所示

image.png

总结:retain 完整回答

  • retain在底层首先会判断是否是 Nonpointer isa,如果不是,则直接操作散列表 进行+1操作
  • 如果是Nonpointer isa,还需要判断是否正在释放,如果正在释放,则执行dealloc流程,释放弱引用表和引用技术表,最后free释放对象内存
  • 如果不是正在释放,则对Nonpointer isa进行常规的引用计数+1.这里需要注意一点的是,extra_rc在真机上只有8位用于存储引用计数的值,当存储满了时,需要借助散列表用于存储。需要将满了的extra_rc对半分,一半(即2^7)存储在散列表中。另一半还是存储在extra_rc中,用于常规的引用计数的+1或者-1操作,然后再返回

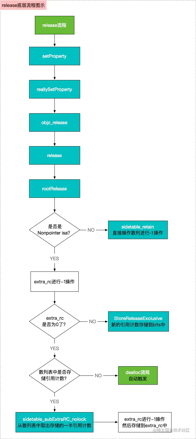
release 源码分析

分析了retain的底层实现,下面来分析release的底层实现

  • 通过setProperty -> reallySetProperty -> objc_release -> release -> rootRelease -> rootRelease顺序,进入rootRelease源码,其操作与retain 相反

    • 判断是否是Nonpointer isa,如果不是,则直接对散列表进行-1操作

    • 如果是Nonpointer isa,则对extra_rc中的引用计数值进行-1操作,并存储此时的extra_rc状态到carry

    • 如果此时的状态carray为0,则走到underflow流程

    • underflow流程有以下几步:

      • 判断散列表是否存储了一半的引用计数
      • 如果是,则从散列表取出存储的一半引用计数,进行-1操作,然后存储到extra_rc
      • 如果此时extra_rc没有值,散列表中也是空的,则直接进行析构,即dealloc操作,属于自动触发
ALWAYS_INLINE bool 
objc_object::rootRelease(bool performDealloc, bool handleUnderflow)
{
    if (isTaggedPointer()) return false;

    bool sideTableLocked = false;

    isa_t oldisa;
    isa_t newisa;

 retry:
    do {
        oldisa = LoadExclusive(&isa.bits);
        newisa = oldisa;
        //判断是否是Nonpointer isa
        if (slowpath(!newisa.nonpointer)) {
            //如果不是,则直接操作散列表-1
            ClearExclusive(&isa.bits);
            if (rawISA()->isMetaClass()) return false;
            if (sideTableLocked) sidetable_unlock();
            return sidetable_release(performDealloc);
        }
        // don't check newisa.fast_rr; we already called any RR overrides
        uintptr_t carry;
        //进行引用计数-1操作,即extra_rc-1
        newisa.bits = subc(newisa.bits, RC_ONE, 0, &carry);  // extra_rc--
        //如果此时extra_rc的值为0了,则走到underflow
        if (slowpath(carry)) {
            // don't ClearExclusive()
            goto underflow;
        }
    } while (slowpath(!StoreReleaseExclusive(&isa.bits, 
                                             oldisa.bits, newisa.bits)));

    if (slowpath(sideTableLocked)) sidetable_unlock();
    return false;

 underflow:
    // newisa.extra_rc-- underflowed: borrow from side table or deallocate

    // abandon newisa to undo the decrement
    newisa = oldisa;
    //判断散列表中是否存储了一半的引用计数
    if (slowpath(newisa.has_sidetable_rc)) {
        if (!handleUnderflow) {
            ClearExclusive(&isa.bits);
            return rootRelease_underflow(performDealloc);
        }

        // Transfer retain count from side table to inline storage.

        if (!sideTableLocked) {
            ClearExclusive(&isa.bits);
            sidetable_lock();
            sideTableLocked = true;
            // Need to start over to avoid a race against 
            // the nonpointer -> raw pointer transition.
            goto retry;
        }

        // Try to remove some retain counts from the side table.
        //从散列表中取出存储的一半引用计数
        size_t borrowed = sidetable_subExtraRC_nolock(RC_HALF);

        // To avoid races, has_sidetable_rc must remain set 
        // even if the side table count is now zero.

        if (borrowed > 0) {
            // Side table retain count decreased.
            // Try to add them to the inline count.
            //进行-1操作,然后存储到extra_rc中
            newisa.extra_rc = borrowed - 1;  // redo the original decrement too
            bool stored = StoreReleaseExclusive(&isa.bits, 
                                                oldisa.bits, newisa.bits);
            if (!stored) {
                // Inline update failed. 
                // Try it again right now. This prevents livelock on LL/SC 
                // architectures where the side table access itself may have 
                // dropped the reservation.
                isa_t oldisa2 = LoadExclusive(&isa.bits);
                isa_t newisa2 = oldisa2;
                if (newisa2.nonpointer) {
                    uintptr_t overflow;
                    newisa2.bits = 
                        addc(newisa2.bits, RC_ONE * (borrowed-1), 0, &overflow);
                    if (!overflow) {
                        stored = StoreReleaseExclusive(&isa.bits, oldisa2.bits, 
                                                       newisa2.bits);
                    }
                }
            }

            if (!stored) {
                // Inline update failed.
                // Put the retains back in the side table.
                sidetable_addExtraRC_nolock(borrowed);
                goto retry;
            }

            // Decrement successful after borrowing from side table.
            // This decrement cannot be the deallocating decrement - the side 
            // table lock and has_sidetable_rc bit ensure that if everyone 
            // else tried to -release while we worked, the last one would block.
            sidetable_unlock();
            return false;
        }
        else {
            // Side table is empty after all. Fall-through to the dealloc path.
        }
    }
    //此时extra_rc中值为0,散列表中也是空的,则直接进行析构,即自动触发dealloc流程
    // Really deallocate.
    //触发dealloc的时机
    if (slowpath(newisa.deallocating)) {
        ClearExclusive(&isa.bits);
        if (sideTableLocked) sidetable_unlock();
        return overrelease_error();
        // does not actually return
    }
    newisa.deallocating = true;
    if (!StoreExclusive(&isa.bits, oldisa.bits, newisa.bits)) goto retry;

    if (slowpath(sideTableLocked)) sidetable_unlock();

    __c11_atomic_thread_fence(__ATOMIC_ACQUIRE);

    if (performDealloc) {
        //发送一个dealloc消息
        ((void(*)(objc_object *, SEL))objc_msgSend)(this, @selector(dealloc));
    }
    return true;
}

所以,综上所述,release的底层流程如下图所示

image.png

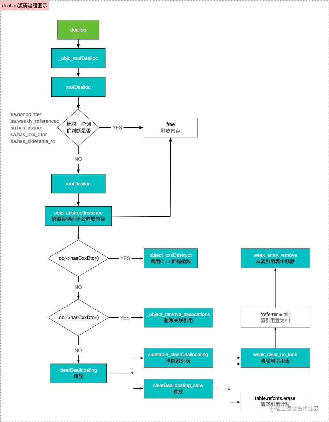
dealloc 源码分析

retainrelease的底层实现中,都提及了dealloc析构函数,下面来分析dealloc的底层的实现

  • 进入dealloc -> _objc_rootDealloc -> rootDealloc源码实现,主要有两件事:

    • 根据条件判断是否有isa、cxx、关联对象、弱引用表、引用计数表,如果没有,则直接free释放内存
    • 如果有,则进入object_dispose方法
inline void
objc_object::rootDealloc()
{
    //对象要释放,需要做哪些事情?
    //1、isa - cxx - 关联对象 - 弱引用表 - 引用计数表
    //2、free
    if (isTaggedPointer()) return;  // fixme necessary?

    //如果没有这些,则直接free
    if (fastpath(isa.nonpointer  &&  
                 !isa.weakly_referenced  &&  
                 !isa.has_assoc  &&  
                 !isa.has_cxx_dtor  &&  
                 !isa.has_sidetable_rc))
    {
        assert(!sidetable_present());
        free(this);
    } 
    else {
        //如果有
        object_dispose((id)this);
    }
}
  • 进入object_dispose源码,其目的有以下几个

    • 销毁实例,主要有以下操作

      • 调用c++析构函数
      • 删除关联引用
      • 释放散列表
      • 清空弱引用表
    • free释放内存

id 
object_dispose(id obj)
{
    if (!obj) return nil;
    //销毁实例而不会释放内存
    objc_destructInstance(obj);
    //释放内存
    free(obj);

    return nil;
}
👇
void *objc_destructInstance(id obj) 
{
    if (obj) {
        // Read all of the flags at once for performance.
        bool cxx = obj->hasCxxDtor();
        bool assoc = obj->hasAssociatedObjects();

        // This order is important.
        //调用C ++析构函数
        if (cxx) object_cxxDestruct(obj);
        //删除关联引用
        if (assoc) _object_remove_assocations(obj);
        //释放
        obj->clearDeallocating();
    }

    return obj;
}
👇
inline void 
objc_object::clearDeallocating()
{
    //判断是否为nonpointer isa
    if (slowpath(!isa.nonpointer)) {
        // Slow path for raw pointer isa.
        //如果不是,则直接释放散列表
        sidetable_clearDeallocating();
    }
    //如果是,清空弱引用表 + 散列表
    else if (slowpath(isa.weakly_referenced  ||  isa.has_sidetable_rc)) {
        // Slow path for non-pointer isa with weak refs and/or side table data.
        clearDeallocating_slow();
    }

    assert(!sidetable_present());
}
👇
NEVER_INLINE void
objc_object::clearDeallocating_slow()
{
    ASSERT(isa.nonpointer  &&  (isa.weakly_referenced || isa.has_sidetable_rc));

    SideTable& table = SideTables()[this];
    table.lock();
    if (isa.weakly_referenced) {
        //清空弱引用表
        weak_clear_no_lock(&table.weak_table, (id)this);
    }
    if (isa.has_sidetable_rc) {
        //清空引用计数
        table.refcnts.erase(this);
    }
    table.unlock();
}

所以,综上所述,dealloc底层的流程图如图所示

image.png

所以,到目前为止,从最开始的alloc底层分析(见iOS-底层原理 02:alloc & init & new 源码分析)-> retain -> release -> dealloc就全部串联起来了

retainCount 源码分析

引用计数的分析通过一个面试题来说明

面试题:alloc创建的对象的引用计数为多少?

  • 定义如下代码,打印其引用计数
NSObject *objc = [NSObject alloc];
NSLog(@"%ld",CFGetRetainCount((__bridge CFTypeRef)objc));

打印结果如下

image.png

  • 进入retainCount -> _objc_rootRetainCount -> rootRetainCount源码,其实现如下
- (NSUInteger)retainCount {
    return _objc_rootRetainCount(self);
}
👇
uintptr_t
_objc_rootRetainCount(id obj)
{
    ASSERT(obj);

    return obj->rootRetainCount();
}
👇
inline uintptr_t 
objc_object::rootRetainCount()
{
    if (isTaggedPointer()) return (uintptr_t)this;

    sidetable_lock();
    isa_t bits = LoadExclusive(&isa.bits);
    ClearExclusive(&isa.bits);
    //如果是nonpointer isa,才有引用计数的下层处理
    if (bits.nonpointer) {
        //alloc创建的对象引用计数为0,包括sideTable,所以对于alloc来说,是 0+1=1,这也是为什么通过retaincount获取的引用计数为1的原因
        uintptr_t rc = 1 + bits.extra_rc;
        if (bits.has_sidetable_rc) {
            rc += sidetable_getExtraRC_nolock();
        }
        sidetable_unlock();
        return rc;
    }
    //如果不是,则正常返回
    sidetable_unlock();
    return sidetable_retainCount();
}

在这里我们可以通过源码断点调试,来查看此时的extra_rc的值,结果如下

image.png

答案:综上所述,alloc创建的对象实际的引用计数为0,其引用计数打印结果为1,是因为在底层rootRetainCount方法中,引用计数默认+1了,但是这里只有对引用计数的读取操作,是没有写入操作的,简单来说就是:为了防止alloc创建的对象被释放(引用计数为0会被释放),所以在编译阶段,程序底层默认进行了+1操作。实际上在extra_rc中的引用计数仍然为0

总结

  • alloc创建的对象没有retain和release
  • alloc创建对象的引用计数为0,会在编译时期,程序默认加1,所以读取引用计数时为1(发现新版的源码,inline uintptr_t objc_object::rootRetainCount()方法的实现已经不是extra_rc加一,在initIsa的时候给extra_rc赋值为1)