多图详解万星 Restful 框架原理与实现

1,996 阅读4分钟

rest框架概览

我们先通过 go-zero 自带的命令行工具 goctl 来生成一个 api service,其 main 函数如下:

func main() {
	flag.Parse()

	var c config.Config
	conf.MustLoad(*configFile, &c)

	ctx := svc.NewServiceContext(c)
	server := rest.MustNewServer(c.RestConf)
	defer server.Stop()

	handler.RegisterHandlers(server, ctx)

	fmt.Printf("Starting server at %s:%d...\n", c.Host, c.Port)
	server.Start()
}
  1. 解析配置文件
  2. 将配置文件传入,初始化 serviceContext
  3. 初始化 rest server
  4. context 注入 server 中:
    1. 注册路由
    2. context 中的启动的 endpoint 同时注入到 router 当中
  5. 启动 server

接下来我们来一步步讲解其设计原理!Let's Go!

web框架

从日常开发经验来说,一个好的 web 框架大致需要满足以下特性:

  1. 路由匹配/多路由支持
  2. 支持自定义中间件
  3. 框架和业务开发完全解耦,方便开发者快速开发
  4. 参数校验/匹配
  5. 监控/日志/指标等服务自查功能
  6. 服务自保护(熔断/限流)

go-zero rest设计

github.com/zeromicro/g…

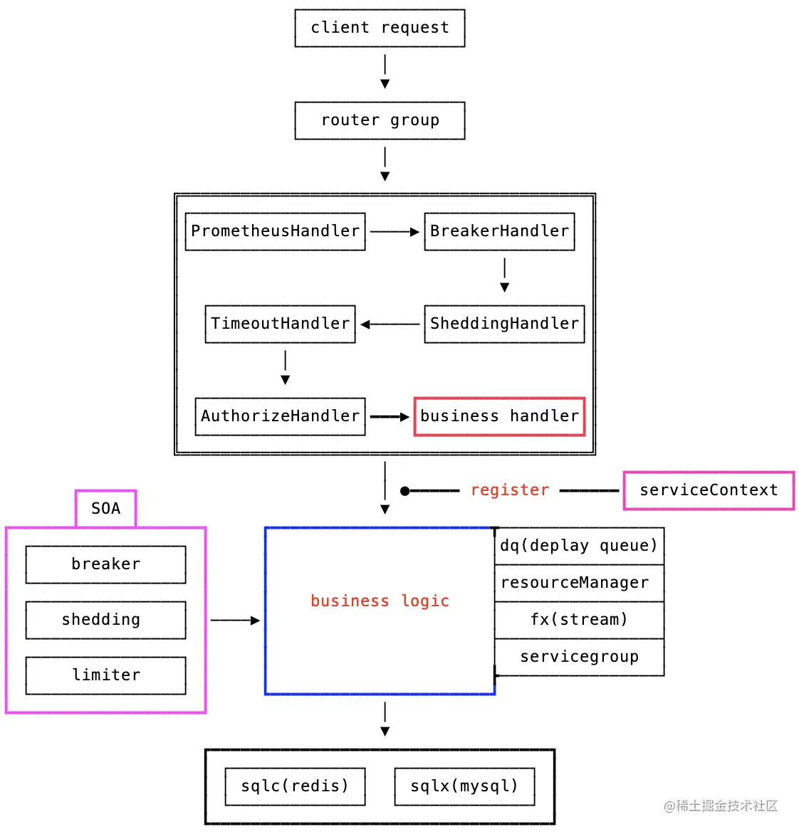
概览

  1. 借助 context (不同于 gin 的 context),将资源初始化好 → 保存在 serviveCtx 中,在 handler 中共享(至于资源池化,交给资源自己处理,serviveCtx 只是入口和共享点)
  2. 独立 router 声明文件,同时加入 router group 的概念,方便开发者整理代码结构
  3. 内置若干中间件:监控/熔断/鉴权等
  4. 利用 goctl codegen + option 设计模式,方便开发者自己控制部分中间件的接入

上图描述了 rest 处理请求的模式和大部分处理路径。

  1. 框架内置的中间件已经帮开发者解决了大部分服务自处理的逻辑
  2. 同时 go-zero 在 business logic 处也给予开发者开箱即用的组件(dq、fx 等)
  3. 从开发模式上帮助开发者只需要关注自己的 business logic 以及所需资源准备

下面我们来细说一下整个 rest 是如何启动的?

启动流程

上图描述了整体 server 启动经过的模块和大致流程。准备按照如下流程分析 rest 实现:

  1. 基于 http.server 封装以及改造:把 engine(web框架核心) 和 option 隔离开
  2. 多路由匹配采取 radix-tree 构造
  3. 中间件采用洋葱模型 → []Middleware
  4. http parse 解析以及匹配校验 → httpx.Parse()
  5. 在请求过程会收集指标 (createMetrics()) 以及监控埋点 (prometheus)

server engine封装

点开大图观看

engine 贯穿整个 server 生命周期中:

  1. router 会携带开发者定义的 path/handler,会在最后的 router.handle() 执行
  2. 注册的自定义中间件 + 框架中间件,在 router handler logic 前执行

在这里:go-zero 处理的粒度在 route 上,封装和处理都在 route 一层层执行

路由匹配

那么当 request 到来,首先是如何到路由这一层的?

首先在开发最原始的 http server ,都有这么一段代码:

type helloHandler struct{}

func (h *helloHandler) ServeHTTP(w http.ResponseWriter, r *http.Request) {
    w.Write([]byte("Hello, world!"))
}

func main() {
    http.Handle("/", &helloHandler{})
    http.ListenAndServe(":12345", nil)
}

http.ListenAndServe() 内部会执行到:server.ListenAndServe()

我们看看在 rest 里面是怎么运用的:

而传入的 handler 其实就是:router.NewRouter() 生成的 router。这个 router 承载了整个 server 的处理函数集合。

同时 http.Server 结构在初始化时,是把 handler 注入到里面的:

type Server struct {
	...
	Handler Handler
}

func start(..., handler http.Handler, run func(srv *http.Server) error) (err error) {
	server := &http.Server{
		Addr:    fmt.Sprintf("%s:%d", host, port),
		Handler: handler,
	}
	...
	return run(server)
}

在 http.Server 接收 req 后,最终执行的也是:handler.ServeHTTP(rw, req)

所以内置的 router 也需要实现 ServeHTTP 。至于 router 自己是怎么实现 ServeHTTP :无外乎就是寻找匹配路由,然后执行路由对应的 handle logic。

解析参数

解析参数是 http 框架需要提供的基本能力。在 goctl code gen 生成的代码中,handler 层已经集成了 req argument parse 函数:

// generate by goctl
func QueryAllTaskHandler(ctx *svc.ServiceContext) http.HandlerFunc {
	return func(w http.ResponseWriter, r *http.Request) {
		// custom request in .api file
		var req types.QueryAllTaskRequest
		// parse http request
		if err := httpx.Parse(r, &req); err != nil {
			httpx.Error(w, err)
			return
		}

		l := logic.NewEventLogic(r.Context(), ctx)
		resp, err := l.QueryAllTask(req)
		baseresponse.FormatResponseWithRequest(resp, err, w, r)
	}
}

进入到 httpx.Parse() ,主要解析以下几块:

github.com/zeromicro/g…

  1. 解析path
  2. 解析form表单
  3. 解析http header
  4. 解析json

Parse() 中的 参数校验 的功能见:

go-zero.dev/cn/api-gram… 中的 tag修饰符

Tips

学习源码推荐 fork 出来边看边写注释和心得,可以加深理解,以后用到这块功能的时候也可以回头翻阅。

项目地址

github.com/zeromicro/g…

欢迎使用 go-zerostar 支持我们!

微信交流群

关注『微服务实践』公众号并点击 交流群 获取社区群二维码。