💖对Nginx的企业级理解,附阿里云实战 | 掘金官方周边免费抽(概率很大,你评一下)💖

520 阅读3分钟

本文已参与「掘力星计划」,赢取创作大礼包,挑战创作激励金。

三、Nginx 常用的命令和配置文件

3.1、Nginx常用命令

3.1.1、启动命令

# 在Nginx的sbin目录下执行
./nginx

3.1.2、关闭命令

# 在Nginx的sbin目录下执行
./nginx -s stop

3.1.3、重启Nginx

# 在Nginx的sbin目录下执行
/nginx -s reload

3.2、Nginx的配置文件

    Nginx 安装目录下,其默认的配置文件都放在这个目录的 conf 目录下,而主配置文件nginx.conf 也在其中,后续对 Nginx 的使用基本上都是对此配置文件进行相应的修改。

image-20210524185722951

   配置文件中有很多#, 开头的表示注释内容。


#user  nobody;

#开启进程数 <=CPU数 
worker_processes  1;

#错误日志保存位置
#error_log  logs/error.log;
#error_log  logs/error.log  notice;
#error_log  logs/error.log  info;

#进程号保存文件
#pid        logs/nginx.pid;

#每个进程最大连接数(最大连接=连接数x进程数)每个worker允许同时产生多少个链接,默认1024
events {
    worker_connections  1024;
}


http {
	#文件扩展名与文件类型映射表
    include       mime.types;
	#默认文件类型
    default_type  application/octet-stream;

	#日志文件输出格式 这个位置相于全局设置
    log_format  main  '$remote_addr - $remote_user [$time_local] "$request" '
                      '$status $body_bytes_sent "$http_referer" '
                      '"$http_user_agent" "$http_x_forwarded_for"';

	#请求日志保存位置
    #access_log  logs/access.log  main;
	
	#打开发送文件
    sendfile        on;
    #tcp_nopush     on;

    #keepalive_timeout  0;
	#连接超时时间
    keepalive_timeout  65;

	#打开gzip压缩
    #gzip  on;
	
	#设定请求缓冲
	#client_header_buffer_size 1k;
	#large_client_header_buffers 4 4k;
	
	#设定负载均衡的服务器列表
	#upstream myproject {
		#weigth参数表示权值,权值越高被分配到的几率越大
		#max_fails 当有#max_fails个请求失败,就表示后端的服务器不可用,默认为1,将其设置为0可以关闭检查
		#fail_timeout 在以后的#fail_timeout时间内nginx不会再把请求发往已检查出标记为不可用的服务器
	#}
	
    #webapp
    #upstream myapp {   
  	# server 192.168.122.133:8080 weight=1 max_fails=2 fail_timeout=30s;   
	# server 192.168.122.134:8080 weight=1 max_fails=2 fail_timeout=30s;   
    #} 

    #配置虚拟主机,基于域名、ip和端口
    server {
		#监听端口
        listen       80;
		#监听域名
        server_name  localhost;

        #charset koi8-r;
		
		#nginx访问日志放在logs/host.access.log下,并且使用main格式(还可以自定义格式)
        #access_log  logs/host.access.log  main;

		#返回的相应文件地址   
        location / {
            #设置客户端真实ip地址
            #proxy_set_header X-real-ip $remote_addr;		
			#负载均衡反向代理
			#proxy_pass http://myapp;
			
			#返回根路径地址(相对路径:相对于/usr/local/nginx/)
            root   html;
			#默认访问文件
            index  index.html index.htm;
        }

		#配置反向代理tomcat服务器:拦截.jsp结尾的请求转向到tomcat
        #location ~ \.jsp$ {
        #    proxy_pass http://192.168.122.133:8080;
        #}		
		
        #error_page  404              /404.html;
        # redirect server error pages to the static page /50x.html
        #
		
		#错误页面及其返回地址
        error_page   500 502 503 504  /50x.html;
        location = /50x.html {
            root   html;
        }

        # proxy the PHP scripts to Apache listening on 127.0.0.1:80
        #
        #location ~ \.php$ {
        #    proxy_pass   http://127.0.0.1;
        #}

        # pass the PHP scripts to FastCGI server listening on 127.0.0.1:9000
        #
        #location ~ \.php$ {
        #    root           html;
        #    fastcgi_pass   127.0.0.1:9000;
        #    fastcgi_index  index.php;
        #    fastcgi_param  SCRIPT_FILENAME  /scripts$fastcgi_script_name;
        #    include        fastcgi_params;
        #}

        # deny access to .htaccess files, if Apache's document root
        # concurs with nginx's one
        #
        #location ~ /\.ht {
        #    deny  all;
        #}
    }
	
	#虚拟主机配置:
	server {
		listen 1234;
		server_name wolfcode.cn;
		location / {
		#正则表达式匹配uri方式:在/usr/local/nginx/wolfcode.cn下 建立一个test123.html 然后使用正则匹配
		#location ~ test {
			## 重写语法:if return (条件 = ~ ~*)
			#if ($remote_addr = 192.168.122.1) {
			#       return 401;
			#}		
			
			#if ($http_user_agent ~* firefox) {
			#	   rewrite ^.*$ /firefox.html;
			#	   break;
			#}			
						
			root wolfcode.cn;
			index index.html;
		}
		
		#location /goods {
		#		rewrite "goods-(\d{1,5})\.html" /goods-ctrl.html;
		#		root wolfcode.cn;
		#		index index.html;
		#}
		
		#配置访问日志
		access_log logs/wolfcode.cn.access.log main;
	}
	


    # another virtual host using mix of IP-, name-, and port-based configuration
    #
    #server {
    #    listen       8000;
    #    listen       somename:8080;
    #    server_name  somename  alias  another.alias;

    #    location / {
    #        root   html;
    #        index  index.html index.htm;
    #    }
    #}


    # HTTPS server
    #
    #server {
    #    listen       443 ssl;
    #    server_name  localhost;

    #    ssl_certificate      cert.pem;
    #    ssl_certificate_key  cert.key;

    #    ssl_session_cache    shared:SSL:1m;
    #    ssl_session_timeout  5m;

    #    ssl_ciphers  HIGH:!aNULL:!MD5;
    #    ssl_prefer_server_ciphers  on;

    #    location / {
    #        root   html;
    #        index  index.html index.htm;
    #    }
    #}

}

    我们去掉所有以 # 开头的段落,精简之后的内容如下:

...              #全局块

events {         #events块
   ...
}

http      #http块
{
    ...   #http全局块
    server        #server块
    { 
        ...       #server全局块
        location [PATTERN]   #location块
        {
            ...
        }
        location [PATTERN] 
        {
            ...
        }
    }
    server
    {
      ...
    }
    ...     #http全局块
}

3.2.1、全局块

    从配置文件开始到 events 块之间的内容,主要会设置一些影响 nginx 服务器整体运行的配置指令,主要包括配置运行 Nginx 服务器的用户(组)、允许生成的 worker process 数,进程 PID 存放路径、日志存放路径和类型以及配置文件的引入等。

    比如第一行的worker_processes 1;,这是 Nginx 服务器并发处理服务的关键配置,worker_processes 值越大,可以支持的并发处理量也越多,但是会受到硬件、软件等设备的制约

3.2.2、events块

    events 块涉及的指令主要影响 Nginx 服务器与用户的网络连接,常用的设置包括是否开启对多 work process下的网络连接进行序列化,是否允许同时接收多个网络连接,选取哪种事件驱动模型来处理连接请求,每个 word process 可以同时支持的最大连接数等。

    比如下面这段配置,就表示每个 work process 支持的最大连接数为 1024,这部分的配置对 Nginx 的性能影响较大,在实际中应该灵活配置。

events {
    worker_connections  1024;
}

3.2.3、http块

    这算是 Nginx 服务器配置中最频繁的部分,代理、缓存和日志定义等绝大多数功能和第三方模块的配置都在这里。

    可以嵌套多个server,配置代理,缓存,日志定义等绝大多数功能和第三方模块的配置。如文件引入,mime-type定义,日志自定义,是否使用sendfile传输文件,连接超时时间,单连接请求数等。

    http 块也可以包括 http 全局块、server 块。

3.2.3.1、http全局块

    http 全局块配置的指令包括文件引入、MIME-TYPE 定义、日志自定义、连接超时时间、单链接请求数上限等。

3.2.3.2、server块

    这块和虚拟主机有密切关系,虚拟主机从用户角度看,和一台独立的硬件主机是完全一样的,该技术的产生是为了节省互联网服务器硬件成本。

    每个 http 块可以包括多个 server 块,而每个 server 块就相当于一个虚拟主机,而每个 server 块也分为全局 server 块,以及可以同时包含多个 locaton 块。

server {
        listen    80;
        server_name  localhost;
        location / {
            root   html;
            index  index.html index.htm;
        }
}
3.2.3.2.1、全局server块

    最常见的配置是本虚拟机主机的监听配置和本虚拟主机的名称或 IP 配置

3.2.3.2.2、location块

    一个 server 块可以配置多个 location 块。这块的主要作用是基于 Nginx 服务器接收到的请求字符串(例如 server_name/uri-string),对虚拟主机名称(也可以是 IP 别名)之外的字符串(例如 前面的 /uri-string)进行匹配,对特定的请求进行处理。地址定向、数据缓存和应答控制等功能,还有许多第三方模块的配置也在这里进行。

3.2.4、location配置

    location支持多种语法规则:

  1. = 开头表示精确匹配。
  2. ^~ 开头表示uri以某个常规字符串开头,理解为匹配 url路径即可。
  3. ~ 开头表示区分大小写的正则匹配。
  4. ~* 开头表示不区分大小写的正则匹配。
  5. !~!~*分别为区分大小写不匹配及不区分大小写不匹配 的正则。
  6. / 通用匹配,任何请求都会匹配到。

    既然有多种匹配规则,那么就肯定是有匹配的顺序:首先匹配 =,其次匹配^~, 其次是按文件中顺序的正则匹配,最后是交给 / 通用匹配。当有匹配成功时候,停止匹配,按当前匹配规则处理请求。

3.3、Nginx服务的信号控制

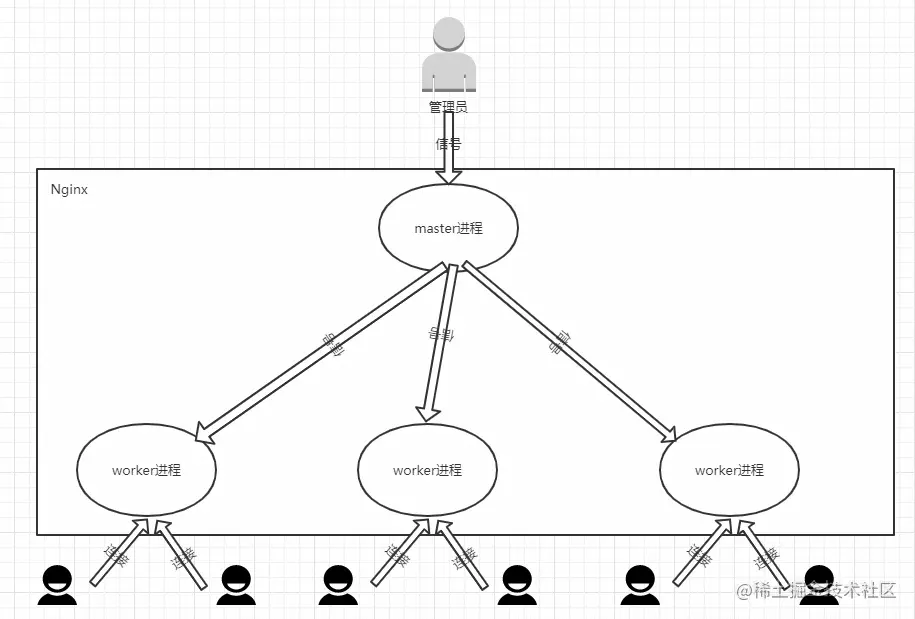
   Nginx之所以有高性能,其实也和它的架构模式有关。Nginx默认采用的是多进程的方式来工作的,当将Nginx启动后,我们通过 ps -ef | grep nginx命令可以查看。

image-20210613201340591

   Nginx后台进程中包含一个master进程和多个worker进程,master进程主要用来管理worker进程,包含接收外界的信息,并将接收到的信号发送给各个worker进程,监控worker进程的状态,当worker进程出现异常退出后,会自动重新启动新的worker进程。而worker进程则是专门用来处理用户请求的,各个worker进程之间是平等的并且相互独立,处理请求的机会也是一样的。

image-20210613201516890

四、Nginx实现反向代理

    使用 nginx 反向代理,根据访问的路径跳转到不同端口的服务中。nginx 监听端口为 9001,实现下面的效果:

  1. 访问 http://127.0.0.1:9001/edu/ 直接跳转到 127.0.0.1:8081
  2. 访问 http://127.0.0.1:9001/vod/ 直接跳转到 127.0.0.1:8082

准备两个 tomcat,一个 8001 端口,一个 8002 端口,并准备好测试的页面

修改 nginx 的配置文件,在 http 块中添加 server{}

server {
	listen 9001;
	server_name localhost;
	
	location ~ /edu/ {
		proxy_pass http://localhost:8001;
	}
	
	location ~ /vod/ {
		proxy_pass http://localhost:8002;
	}
}

五、Nginx实现负载均衡

5.1、负载均衡简介

    随着互联网信息的爆炸性增长,负载均衡(load balance)已经不再是一个很陌生的话题,顾名思义,负载均衡即是将负载分摊到不同的服务单元,既保证服务的可用性,又保证响应足够快,给用户很好的体验。

    快速增长的访问量和数据流量催生了各式各样的负载均衡产品,很多专业的负载均衡硬件提供了很好的功能,但却价格不菲,这使得负载均衡软件大受欢迎,nginx 就是其中的一个,在 linux 下有 Nginx、LVS、Haproxy 等等服务可以提供负载均衡服务

5.2、在nginx.conf进行配置

http{
	upstream myserver{
		ip_hash;
		server 192.168.10.1:80880 weight=1;
		server 192.168.10.2:80880 weight=1;
	}
	server{
		location /{
			# 这里http后面名字要和上面的upstream后面的一样
			proxy_pass http://myserver;
			proxy_connect<timeout 10;
		}
	}
}

5.3、负载均衡策略

    Nginx 提供了几种分配方式(策略):

  1. 轮询(默认):每个请求按时间顺序逐一分配到不同的后端服务器,如果后端服务器 down 掉,能自动剔除。
  2. weight:代表权重,权重默认为1,权重越高,被分配的客户端就越多。
  3. ip_hash:每个请求按访问 ip 的 hash 结果分配,这样每个访客固定访问一个后端服务器,可以解决 session 的问题。
  4. 随机

六、Nginx实现动静分离

6.1、概述

    Nginx 动静分离简单来说就是把动态跟静态请求分开,不能理解成只是单纯的把动态页面和静态页面物理分离。严格意义上说应该是动态请求跟静态请求分开,可以理解成使用 Nginx处理静态页面,Tomcat 处理动态页面。动静分离从目前实现角度来讲大致分为两种:

  1. 纯粹把静态文件独立成单独的域名,放在独立的服务器上,也是目前主流推崇的方案。
  2. 动态跟静态文件混合在一起发布,通过 nginx 来分开。

6.2、配置文件配置

在配置文件方面,重点是配置location。

	location /www/ {
		root /data/;
		index index.html index.html;
	}
	location /image/ {
		root /data/;
		autoindex on;
	}

   最后检查 Nginx 配置是否正确即可,然后测试动静分离是否成功,之需要删除后端tomcat服务器上的某个静态文件,查看是否能访问,如果可以访问说明静态资源 nginx 直接返回了,不走后端 tomcat 服务器。