STM32F407入门开发: 基本定时器使用

463 阅读1分钟

小知识,大挑战!本文正在参与“程序员必备小知识”创作活动。

第一章 定时器介绍

定时器是单片机开发必备是外设功能,很多事件都需要使用到定时器;

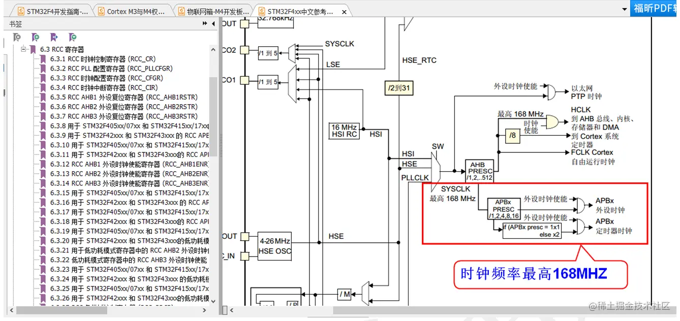
定时器相关的章节在STM32F4xx参考手册第14、15、16、17章节。

image.png

image.png

image.png

image.png

image.png

image.png

第二章   基本定时器配置示例

2.1 增加一个Timer.c文件,代码如下

/*
函数功能:基本定时器7初始化配置
函数形参:
		psc  :预分频系数
		arr  :重载值
说明:定时器的视频频率为84MHZ ,是APB1时钟频率的2倍
*/
void Time7_InitConfig(u16 psc,u16 arr)
{
  /*1. 开时钟*/
  RCC->APB1ENR|=1<<5;    //开启定时器7的时钟
  RCC->APB1RSTR|=1<<5;   //开启复位时钟  
  RCC->APB1RSTR&=~(1<<5);//关闭  

  /*2. 配置定时器的核心寄存器*/
  TIM7->PSC=psc-1;     //预分频
  /*计数器的时钟频率CK_CNT等于fCK_PSC/(PSC[15:0]+1)*/
  TIM7->ARR=arr;       //重装载寄存器
  TIM7->CR1|=1<<0;     //使能计数器
}

2.2 Main.c文件中代码如下

int main(void)
{
	LED_Init();
	KEY_Init();
	USART1_Init(84,115200);
	KEY_EXTI_Init();
	/*
	1/84000000得到定时器加的1的时间单位us
	1/84000得到定时器加的1的时间单位ms
	1/84得到定时器加的1的时间单位s   =0.0119047619047619
	*/	
	Time7_InitConfig(84,1000); //定时器7初始化
	/*
	分频84,最终频率1HMZ  计数器CNT+1的时间是1us
	*/
    while(1)
	{
		if(TIM7->SR&1<<0)       //判断时间是否到达
		{
			TIM7->SR&=~(1<<0);  //清除标志位
			LED0=!LED0;
			LED1=!LED1;
		}
	}
}

第三章 基本定时器中断配置示例

3.1 在timer.c文件增加以下代码

#include "timer.h"
/*
函数功能:基本定时器7初始化配置
函数形参:
	psc  :预分频系数
	arr  :重载值
说明:定时器的视频频率为84MHZ ,是APB1时钟频率的2倍
*/
void Time7_InitConfig(u16 psc,u16 arr)
{
	/*1. 开时钟*/
	RCC->APB1ENR|=1<<5;    //开启定时器7的时钟
	RCC->APB1RSTR|=1<<5;   //开启复位时钟  
	RCC->APB1RSTR&=~(1<<5);//关闭  

	/*2. 配置定时器的核心寄存器*/
	TIM7->DIER|=1<<0; //开启中断
	SetNVICPriorityGrouping(TIM7_IRQn,1,1);  //设置中断优先级
	TIM7->PSC=psc-1;     //预分频
	/*计数器的时钟频率CK_CNT等于fCK_PSC/(PSC[15:0]+1)*/
	TIM7->ARR=arr;       //重装载寄存器
	TIM7->CR1|=1<<0;     //使能计数器
}

/*
函数功能:定时器中断服务函数
*/
void TIM7_IRQHandler(void)
{
	TIM7->SR=0x0;
	LED0=!LED0;
	LED1=!LED1;
}

3.2 Main.c文件代码如下

int main(void)
{
	LED_Init();
	KEY_Init();
	USART1_Init(84,115200);
	KEY_EXTI_Init();
	/*
		1/84000000得到定时器加的1的时间单位us
		1/84000得到定时器加的1的时间单位ms
		1/84得到定时器加的1的时间单位s   =0.0119047619047619
	*/	
	Time7_InitConfig(84,65000); //定时器7初始化

	/*
	分频84,最终频率1HMZ  计数器CNT+1的时间是1us
	*/
	while(1)
	{
		  
	}
}