【优化求解】基于matlab遗传算法求解列车交路方案优化问题【含Matlab源码 1361期】

1,043 阅读2分钟

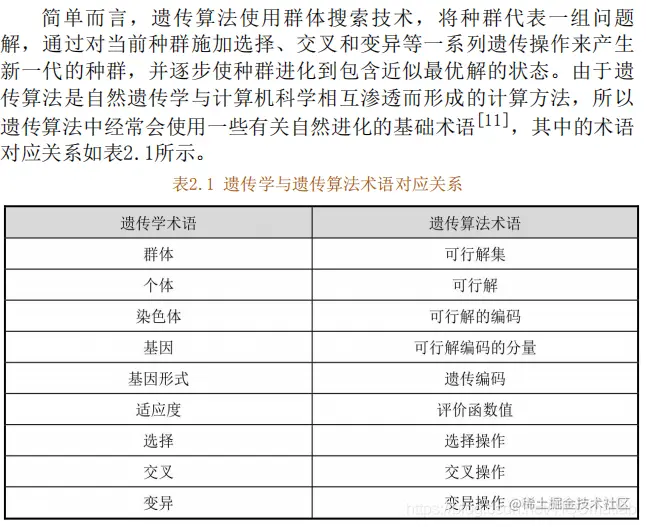
一、遗传算法简介

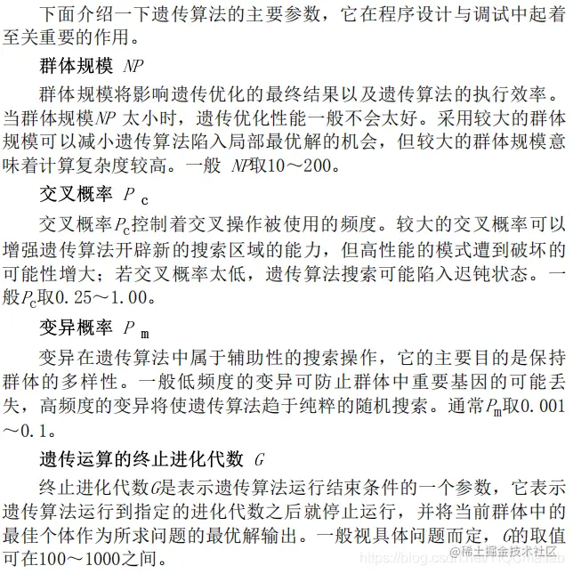
1 引言 在这里插入图片描述 在这里插入图片描述 2 遗传算法理论 2.1 遗传算法的生物学基础 在这里插入图片描述 在这里插入图片描述 2.2 遗传算法的理论基础 在这里插入图片描述 在这里插入图片描述 在这里插入图片描述 在这里插入图片描述 2.3 遗传算法的基本概念 在这里插入图片描述 在这里插入图片描述 在这里插入图片描述 在这里插入图片描述 在这里插入图片描述 在这里插入图片描述 2.4 标准的遗传算法 在这里插入图片描述 在这里插入图片描述 2.5 遗传算法的特点 在这里插入图片描述 在这里插入图片描述 2.6 遗传算法的改进方向 在这里插入图片描述 3 遗传算法流程 在这里插入图片描述 在这里插入图片描述 在这里插入图片描述 4 关键参数说明 在这里插入图片描述

二、部分源代码

clear;clc;close all;

%% 生成随机OD矩阵
%od()

%%遗传参数设置
NUMPOP=200;%初始种群大小
irange_l=1; %问题解区间
irange_r=35; 
LENGTH=24; %二进制编码长度
ITERATION = 10000;%迭代次数
CROSSOVERRATE = 0.8;%杂交率
SELECTRATE = 0.4;%选择率
VARIATIONRATE = 0.2;%变异率
OD = xlsread('OD.xlsx');% 苏州地铁2号线调查问卷OD出行矩阵
h = xlsread('区间运行时间.xlsx'); % 苏州地铁2号线区间长度及运行时分

%初始化种群
pop=m_InitPop(NUMPOP,irange_l,irange_r);
pop_save=pop;
fitness_concat = [];
best_solution = [];
%开始迭代
for time=1:ITERATION
    %计算初始种群的适应度
    fitness=m_Fitness(pop, OD, h);
    fitness_concat = [fitness_concat;max(fitness)];
    pop_T = pop';
    [m,index] = max(m_Fitness(pop, OD, h));
   best_solution = [best_solution;pop(:,index)'];
    %选择
    pop=m_Select(fitness,pop,SELECTRATE);
    %编码
    binpop=m_Coding(pop,LENGTH,irange_l);
    %交叉
    kidsPop = crossover(binpop,NUMPOP,CROSSOVERRATE);
    %变异
    kidsPop = Variation(kidsPop,VARIATIONRATE);
    %解码
    kidsPop=m_Incoding(kidsPop,irange_l);
    %更新种群
    pop=[pop kidsPop];
end
Mu = 26;
sigma = 10;
N = round(normrnd(Mu, sigma, [35 35]));
N = N + abs(min(N));
sum(sum(N))
if sum(sum(N)) > 35000 ;
    if sum(sum(N)) < 40000;
        xlswrite('test.xlsx',N,'Sheet1')
    end
end
function fitness=m_Fitness(pop, OD, h)
%% Fitness Function
for n=1:size(pop,2)
    a = pop(1,n);
    b = pop(2,n);
    f1 = pop(3,n);
    f2 = pop(4,n);
%% 约束条件,不满足约束则适应度值无穷小    
 %% 1) a,b,f1,f2 不能为0
    if a == 0 || b == 0 || f1 == 0 || f2 == 0
        fitness(n) = 1/1000000000;
        continue;
    end
 %% 2) a,b,f1,f2 不能超过35
    if a > 35 || b > 35 || f1 >35 || f2 >35 
         fitness(n) = 1/1000000000;
        continue;
    end
%% 3) 列车数量约束
     if (sum(h) * 120 + 1170) *( f1 - 16) + (sum(h(a: b-1)) + (b - a + 1) * 30 + 120) * f2 > 0
        fitness(n) = 1/1000000000;
        continue;
     end
%% 4) 满载率约束   
%     constraint2 = [];
%     for j = 2:33
%         constraint2(j) = (sum(sum(OD(1:j, j+1:35)))/(f1+f2)) * (sum(sum(OD(j+1:35,1:j)))/(f1+f2));
%     end
%     if max(constraint2) > 1 * 1460
%         fitness(n) = 1/1000000000;
%         continue;
%     end
%% 5) 最小追踪间隔     
    if f1 + f2 > 30
        fitness(n) = 1/1000000000;
        continue;
    end 
%% 5) 最小发车间隔   
    if f1 < 12
          fitness(n) = 1/1000000000;
           continue;
    end
%% 主要适应度函数,设置为目标函数的倒数,即目标函数要求最小,那么越小,适应度就越大    
    fitness(n)= 1/m_Fx(pop(:,n), OD);
end
function y=m_Fx(x, OD)
%% 要求解的函数
%% Z = Q1 * t1d + Q2 * t2d
    y = (sum(sum(OD)) - sum(sum(OD(x(1):x(2),x(1):x(2))))) * (30/x(3)) + sum(sum(OD(x(1):x(2),x(1):x(2)))) * (30/(x(3)+x(4)));
end

三、运行结果

在这里插入图片描述 在这里插入图片描述

四、matlab版本及参考文献

1 matlab版本 2014a

2 参考文献 《智能优化算法及其MATLAB实例(第2版)》包子阳 余继周 杨杉著 电子工业出版社