【Flutter小技巧04】--- Flutter架构设计

2,738 阅读3分钟

小知识,大挑战!本文正在参与“程序员必备小知识”创作活动。

本文已参与「掘力星计划」,赢取创作大礼包,挑战创作激励金。

| Flutter小技巧目录 | | | --- --- | |【Flutter小技巧01】--- TextField文本垂直居中 | |【Flutter小技巧02】Flutter环境变量配置 | |【Flutter小技巧03】-- 常见报错记录 |

前言:开发中,架构设计的好坏和后续开发和迭代有很大的关系,好的架构可以万变应不变,不好的架构往往会寸步难行,下面是我自己的架构设计和看法,如有不对,请指教。

一、开发模式

目前Flutter开发模式一般是两种:

1、统一管理模式:适用于创建Flutter工程来管理多端(ios、android、web、desktop,等)

2、三端分离模式:适用于在原来的项目中引用flutter模块,让flutter模块编译后产物集成在原生(ios、android、web、desktop等)项目中。

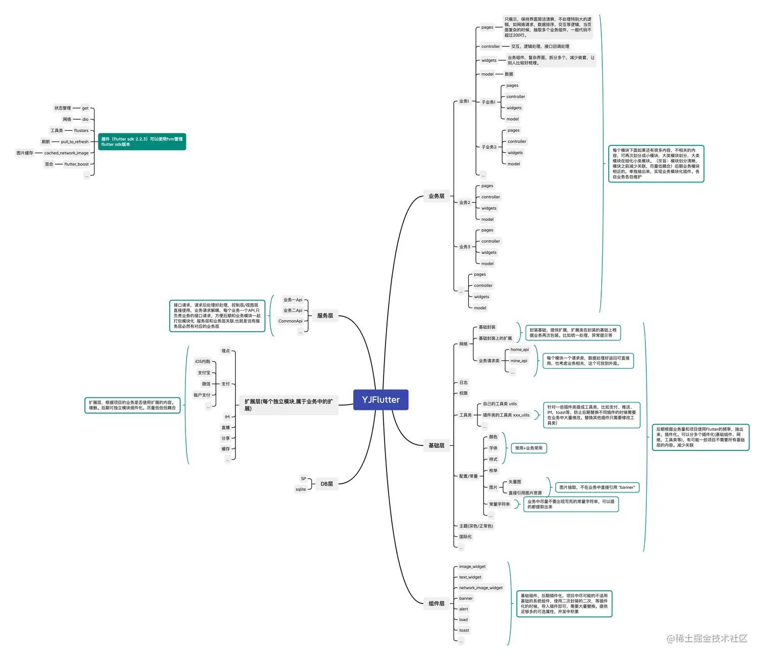
二、架构总览

主要有:业务层、基础层、Service层、DB层、组件层、扩展层

业务层:每个模块下面如果还有很多内容,不相关的内容,可再次划分成小模块,大类模块划分,大类模块在细化小类模块。(宗旨:模块划分清晰,模块之前减少关联,尽量低耦合)后期业务模块相近的,单独抽出来,实现业务模块化插件。各自业务各自维护。

基础层:后期根据业务量和项目使用Flutter的频率,抽出来,插件化。可以分多个插件化(基础组件,网络,工具类等),有可能一些项目不需要所有基础层的内容。减少关联(网络、日志、权限、工具类、配置/常量、主题、国际化...)

Service层:接口请求,请求后处理好处理,控制层/视图层直接使用,业务请求解耦,每个业务一个API,只负责业务的接口请求,方便后期和业务模块一起打包模块化. 服务层和业务层关联,也就是说有服务层必然有对应的业务层

DB层:sp、sqlite 数据缓存等

组件层:基础组件,后期插件化,项目中尽可能的不适用基础的系统组件,使用二次封装的二次,等插件化的时候,导入插件即可,需要大量替换。提供足够多的可选属性,开发中积累

扩展层:扩展层,根据项目的业务是否使用扩展的内容。增删。后期可独立模块插件化。尽量低低低耦合。 注:扩展层(每个独立模块,属于业务中的扩展)

三、架构详细说明图:

YJFlutter.png

最后:往往选择合适的、符合业务长期扩展迭代的即可。架构就是为了方便业务、可扩展、灵活性高等。不一定是按部就班的。

记录自己的小技巧,下次好改进。