首页
沸点
课程
数据标注
HOT
AI Coding
更多
直播
活动
APP
插件
直播
活动
APP
插件
搜索历史
清空
创作者中心
写文章
发沸点
写笔记
写代码
草稿箱
创作灵感
查看更多
登录
注册
Vue教程7--Vue的生命周期
waws520
2021-09-30
55
阅读1分钟
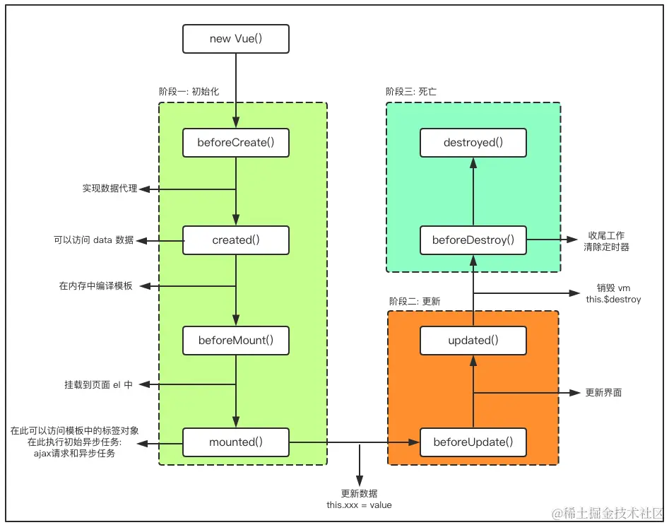
Vue的生命周期
生命周期
:事务从诞生到消亡的整个过程
vue的生命周期
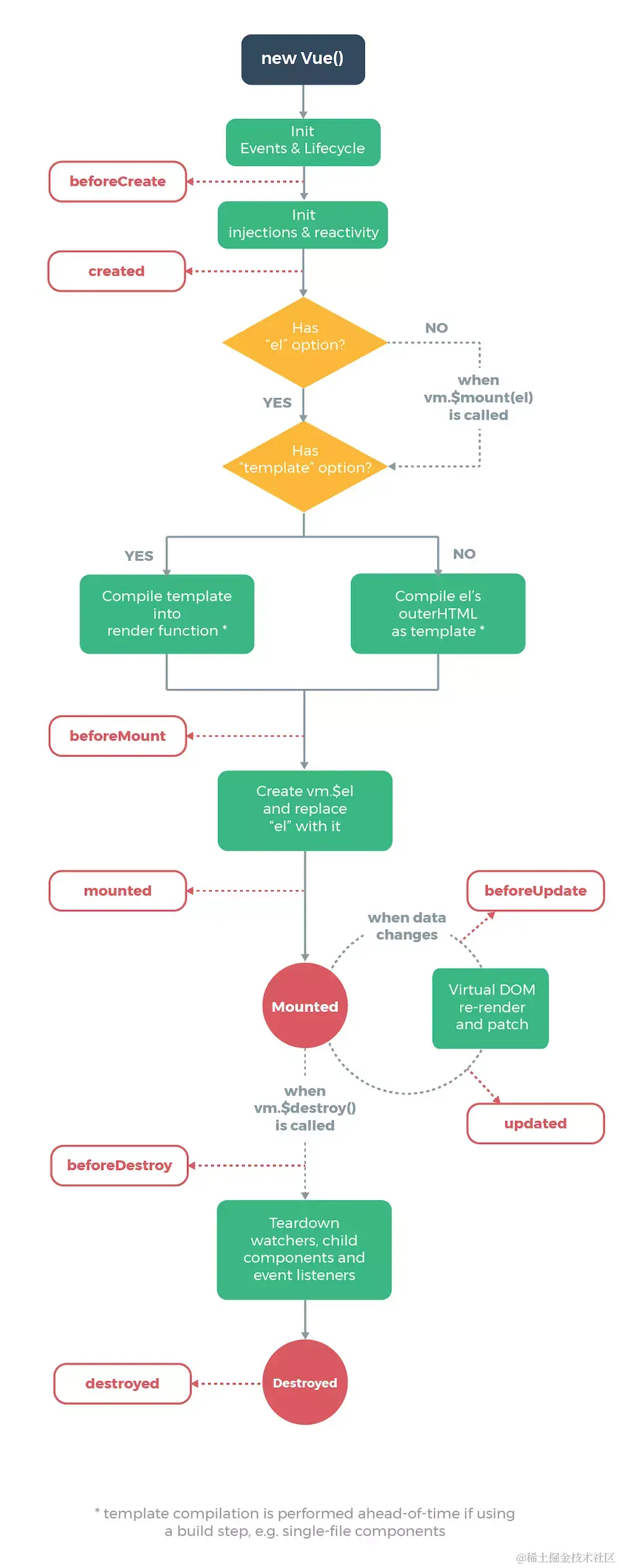
官网原图:
汉化改进版
简化版本
waws520
掏大粪 @大粪有限公司
1.5k
文章
887k
阅读
182
粉丝
目录
收起
Vue的生命周期
官网原图:
汉化改进版
简化版本