Vue3核心概念、新特性及与Vue2的区别

1,182 阅读11分钟

大家好,我是前端岚枫,一枚二线城市的程序媛,上篇主要跟分享了《VUE系列-Vue中组件的应用(三)》,今天主要跟大家分享我整理的vue3的相关核心概念及其新特性,与Vue3的区别,主要包括Vue3性能提升、新的特性、生命周期、如何创建项目等等。

1.Vue3简介

  • 2020年9月18日,Vue.js发布3.0版本
  • 耗时2年多、2600+次提交、30+个RFC、600+次PR、99位贡献者
  • github上的tags地址:github.com/vuejs/vue-n…

2.Vue3带来了什么

1.性能的提升

  • 打包大小减少41%
  • 初次渲染快55%, 更新渲染快133%
  • 内存减少54%

2.源码的升级

  • 使用Proxy代替defineProperty实现响应式
  • 重写虚拟DOM的实现和Tree-Shaking

3.拥抱TypeScript

  • Vue3可以更好的支持TypeScript

4.新的特性

  1. Composition API(组合API)
  • setup配置
  • ref与reactive
  • watch与watchEffect
  • provide与inject
  • ......
  1. 新的内置组件
  • Fragment
  • Teleport
  • Suspense
  1. 其他改变
  • 新的生命周期钩子
  • data 选项应始终被声明为一个函数
  • 移除keyCode支持作为 v-on 的修饰符
  • ......

一、创建Vue3.0工程

1.使用 vue-cli 创建

官方文档:cli.vuejs.org/zh/guide/cr…

## 查看@vue/cli版本,确保@vue/cli版本在4.5.0以上
vue --version
## 安装或者升级你的@vue/cli
npm install -g @vue/cli
## 创建
vue create vue_test
## 启动
cd vue_test
npm run serve

2.使用 vite 创建

官方文档:v3.cn.vuejs.org/guide/insta…

vite官网:vitejs.cn

  • 什么是vite?—— 新一代前端构建工具。
  • 优势如下:
    • 开发环境中,无需打包操作,可快速的冷启动。
    • 轻量快速的热重载(HMR)。
    • 真正的按需编译,不再等待整个应用编译完成。
  • 传统构建 与 vite构建对比图

## 创建工程
npm init vite-app <project-name>
## 进入工程目录
cd <project-name>
## 安装依赖
npm install
## 运行
npm run dev

二、常用 Composition API

官方文档: v3.cn.vuejs.org/guide/compo…

1.拉开序幕的setup

  1. 理解:Vue3.0中一个新的配置项,值为一个函数。
  2. setup是所有Composition API(组合API)“ 表演的舞台 ”。
  3. 组件中所用到的:数据、方法等等,均要配置在setup中。
  4. setup函数的两种返回值:
    1. 若返回一个对象,则对象中的属性、方法, 在模板中均可以直接使用。(重点关注!)
    2. 若返回一个渲染函数:则可以自定义渲染内容。(了解)
  5. 注意点:
    1. 尽量不要与Vue2.x配置混用
      • Vue2.x配置(data、methos、computed...)中可以访问到setup中的属性、方法。
      • 但在setup中不能访问到Vue2.x配置(data、methos、computed...)。
      • 如果有重名, setup优先。
    2. setup不能是一个async函数,因为返回值不再是return的对象, 而是promise, 模板看不到return对象中的属性。(后期也可以返回一个Promise实例,但需要Suspense和异步组件的配合)

2.ref函数

  • 作用: 定义一个响应式的数据
  • 语法: const xxx = ref(initValue)
    • 创建一个包含响应式数据的引用对象(reference对象,简称ref对象)
    • JS中操作数据: xxx.value
    • 模板中读取数据: 不需要.value,直接:<div>{{xxx}}</div>
  • 备注:
    • 接收的数据可以是:基本类型、也可以是对象类型。
    • 基本类型的数据:响应式依然是靠Object.defineProperty()getset完成的。
    • 对象类型的数据:内部 “ 求助 ” 了Vue3.0中的一个新函数—— reactive函数。

3.reactive函数

  • 作用: 定义一个对象类型的响应式数据(基本类型不要用它,要用ref函数)
  • 语法:const 代理对象= reactive(源对象)接收一个对象(或数组),返回一个代理对象(Proxy的实例对象,简称proxy对象)
  • reactive定义的响应式数据是“深层次的”。
  • 内部基于 ES6 的 Proxy 实现,通过代理对象操作源对象内部数据进行操作。

4.Vue3.0中的响应式原理

vue2.x的响应式

  • 实现原理:
    • 对象类型:通过Object.defineProperty()对属性的读取、修改进行拦截(数据劫持)。
    • 数组类型:通过重写更新数组的一系列方法来实现拦截。(对数组的变更方法进行了包裹)。
Object.defineProperty(data, 'count', {
    get () {}, 
    set () {}
})
  • 存在问题:
    • 新增属性、删除属性, 界面不会更新。
    • 直接通过下标修改数组, 界面不会自动更新。

Vue3.0的响应式

new Proxy(data, {
	// 拦截读取属性值
    get (target, prop) {
    	return Reflect.get(target, prop)
    },
    // 拦截设置属性值或添加新属性
    set (target, prop, value) {
    	return Reflect.set(target, prop, value)
    },
    // 拦截删除属性
    deleteProperty (target, prop) {
    	return Reflect.deleteProperty(target, prop)
    }
})

proxy.name = 'tom'

5.reactive对比ref

  • 从定义数据角度对比:
    • ref用来定义:基本类型数据
    • reactive用来定义:对象(或数组)类型数据
    • 备注:ref也可以用来定义对象(或数组)类型数据, 它内部会自动通过reactive转为代理对象
  • 从原理角度对比:
    • ref通过Object.defineProperty()getset来实现响应式(数据劫持)。
    • reactive通过使用Proxy来实现响应式(数据劫持), 并通过Reflect操作源对象内部的数据。
  • 从使用角度对比:
    • ref定义的数据:操作数据需要.value,读取数据时模板中直接读取不需要.value
    • reactive定义的数据:操作数据与读取数据:均不需要.value

6.setup的两个注意点

  • setup执行的时机
    • 在beforeCreate之前执行一次,this是undefined。
  • setup的参数
    • props:值为对象,包含:组件外部传递过来,且组件内部声明接收了的属性。
    • context:上下文对象
      • attrs: 值为对象,包含:组件外部传递过来,但没有在props配置中声明的属性, 相当于 this.$attrs
      • slots: 收到的插槽内容, 相当于 this.$slots
      • emit: 分发自定义事件的函数, 相当于 this.$emit

7.计算属性与监视

1.computed函数

  • 与Vue2.x中computed配置功能一致
  • 写法
import {computed} from 'vue'

setup(){
    ...
	//计算属性——简写
    let fullName = computed(()=>{
        return person.firstName + '-' + person.lastName
    })
    //计算属性——完整
    let fullName = computed({
        get(){
            return person.firstName + '-' + person.lastName
        },
        set(value){
            const nameArr = value.split('-')
            person.firstName = nameArr[0]
            person.lastName = nameArr[1]
        }
    })
}

2.watch函数

  • 与Vue2.x中watch配置功能一致
  • 两个小“坑”:
    • 监视reactive定义的响应式数据时:oldValue无法正确获取、强制开启了深度监视(deep配置失效)。
    • 监视reactive定义的响应式数据中某个属性时:deep配置有效。
//情况一:监视ref定义的响应式数据
watch(sum,(newValue,oldValue)=>{
	console.log('sum变化了',newValue,oldValue)
},{immediate:true})

//情况二:监视多个ref定义的响应式数据
watch([sum,msg],(newValue,oldValue)=>{
	console.log('sum或msg变化了',newValue,oldValue)
}) 

/* 情况三:监视reactive定义的响应式数据
			若watch监视的是reactive定义的响应式数据,则无法正确获得oldValue!!
			若watch监视的是reactive定义的响应式数据,则强制开启了深度监视 
*/
watch(person,(newValue,oldValue)=>{
	console.log('person变化了',newValue,oldValue)
},{immediate:true,deep:false}) //此处的deep配置不再奏效

//情况四:监视reactive定义的响应式数据中的某个属性
watch(()=>person.job,(newValue,oldValue)=>{
	console.log('person的job变化了',newValue,oldValue)
},{immediate:true,deep:true}) 

//情况五:监视reactive定义的响应式数据中的某些属性
watch([()=>person.job,()=>person.name],(newValue,oldValue)=>{
	console.log('person的job变化了',newValue,oldValue)
},{immediate:true,deep:true})

//特殊情况
watch(()=>person.job,(newValue,oldValue)=>{
    console.log('person的job变化了',newValue,oldValue)
},{deep:true}) //此处由于监视的是reactive素定义的对象中的某个属性,所以deep配置有效

3.watchEffect函数

  • watch的套路是:既要指明监视的属性,也要指明监视的回调。
  • watchEffect的套路是:不用指明监视哪个属性,监视的回调中用到哪个属性,那就监视哪个属性。
  • watchEffect有点像computed:
    • 但computed注重的计算出来的值(回调函数的返回值),所以必须要写返回值。
    • 而watchEffect更注重的是过程(回调函数的函数体),所以不用写返回值。
//watchEffect所指定的回调中用到的数据只要发生变化,则直接重新执行回调。
watchEffect(()=>{
    const x1 = sum.value
    const x2 = person.age
    console.log('watchEffect配置的回调执行了')
})

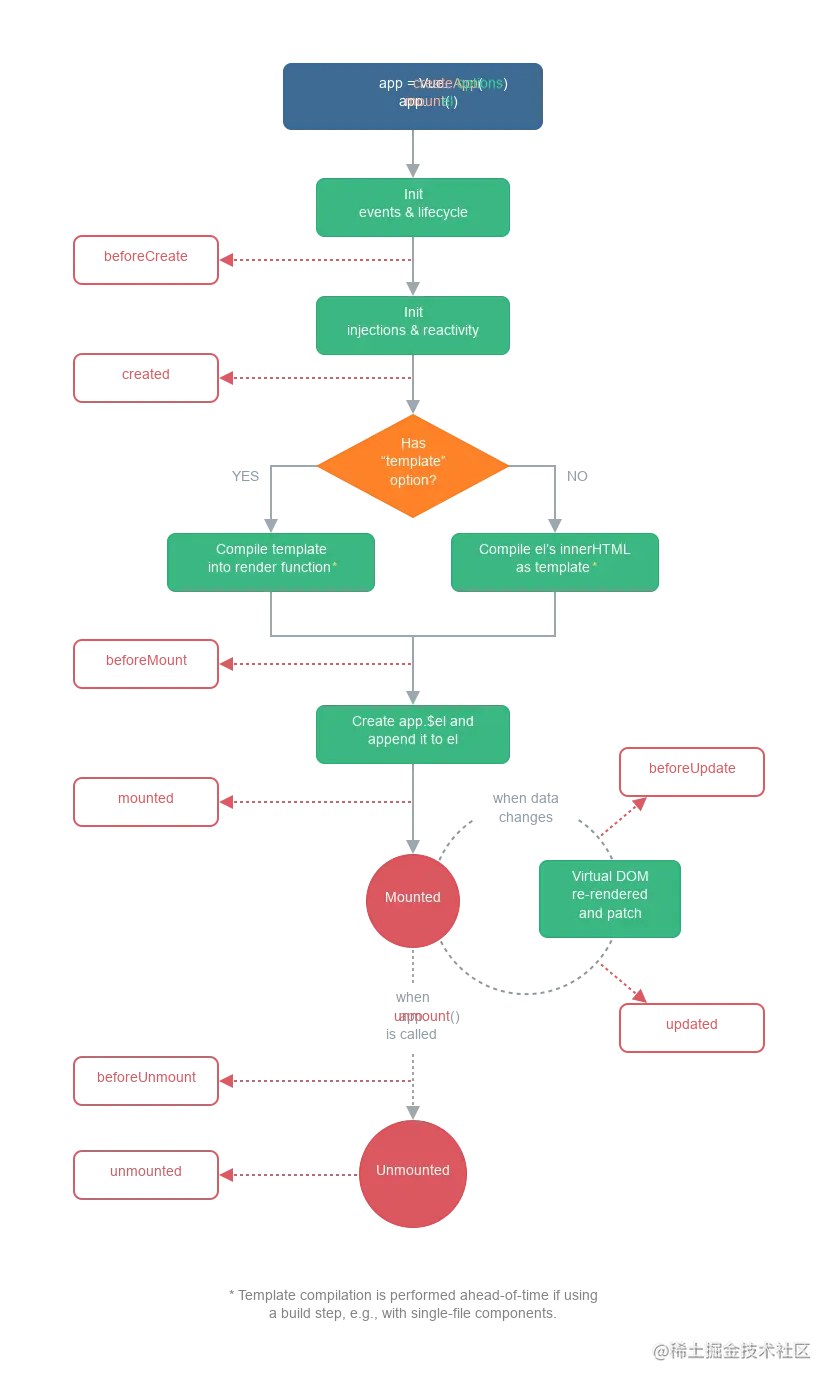
8.生命周期

vue2.x的生命周期vue3.0的生命周期

1

  • Vue3.0中可以继续使用Vue2.x中的生命周期钩子,但有有两个被更名:
    • beforeDestroy改名为 beforeUnmount
    • destroyed改名为 unmounted
  • Vue3.0也提供了 Composition API 形式的生命周期钩子,与Vue2.x中钩子对应关系如下:
    • beforeCreate===>setup()
    • created=======>setup()
    • beforeMount ===>onBeforeMount
    • mounted=======>onMounted
    • beforeUpdate===>onBeforeUpdate
    • updated =======>onUpdated
    • beforeUnmount ==>onBeforeUnmount
    • unmounted =====>onUnmounted

9.自定义hook函数

  • 什么是hook?—— 本质是一个函数,把setup函数中使用的Composition API进行了封装。
  • 类似于vue2.x中的mixin。
  • 自定义hook的优势: 复用代码, 让setup中的逻辑更清楚易懂。

10.toRef

  • 作用:创建一个 ref 对象,其value值指向另一个对象中的某个属性。
  • 语法:const name = toRef(person,'name')
  • 应用:   要将响应式对象中的某个属性单独提供给外部使用时。
  • 扩展:toRefstoRef功能一致,但可以批量创建多个 ref 对象,语法:toRefs(person)

三、其它 Composition API

1.shallowReactive 与 shallowRef

  • shallowReactive:只处理对象最外层属性的响应式(浅响应式)。
  • shallowRef:只处理基本数据类型的响应式, 不进行对象的响应式处理。
  • 什么时候使用?
    • 如果有一个对象数据,结构比较深, 但变化时只是外层属性变化 ===> shallowReactive。
    • 如果有一个对象数据,后续功能不会修改该对象中的属性,而是生新的对象来替换 ===> shallowRef。

2.readonly 与 shallowReadonly

  • readonly: 让一个响应式数据变为只读的(深只读)。
  • shallowReadonly:让一个响应式数据变为只读的(浅只读)。
  • 应用场景: 不希望数据被修改时。

3.toRaw 与 markRaw

  • toRaw:
    • 作用:将一个由reactive生成的响应式对象转为普通对象
    • 使用场景:用于读取响应式对象对应的普通对象,对这个普通对象的所有操作,不会引起页面更新。
  • markRaw:
    • 作用:标记一个对象,使其永远不会再成为响应式对象。
    • 应用场景:
      1. 有些值不应被设置为响应式的,例如复杂的第三方类库等。
      2. 当渲染具有不可变数据源的大列表时,跳过响应式转换可以提高性能。

4.customRef

  • 作用:创建一个自定义的 ref,并对其依赖项跟踪和更新触发进行显式控制。
  • 实现防抖效果:
<template>
	<input type="text" v-model="keyword">
	<h3>{{keyword}}</h3>
</template>

<script>
	import {ref,customRef} from 'vue'
	export default {
		name:'Demo',
		setup(){
			// let keyword = ref('hello') //使用Vue准备好的内置ref
			//自定义一个myRef
			function myRef(value,delay){
				let timer
				//通过customRef去实现自定义
				return customRef((track,trigger)=>{
					return{
						get(){
							track() //告诉Vue这个value值是需要被“追踪”的
							return value
						},
						set(newValue){
							clearTimeout(timer)
							timer = setTimeout(()=>{
								value = newValue
								trigger() //告诉Vue去更新界面
							},delay)
						}
					}
				})
			}
			let keyword = myRef('hello',500) //使用程序员自定义的ref
			return {
				keyword
			}
		}
	}
</script>

5.provide 与 inject

  • 作用:实现祖与后代组件间通信
  • 套路:父组件有一个 provide 选项来提供数据,后代组件有一个 inject 选项来开始使用这些数据
  • 具体写法:
    1. 祖组件中:
setup(){
	......
    let car = reactive({name:'奔驰',price:'40万'})
    provide('car',car)
    ......
}
  1. 后代组件中:
setup(props,context){
	......
    const car = inject('car')
    return {car}
	......
}

6.响应式数据的判断

  • isRef: 检查一个值是否为一个 ref 对象
  • isReactive: 检查一个对象是否是由 reactive 创建的响应式代理
  • isReadonly: 检查一个对象是否是由 readonly 创建的只读代理
  • isProxy: 检查一个对象是否是由 reactive 或者 readonly 方法创建的代理

四、Composition API 的优势

1.Options API 存在的问题

使用传统OptionsAPI中,新增或者修改一个需求,就需要分别在data,methods,computed里修改 。

image.png

2.Composition API 的优势

我们可以更加优雅的组织我们的代码,函数。让相关功能的代码更加有序的组织在一起。

五、新的组件

1.Fragment

  • 在Vue2中: 组件必须有一个根标签
  • 在Vue3中: 组件可以没有根标签, 内部会将多个标签包含在一个Fragment虚拟元素中
  • 好处: 减少标签层级, 减小内存占用

2.Teleport

  • 什么是Teleport?—— Teleport 是一种能够将我们的组件html结构移动到指定位置的技术。
<teleport to="移动位置">
	<div v-if="isShow" class="mask">
		<div class="dialog">
			<h3>我是一个弹窗</h3>
			<button @click="isShow = false">关闭弹窗</button>
		</div>
	</div>
</teleport>

3.Suspense

  • 等待异步组件时渲染一些额外内容,让应用有更好的用户体验
  • 使用步骤:
    • 异步引入组件
import {defineAsyncComponent} from 'vue'
const Child = defineAsyncComponent(()=>import('./components/Child.vue'))
  • 使用Suspense包裹组件,并配置好defaultfallback
<template>
	<div class="app">
		<h3>我是App组件</h3>
		<Suspense>
			<template v-slot:default>
				<Child/>
			</template>
			<template v-slot:fallback>
				<h3>加载中.....</h3>
			</template>
		</Suspense>
	</div>
</template>

六、其他

1.全局API的转移

  • Vue 2.x 有许多全局 API 和配置。
    • 例如:注册全局组件、注册全局指令等。
//注册全局组件
Vue.component('MyButton', {
  data: () => ({
    count: 0
  }),
  template: '<button @click="count++">Clicked {{ count }} times.</button>'
})

//注册全局指令
Vue.directive('focus', {
  inserted: el => el.focus()
}
  • Vue3.0中对这些API做出了调整:
    • 将全局的API,即:Vue.xxx调整到应用实例(app)上
      | 2.x 全局 API(Vue ) | 3.x 实例 API (app ) | | --- | --- | | Vue.config.xxxx | app.config.xxxx | | Vue.config.productionTip | 移除 | | Vue.component | app.component | | Vue.directive | app.directive | | Vue.mixin | app.mixin | | Vue.use | app.use | | Vue.prototype | app.config.globalProperties |

2.其他改变

  • data选项应始终被声明为一个函数。
  • 过度类名的更改:
    • Vue2.x写法
.v-enter,
.v-leave-to {
  opacity: 0;
}
.v-leave,
.v-enter-to {
  opacity: 1;
}
  • Vue3.x写法
.v-enter-from,
.v-leave-to {
  opacity: 0;
}

.v-leave-from,
.v-enter-to {
  opacity: 1;
}
  • 移除keyCode作为 v-on 的修饰符,同时也不再支持config.keyCodes
  • 移除v-on.native修饰符
    • 父组件中绑定事件
<my-component
  v-on:close="handleComponentEvent"
  v-on:click="handleNativeClickEvent"
/>
  • 子组件中声明自定义事件
<script>
  export default {
    emits: ['close']
  }
</script>
  • 移除过滤器(filter)

过滤器虽然这看起来很方便,但它需要一个自定义语法,打破大括号内表达式是 “只是 JavaScript” 的假设,这不仅有学习成本,而且有实现成本!建议用方法调用或计算属性去替换过滤器。

总结

Vue3不仅在性能上有了很大提升,在我们编程方面也方便了很多。小伙伴们可以在做新项目的时候尝试着用Vue3来替代Vue2,体验一下新的效果。