STM32F407入门开发: 外部中断配置

864 阅读2分钟

小知识,大挑战!本文正在参与“程序员必备小知识”创作活动。

第一章 外部中断相关知识介绍

嵌入式开发中,中断是非常重要的知识点,专门用来处理紧急事件。各种产品设备都有处理紧急事件的产生情况,有中断的支持这样才能保证程序的稳定执行;基本上所有单片机里的中断也分优先级的,可以根据自己的事态紧急性设置优先级。比如:串口中断、外部中断、定时器中断等等。

M4内核一共支持 256 个中断,其中包含了 16 个内核中断和 240 个外部中断,有256级中断支持可编程设置。STM32F4407没有全部使用 CM4 内核的东西,只是使用了它的一部分。

STM32F407总共有 92 个中断,在它的 92 个中断里面, 包括 10 个内核中断和 82 个可屏蔽中断,具有 16 级可编程的中断优先级, 平时编程常用的就是这 82 个可屏蔽中断。

** 接来下的详细编程步骤,需要查看参考手册,了解寄存器的各项功能:**

image.png

image.png

image.png

image.png

第二章 配置按键为外部中断示例

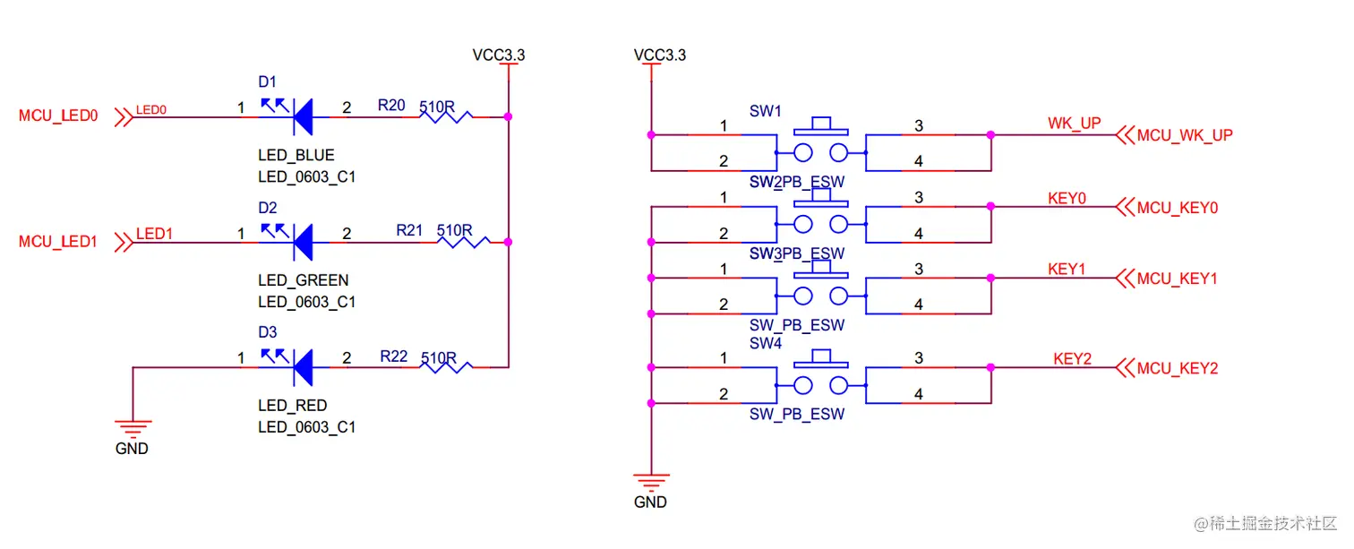
2.1 按键的原理图

image.png

image.png

2.2 外部中断配置流程

  1. 先初始化按键为输入模式
  2. 开启SYSCFG时钟
  3. 配置中断线
  4. 配置产生的边沿属性
  5. 设置中断优先级
  6. 编写中断服务函数

2.3 设置中断优先级

中断优先级设置,是直接调用官方提供的.c文件内部函数封装而成的。

/*中断控制器分组*/
#define NVIC_PriorityGroup_0         ((uint32_t)0x700) /*!< 0 bits for pre-emption priority
                                                            4 bits for subpriority */
#define NVIC_PriorityGroup_1         ((uint32_t)0x600) /*!< 1 bits for pre-emption priority
                                                            3 bits for subpriority */
#define NVIC_PriorityGroup_2         ((uint32_t)0x500) /*!< 2 bits for pre-emption priority
                                                            2 bits for subpriority */
#define NVIC_PriorityGroup_3         ((uint32_t)0x400) /*!< 3 bits for pre-emption priority
                                                            1 bits for subpriority */
#define NVIC_PriorityGroup_4         ((uint32_t)0x300) /*!< 4 bits for pre-emption priority
                                                            0 bits for subpriority */
                                                            
/*
函数功能:设置NVIC中断控制器优先级
函数形参:
IRQn_Type IRQn:中断线
uint32_t PreemptPriority:抢占优先级
uint32_t SubPriority:次优先级
*/
void SetNVICPriorityGrouping(IRQn_Type IRQn,uint32_t PreemptPriority, uint32_t SubPriority)
{
	uint32_t Priority;
	NVIC_SetPriorityGrouping(NVIC_PriorityGroup_2); //设置优先级分组,每个工程只能设置一次
	Priority=NVIC_EncodePriority(NVIC_PriorityGroup_2,PreemptPriority,SubPriority); //编码优先级
	NVIC_SetPriority(IRQn,Priority); //设置优先级
	NVIC_EnableIRQ(IRQn);
}

2.4 完整示例代码

#include "stm32f4xx.h" // Device header
#include "led.h"
#include "delay.h"
#include "key.h"
#include "usart.h"
#include "sys.h"
#include "exti.h"

//////////////////////////////////////////////////////////////////////////////////  
//本程序只供学习使用,未经作者许可,不得用于其它任何用途
//////////////////////////////////////////////////////////////////////////////////
int main(void)
{
	LED_Init();
	KEY_Init();
	USART1_Init(84,115200);
	KEY_EXTI_Init();
	while(1)
	{
			
	}
}

void KEY_Init(void)
{
	/*1. 开时钟*/
	RCC->AHB1ENR|=1<<0;//使能PORTA时钟
	RCC->AHB1ENR|=1<<4;//使能PORTE时钟

	/*2. 配置GPIO口模式*/
	GPIOE->MODER&=~(0x3<<2*2); //清除模式
	GPIOE->MODER|=0x0<<2*2;    //配置输入模式

	GPIOE->MODER&=~(0x3<<3*2); //清除模式
	GPIOE->MODER|=0x0<<3*2;    //配置输入模式

	GPIOE->MODER&=~(0x3<<4*2); //清除模式
	GPIOE->MODER|=0x0<<4*2;    //配置输入模式

	GPIOA->MODER&=~(0x3<<0*2); //清除模式
	GPIOA->MODER|=0x0<<0*2;    //配置输入模式
		
	/*3. 配置GPIO口上下拉模式*/
	GPIOE->PUPDR&=~(0x3<<2*2); //清除之前配置
	GPIOE->PUPDR|=0x1<<2*2;    //配置上拉

	GPIOE->PUPDR&=~(0x3<<3*2); //清除之前配置
	GPIOE->PUPDR|=0x1<<3*2;    //配置上拉

	GPIOE->PUPDR&=~(0x3<<4*2); //清除之前配置
	GPIOE->PUPDR|=0x1<<4*2;    //配置上拉

	GPIOA->PUPDR&=~(0x3<<0*2); //清除之前配置
	GPIOA->PUPDR|=0x2<<0*2;    //配置下拉
}


/*
函数功能:按键外部中断初始化
硬件连接:
KEY0 --->PE4  按下为低电平
KEY1 --->PE3  按下为低电平
KEY2 --->PE2  按下为低电平
KEY_UP-->PA0  按下为高电平
*/
void KEY_EXTI_Init(void)
{
	/*1. 开启SYSCFG时钟 */
	RCC->APB2ENR|=1<<14;

	/*2. 开放来自线x上的中断请求*/
	EXTI->IMR|=1<<0; //中断线0
	EXTI->IMR|=1<<2; //中断线2
	EXTI->IMR|=1<<3; //中断线3
	EXTI->IMR|=1<<4; //中断线4

	/*3. 配置中断线触发边沿*/
	EXTI->RTSR|=1<<0; //上升沿
	EXTI->FTSR|=1<<0; //下降沿

	EXTI->RTSR|=1<<2; //上升沿
	EXTI->FTSR|=1<<2; //下降沿

	EXTI->RTSR|=1<<3; //上升沿
	EXTI->FTSR|=1<<3; //下降沿

	EXTI->RTSR|=1<<4; //上升沿
	EXTI->FTSR|=1<<4; //下降沿

	/*4. 配置产生中断的对应IO口*/
	SYSCFG->EXTICR[0]&=~(0xf<<0*4);
	SYSCFG->EXTICR[0]|=0x0<<0*4;

	SYSCFG->EXTICR[0]&=~(0xf<<2*4);
	SYSCFG->EXTICR[0]|=0x4<<2*4;

	SYSCFG->EXTICR[0]&=~(0xf<<3*4);
	SYSCFG->EXTICR[0]|=0x4<<3*4;

	SYSCFG->EXTICR[1]&=~(0xf<<0*4);
	SYSCFG->EXTICR[1]|=0x4<<0*4;

	/*5. 配置中断优先级*/
	SetNVICPriorityGrouping(EXTI0_IRQn,2,2);
	SetNVICPriorityGrouping(EXTI2_IRQn,2,2);
	SetNVICPriorityGrouping(EXTI3_IRQn,2,2);
	SetNVICPriorityGrouping(EXTI4_IRQn,2,2);
}	

/*
功 能:外部中断线0中断服务函数
*/

void EXTI0_IRQHandler(void)
{
 DelayMs(10);
 if(KEY_UP)
 {
	LED0=!LED0;
	LED1=!LED1;
	printf("KEY_UP\r\n");
 }
 EXTI->PR|=1<<0; //清除中断标志位
}

/*
功 能:外部中断线2中断服务函数
*/
void EXTI2_IRQHandler(void)
{
	DelayMs(10);
	if(KEY2==0)
	{
		LED0=!LED0;
		LED1=!LED1;
		printf("KEY2\r\n");
	}
	EXTI->PR|=1<<2; //清除中断标志位
}

/*
功 能:外部中断线3中断服务函数
*/
void EXTI3_IRQHandler(void)
{
 DelayMs(10);
 if(KEY1==0)
 {
	LED0=!LED0;
	LED1=!LED1;
	printf("KEY1\r\n");
 }
 EXTI->PR|=1<<3; //清除中断标志位
}


/*
功 能:外部中断线4中断服务函数
*/
void EXTI4_IRQHandler(void)
{
 DelayMs(10);
 if(KEY0==0)
 {
	LED0=!LED0;
	LED1=!LED1;
	printf("KEY0\r\n");
 }
 EXTI->PR|=1<<4; //清除中断标志位
}

2.5 运行测试

  1. 通过jlink下载
  2. 通过串口下载 按下按键测试,LED灯是否闪烁、串口调试助手上是否收到中断里打印的数据。