首页
沸点
课程
数据标注
HOT
AI Coding
更多
直播
活动
APP
插件
直播
活动
APP
插件
搜索历史
清空
创作者中心
写文章
发沸点
写笔记
写代码
草稿箱
创作灵感
查看更多
登录
注册
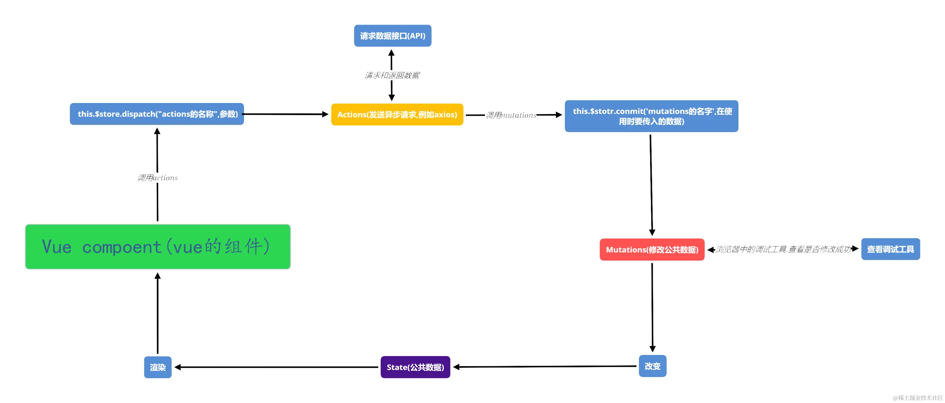
vuex中的Actions和Mutations和State的关系图
啦啦啦啦啦啦啦啦
2021-09-28
571
阅读1分钟
啦啦啦啦啦啦啦啦
56
文章
72k
阅读
19
粉丝
目录
收起