# vue单页面和多页面的区别?

790 阅读2分钟

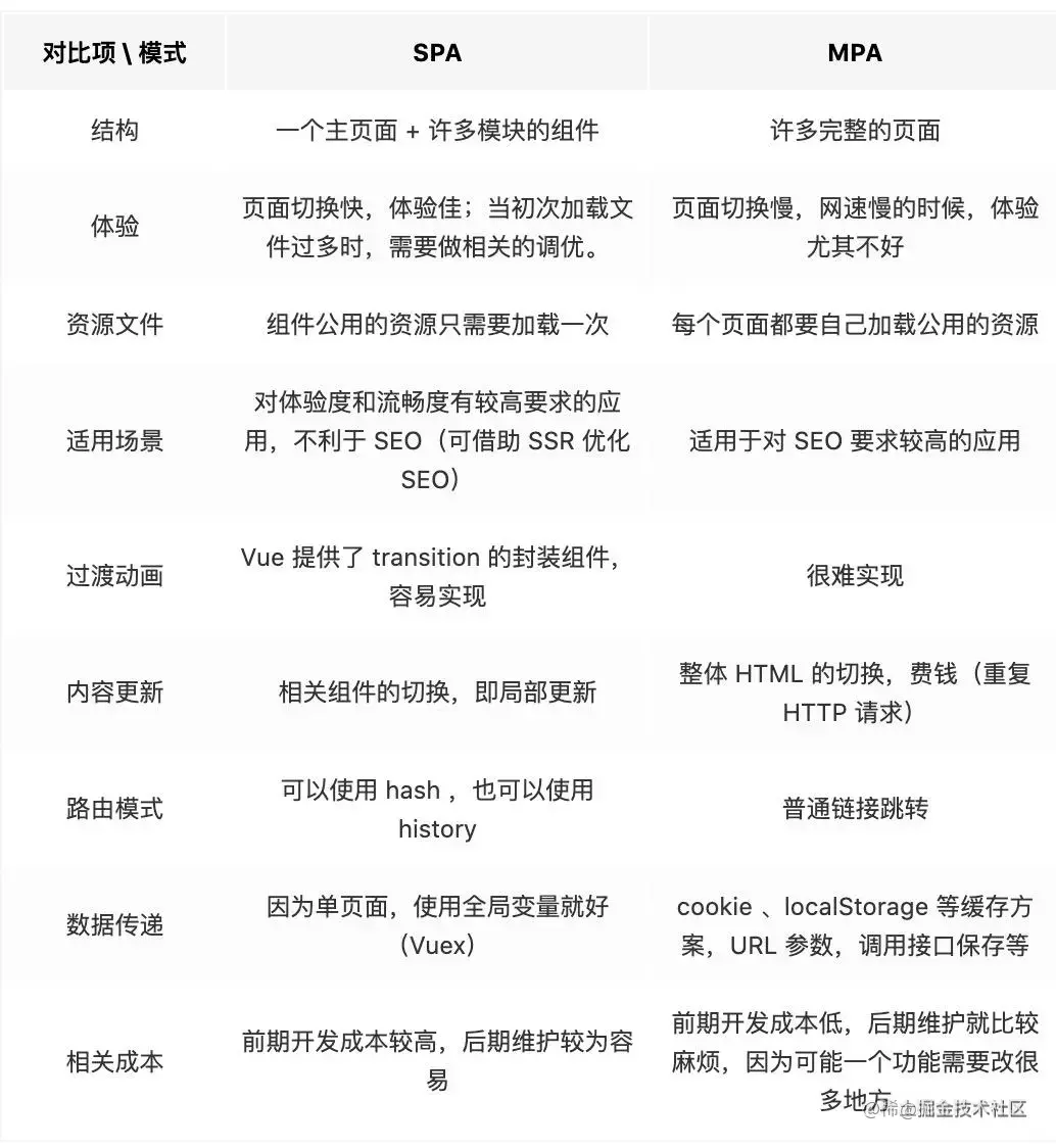
定义

SPA单页面应用(SinglePage Web Application) ,指只有一个主页面的应用(一个html页面),一开始只需要加载一次js、css的相关资源。所有内容都包含在主页面,对每一个功能模块组件化。单页应用跳转,就是切换相关组件,仅仅刷新局部资源。

MPA多页面应用(MultiPage Application) ,指有多个独立页面的应用(多个html页面),每个页面必须重复加载js、css等相关资源。多页应用跳转,需要整页资源刷新。

区别

1.刷新方式

  • SPA:相关组件切换,页面局部刷新或更改
  • MPA:整页刷新

2.路由模式

  • SPA:可以使用hash,也可以使用history
  • MPA:普通链接跳转

3.用户体验

  • SPA:页面片段间时间的切换快,用户体验良好,当初次加载文件过多时,需要做相关调优。
  • MPA:页面切换加载缓慢,流畅度不够,用户体验比较差,尤其网速慢的时候

4.转场动画

  • SPA:容易实现转场动画
  • MPA:无法实现转场动画

5.数据传递

  • SPA:容易实现数据传递,方法有很多(通过路由带参数传值,Vuex传值等等)
  • MPA:依赖url传参,cookie,本地存储

6.搜索引擎优化(SEO)

  • SPA:需要单独方案,实现较为困难,不利于SEO检索,可利用服务器端渲染(SSR)优化
  • MPA:实现方法容易

7.使用范围

  • SPA:高要求的体验度,追求界面流畅的应用
  • MPA:适用于追求高度支持搜索引擎的应用

8.开发成本

  • SPA:较高,长需要借助专业的框架
  • MPA:较低,但也页面代码重复的多

9.维护成本

  • SPA:相对容易
  • MPA:相对复杂

10.结构

  • SPA:一个主页面+许多模块的组件
  • MPA:许多完整的页面

11.资源文件

  • SPA:组件公用的资源只需要加载一次
  • MPA:每个页面都需要自己加载公用的资源


作者:肉松ovo\

image.png