分布式任务调度设计

398 阅读1分钟

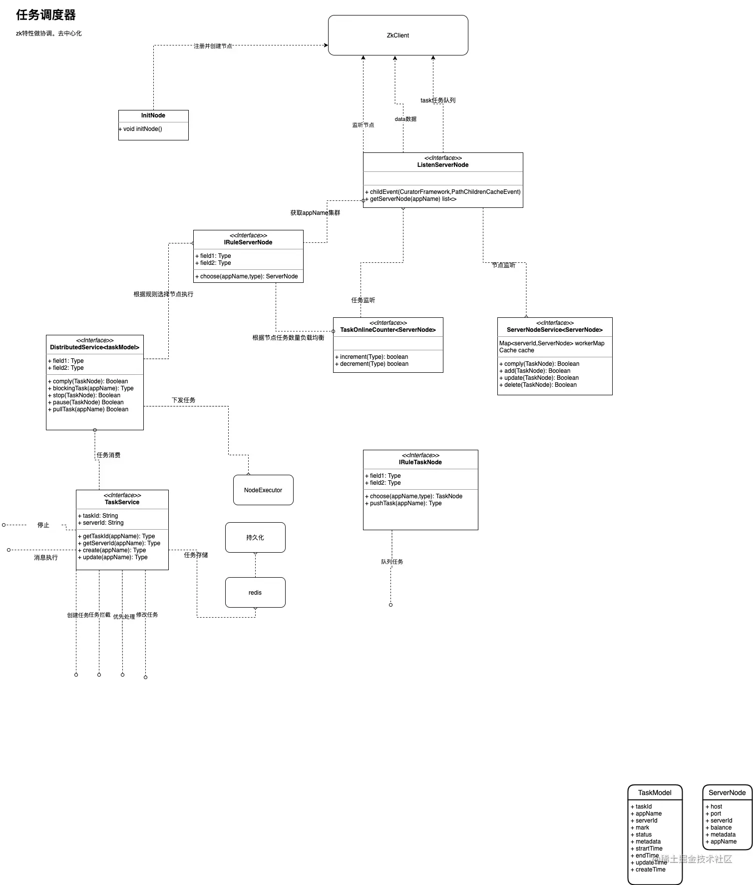
依赖zk注册TaskModel任务和serverNode 服务节点

TaskModel 任务对象 实现Comparable 接口 进行任务排序 order 字段

ServerNode 执行处理任务服务节点

ListenServerNode监听服务节点变化

IRuleServerNode 获取服务节点路由规则

TaskOnlineCounter 服务节点当前任务数量。做路由规则基础依赖

ServerNodeService 实现处理类

简版设计,未完成去中心化。

简单想法写一个简版netty的RPC调用。实现服务节点互相调用。做到去中心化