Android -activity的布局加载流程

593 阅读2分钟

小知识,大挑战!本文正在参与“程序员必备小知识”创作活动

Activity 布局加载的流程

首先在onCreate通过setContentView设置布局

protected void onCreate(Bundle savedInstanceState) {
    super.onCreate(savedInstanceState);
    setContentView(R.layout.activity_main);
}

进入Activity中

public void setContentView(@LayoutRes int layoutResID) {
    //实际调用的是PhoneWindow.setContentView , PhoneWindow是window的唯一实现类
    getWindow().setContentView(layoutResID);
    initWindowDecorActionBar();
}
public Window getWindow() {
    return mWindow;
}

image.png

找到PhoneWindow中的setContentView方法

public void setContentView(int layoutResID) {
    //因为我们当前是窗体初始化,所以mContentParent肯定为空
    if (mContentParent == null) {
        //初始化顶层布局
        installDecor();
    } else if (!hasFeature(FEATURE_CONTENT_TRANSITIONS)) {
        mContentParent.removeAllViews();
    }

    if (hasFeature(FEATURE_CONTENT_TRANSITIONS)) {
        final Scene newScene = Scene.getSceneForLayout(mContentParent, layoutResID,
                getContext());
        transitionTo(newScene);
    } else {
        //去加载我们自定义的layout
        mLayoutInflater.inflate(layoutResID, mContentParent);
    }
    mContentParent.requestApplyInsets();
    final Callback cb = getCallback();
    if (cb != null && !isDestroyed()) {
        cb.onContentChanged();
    }
    mContentParentExplicitlySet = true;
}

PhoneWindow里面有两个比较重要的参数:

DecorView:
    这是窗口的顶层试图,它可以包含所有的窗口装饰
ViewGroup:
    布局容器。放置窗口内容的视图。要么放置DecorView本生,要么防止内容所在的
    DecorView的子级   

初始化顶层布局:

private void installDecor() {
    mForceDecorInstall = false;
    if (mDecor == null) {
        //初始化 mDecor
        mDecor = generateDecor(-1);
        mDecor.setDescendantFocusability(ViewGroup.FOCUS_AFTER_DESCENDANTS);
        mDecor.setIsRootNamespace(true);
        if (!mInvalidatePanelMenuPosted && mInvalidatePanelMenuFeatures != 0) {
            mDecor.postOnAnimation(mInvalidatePanelMenuRunnable);
        }
    } else {
        mDecor.setWindow(this);
    }
    if (mContentParent == null) {
        //初始化mContentParent
        mContentParent = generateLayout(mDecor);
        ....
    }
}

进入generateDecor方法其实啥事都没有干只是new了一个DecorView出来


protected DecorView generateDecor(int featureId) {
    // System process doesn't have application context and in that case we need to directly use
    // the context we have. Otherwise we want the application context, so we don't cling to the
    // activity.
    Context context;
    if (mUseDecorContext) {
        Context applicationContext = getContext().getApplicationContext();
        if (applicationContext == null) {
            context = getContext();
        } else {
            context = new DecorContext(applicationContext, getContext());
            if (mTheme != -1) {
                context.setTheme(mTheme);
            }
        }
    } else {
        context = getContext();
    }
    return new DecorView(context, featureId, this, getAttributes());
}

进入generateLayout方法

protected ViewGroup generateLayout(DecorView decor) {
    //做一些窗体样式的判断
     
     //给窗体进行装饰
    int layoutResource;
    int features = getLocalFeatures();
    // System.out.println("Features: 0x" + Integer.toHexString(features));
    //加载系统布局 判断到底是加载那个布局
    if ((features & (1 << FEATURE_SWIPE_TO_DISMISS)) != 0) {
        layoutResource = R.layout.screen_swipe_dismiss;
        setCloseOnSwipeEnabled(true);
    }  

    mDecor.startChanging();
    //将加载到的基础布局添加到mDecor中
    mDecor.onResourcesLoaded(mLayoutInflater, layoutResource);
    //通过系统的content的资源ID去进行实例化这个控件
    ViewGroup contentParent = (ViewGroup)findViewById(ID_ANDROID_CONTENT);
    if (contentParent == null) {
        throw new RuntimeException("Window couldn't find content container view");
    }


}

找一个比较简单的布局screen_simple.xml看一下

<LinearLayout xmlns:android="http://schemas.android.com/apk/res/android"
    android:layout_width="match_parent"
    android:layout_height="match_parent"
    android:fitsSystemWindows="true"
    android:orientation="vertical">
    <ViewStub android:id="@+id/action_mode_bar_stub"
              android:inflatedId="@+id/action_mode_bar"
              android:layout="@layout/action_mode_bar"
              android:layout_width="match_parent"
              android:layout_height="wrap_content"
              android:theme="?attr/actionBarTheme" />
    <FrameLayout
         android:id="@android:id/content"
         android:layout_width="match_parent"
         android:layout_height="match_parent"
         android:foregroundInsidePadding="false"
         android:foregroundGravity="fill_horizontal|top"
         android:foreground="?android:attr/windowContentOverlay" />
</LinearLayout>

进入到DecorView里面

void onResourcesLoaded(LayoutInflater inflater, int layoutResource) {
    if (mBackdropFrameRenderer != null) {
        loadBackgroundDrawablesIfNeeded();
        mBackdropFrameRenderer.onResourcesLoaded(
                this, mResizingBackgroundDrawable, mCaptionBackgroundDrawable,
                mUserCaptionBackgroundDrawable, getCurrentColor(mStatusColorViewState),
                getCurrentColor(mNavigationColorViewState));
    }

    mDecorCaptionView = createDecorCaptionView(inflater);
    //把传进来的layoutResource布局进行解析并渲染
    final View root = inflater.inflate(layoutResource, null);
    if (mDecorCaptionView != null) {
        if (mDecorCaptionView.getParent() == null) {
            addView(mDecorCaptionView,
                    new ViewGroup.LayoutParams(MATCH_PARENT, MATCH_PARENT));
        }
        mDecorCaptionView.addView(root,
                new ViewGroup.MarginLayoutParams(MATCH_PARENT, MATCH_PARENT));
    } else {

        // Put it below the color views.
        addView(root, 0, new ViewGroup.LayoutParams(MATCH_PARENT, MATCH_PARENT));
    }
    mContentRoot = (ViewGroup) root;
    initializeElevation();
}

加载用户的资源文件


if (hasFeature(FEATURE_CONTENT_TRANSITIONS)) {
    final Scene newScene = Scene.getSceneForLayout(mContentParent, layoutResID,
            getContext());
    transitionTo(newScene);
} else {
    //加载用户的xml文件
    mLayoutInflater.inflate(layoutResID, mContentParent);
}

进入LayoutInflater类中的inflate方法

public View inflate(@LayoutRes int resource, @Nullable ViewGroup root) {
    return inflate(resource, root, root != null);
}

调用inflate方法

public View inflate(@LayoutRes int resource, @Nullable ViewGroup root, boolean attachToRoot) {
    final Resources res = getContext().getResources();
    if (DEBUG) {
        Log.d(TAG, "INFLATING from resource: "" + res.getResourceName(resource) + "" ("
                + Integer.toHexString(resource) + ")");
    }
    //解析xml文件
    final XmlResourceParser parser = res.getLayout(resource);
    try {
        return inflate(parser, root, attachToRoot);
    } finally {
        parser.close();
    }
}
if (root != null && attachToRoot) {
    //把自定义的布局解析完之后添加到mContentParent中
    root.addView(temp, params);
}

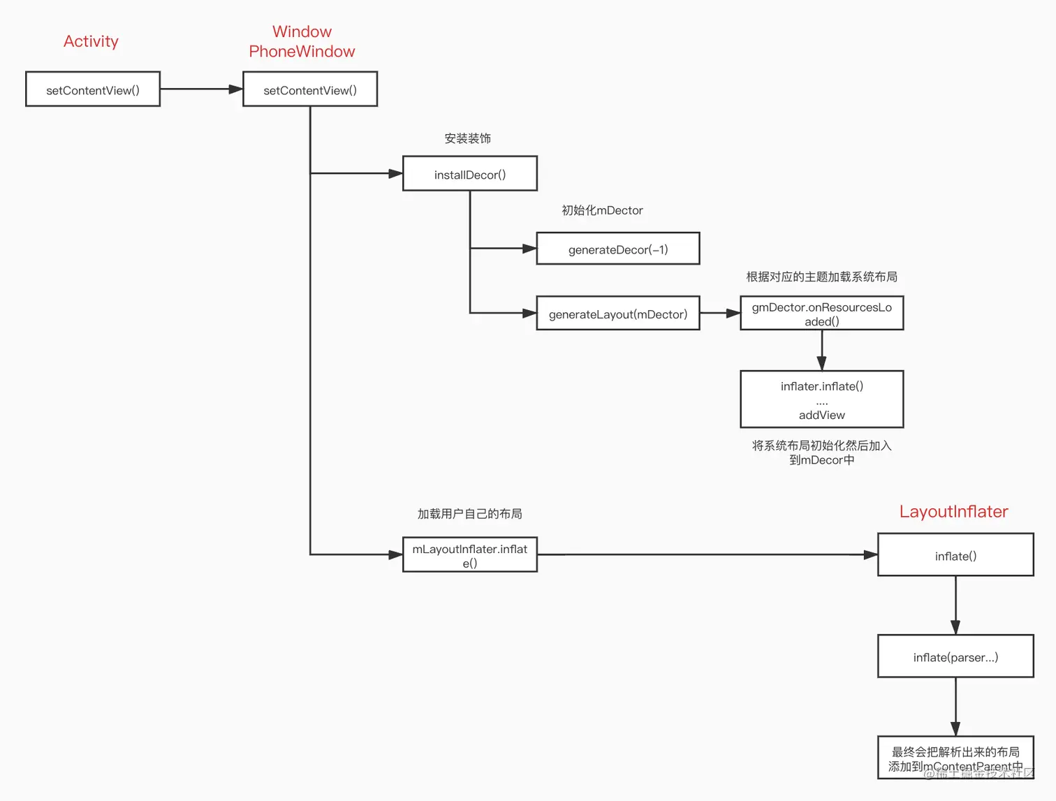
至此Activity加载布局的大致流程已经分析完成。 最后上一下流程图:

Android-activity的UI绘制流程.jpg