Vue-3-生命周期管理

311 阅读1分钟

小知识,大挑战!本文正在参与“程序员必备小知识”创作活动。

生命周期钩子

和传统的对象一样,Vue 的实例对象也有完整的生命周期过程,在这个过程中 Vue 为我们提供了不用阶段的钩子,机生命周期函数。如果你在实例中声明了这些方法,它们会在对应的阶段自动触发。

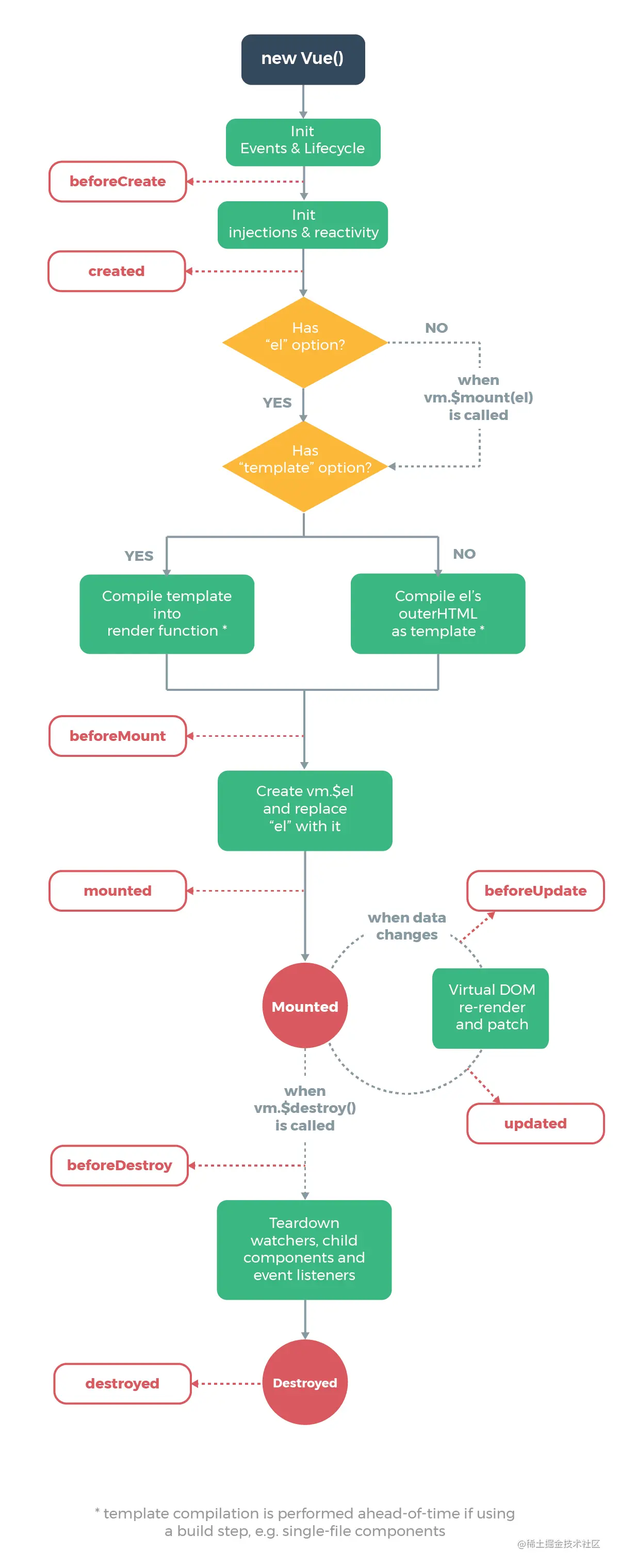
生命周期流程图

上图摘自:cn.vuejs.org

演示

我们通过以下代码来对 Vue 实例对象的生命周期进行详细的展示。

生命周期阶段

  1. beforeCreate
  2. created
  3. beforeMount
  4. mounted
  5. beforeUpdate
  6. updated
  7. beforeDestroy
  8. destroyed

代码

<!DOCTYPE html>
<html lang="en">
<head>
    <meta charset="UTF-8">
    <meta http-equiv="X-UA-Compatible" content="IE=edge">
    <meta name="viewport" content="width=device-width, initial-scale=1.0">
    <title>Document</title>
    <script src="https://cdn.jsdelivr.net/npm/vue@2.5.16/dist/vue.js"></script>
</head>
<body>

    <div id="vif">
        <button v-on:click="func1">点我</button>
        <p>{{ judge }}</p>
        <p v-if="judge">当点击上面的按钮时我会隐藏!</p>
        <button v-on:click="func2">点击跳转销毁Vue对象</button>

    </div>

    <script>

        var judge=true

        var app4 = new Vue({
            el:'#vif',
            data:{
                judge:judge
            },
            methods:{
                func1:function(){
                    if(this.judge == true){
                        this.judge=false;
                    }else{
                        this.judge=true;}

                },
                func2:function(){
                    this.$destroy();
                }
            },
            beforeCreate:function(){
                console.log('Vue instance ready2Create...')
            },
            created:function(){
                console.log('Vue instance created...')
            },
            beforeUpdate:function(){
                console.log('Vue instance beforeUpdate...')
            },
            updated:function(){
                console.log('Vue instance updated...')
            },
            beforeMount:function(){
                console.log('Vue instance beforeMounte...')
            },
            mounted:function(){
                console.log('Vue instance mounted...')
            },
            beforeDestroy:function(){
                console.log('Vue instance beforeDestroy...')
            },
            destroyed:function(){
                console.log('Vue instance destroyed...')
            }
        })
    </script>
</body>
</html>

页面效果

如上,当我们打开页面的时候,Vue 已经完成了 4 个阶段。

触发 update

点击点我,查看控制台日志

触发 destroy

点击点击跳转销毁Vue对象,查看控制台日志

怎么样,Vue 实例的声明周期你学废了吗?

以上就是今天的全部内容了,感谢您的阅读,我们下节再会。