Spring 实操 : 目录总结

1,860 阅读2分钟

首先分享之前的所有文章 , 欢迎点赞收藏转发三连下次一定 >>>> 😜😜😜
文章合集 : 🎁 juejin.cn/post/694164…
Github : 👉 github.com/black-ant
CASE 备份 : 👉 gitee.com/antblack/ca…

一 . 前言

Spring 中有很多节点可以用于复杂的定制 , 这个系列就是盘点这些核心定制点 , 以及能给我们带来什么好处

文章目的

  • 梳理主流程 ,并且提供流程图快速理解
  • 梳理实际操作的使用

👉👉👉👉总结文档会不断更新以及修正 , 欢迎收藏点赞

二 . IOC 整体流程

!!!! 这个被压缩有点厉害呀 @ 掘金!!!

Spring-全流程 (2).png

Spring IOC 原理

盘点 SpringIOC : Resource 及 Document 体系

盘点 SpringIOC : ApplicationContext 一览

盘点 SpringIOC : Bean 创建之 InitializingBean

盘点 SpringIOC : Bean 创建之属性注入

盘点 SpringIOC : Bean 创建主流程

三 . 要点解析

3.1 IOC 要点

循环依赖部分

盘点 SpringIOC : 循环依赖

image.png

// 简述 : TODO 后期补充 , 详见上方地址

3.2 AOP 部分

AOP 的发起流程

盘点 AOP : AOP 的初始化

image.png

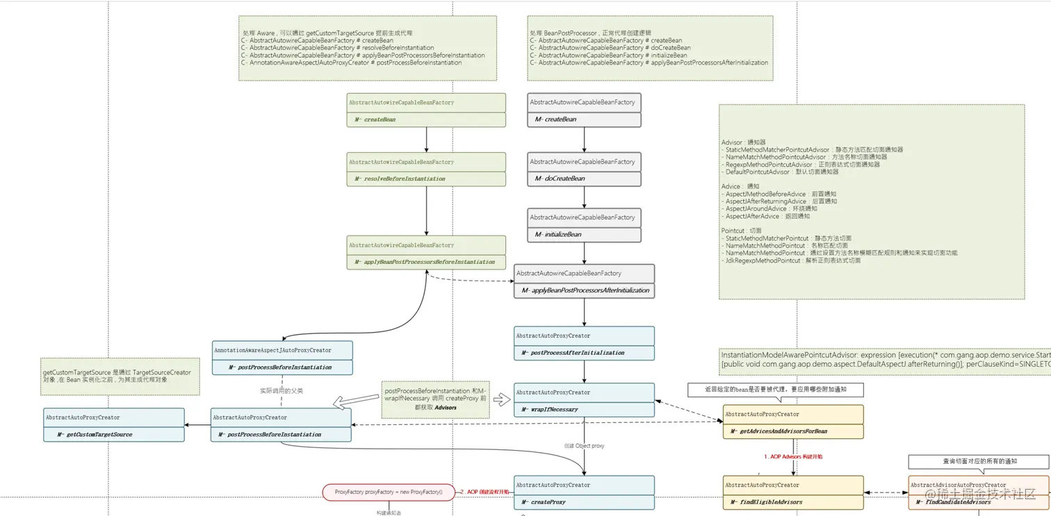
Aop 的创建过程

盘点 AOP : AOP 代理类的创建 image.png

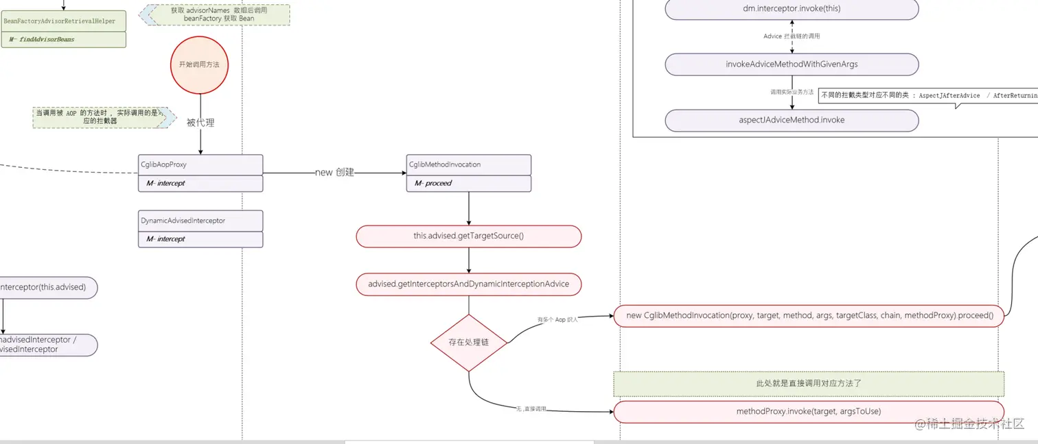
Aop 拦截类进行拦截

盘点 AOP : AOP 的拦截对象的创建

image.png

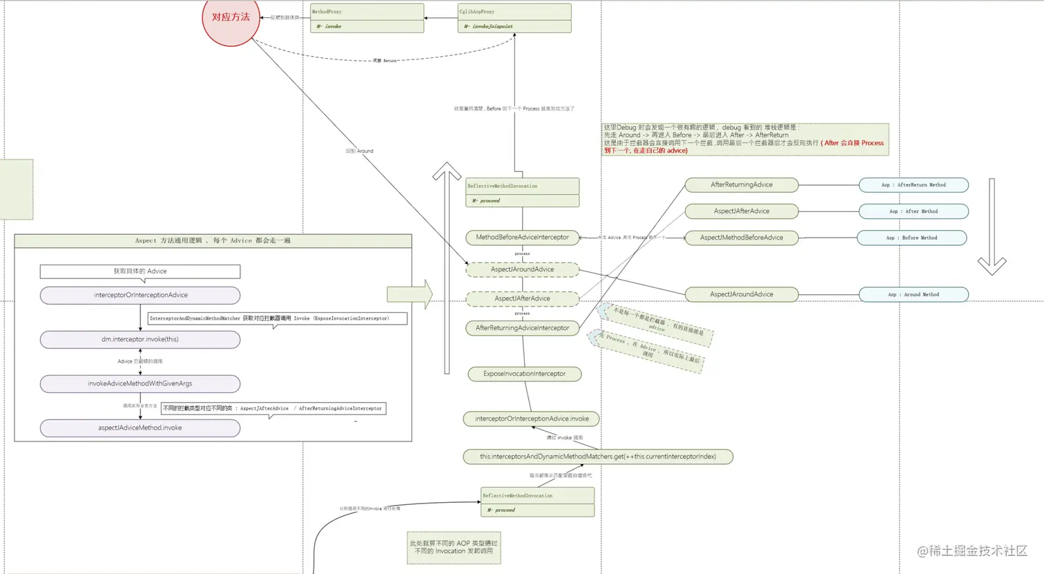
AOP 拦截主流程

盘点 AOP : AOP 的拦截与方法调用

image.png

// 简述 : TODO 后期补充 , 详见上方地址

四 . SpingMVC 部分

盘点 SpringMVC : MVC 主流程

4.1 注解扫描及请求拦截

image.png

// 简述 : TODO 后期补充 , 详见上方地址

4.2 方法映射

image.png

// 简述 : TODO 后期补充 , 详见上方地址

4.3 属性转换

image.png

// 简述 : TODO 后期补充 , 详见上方地址

五. SpringBoot 部分

TODO : 流程图后期补充

盘点 SpringBoot : 自动装配

盘点 SpringBoot : Factories 处理流程

盘点 SpringBoot : Application 主流程

盘点 SpringBoot : Listener

盘点 SpringBoot : Application配置的读取流程

总结

这是一个长期更新的文档 ,后续将会补充其中的细节和修正理解的错误 , 以及优化排版 , 建议插眼!!!

附录-文档地址

二阶段 : 定制点系列 (撰写中)

这个系列主要设计以下几个部分 :

  • BeanDefinition 的定制处理
  • BeanFactory 的定制处理
  • FactoryBean 的定制处理
  • BeanPostProcessor 深度使用
  • BeanAware 能干什么
  • 自定义Spring 容器
  • Spring 启动时能做什么
  • InitializingBean 流程
  • DisposableBean 流程