ZLMediaKit流媒体(一)编译安装

5,737 阅读8分钟

小知识,大挑战!本文正在参与“程序员必备小知识”创作活动。

环境

  • ubuntu 18.04 64bit
  • ZLMediaKit 20210924
  • ffmpeg 3.4.8

前言

ZLMediaKit 是一个基于 C++11 的高性能运营级流媒体服务框架,这个项目定位于商用级流媒体服务器,支持 linuxmacoswindowsandroidios全平台,支持多种协议,如 RTSPRTMPHLSHTTP-FLVWebSocket-FLVGB28181HTTP-TSWebSocket-TSHTTP-fMP4WebSocket-fMP4MP4WebRTC等,且支持协议互转,提供了完善的标准 C APIRESTful APIweb hook,支持丰富的业务逻辑,真正做到了拿来即用

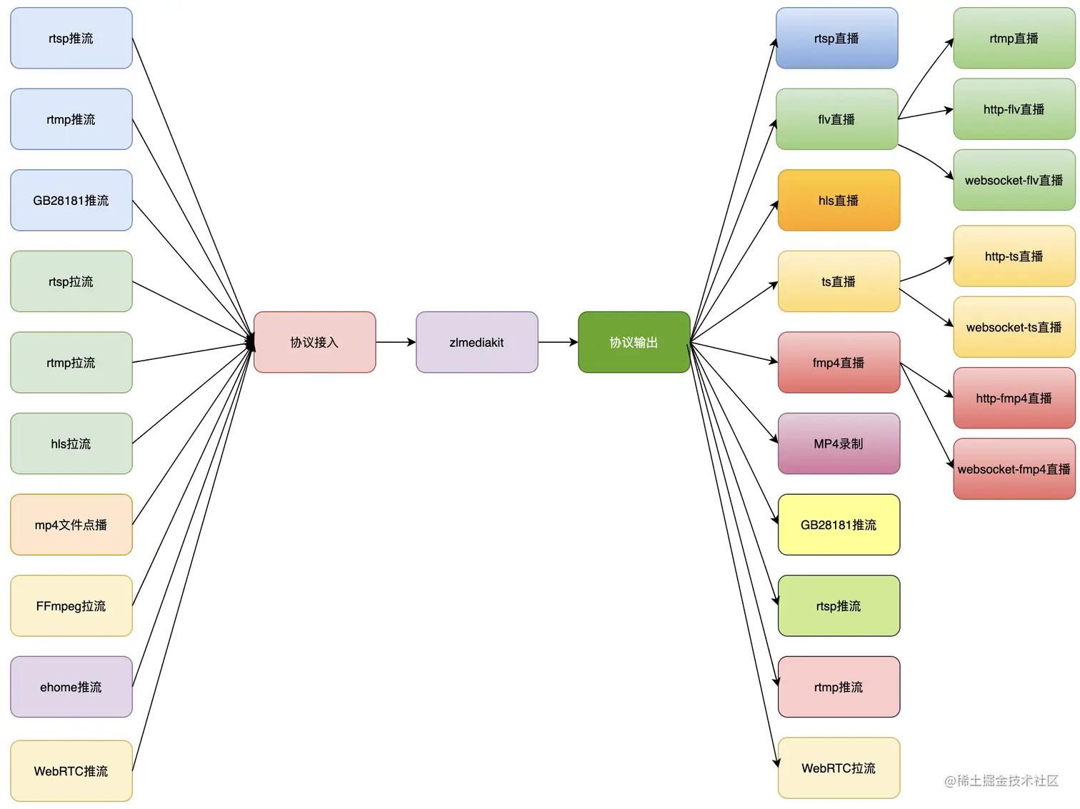
功能清单

下图是 ZLMediaKit 的功能清单,涵盖的内容非常广泛

ZLMediaKit

  • RTSP[S]

    • RTSP[S] 服务器,支持 RTMP/MP4/HLS 转 RTSP[S],支持亚马逊 echo show 这样的设备
    • RTSP[S] 播放器,支持 RTSP 代理,支持生成静音音频
    • RTSP[S] 推流客户端与服务器
    • 支持 rtp over udp rtp over tcp rtp over http rtp组播 四种 RTP 传输方式
    • 服务器/客户端完整支持 Basic/Digest 方式的登录鉴权,全异步可配置化的鉴权接口
    • 支持H265编码
    • 服务器支持RTSP推流(包括rtp over udp rtp over tcp方式)
    • 支持H264/H265/AAC/G711/OPUS编码,其他编码能转发但不能转协议
  • RTMP[S]

    • RTMP[S] 播放服务器,支持RTSP/MP4/HLS转RTMP
    • RTMP[S] 发布服务器,支持录制发布流
    • RTMP[S] 播放器,支持 RTMP 代理,支持生成静音音频
    • RTMP[S] 推流客户端
    • 支持http[s]-flv直播
    • 支持websocket-flv直播
    • 支持H264/H265/AAC/G711/OPUS编码,其他编码能转发但不能转协议
    • 支持RTMP-H265
    • 支持RTMP-OPUS
  • HLS

    • 支持 HLS 文件生成,自带 HTTP 文件服务器
    • 通过 cookie 追踪技术,可以模拟 HLS 播放为长连接,可以实现 HLS 按需拉流、播放统计等业务
    • 支持 HLS 播发器,支持拉流 HLS 转rtsp/rtmp/mp4
    • 支持H264/H265/AAC/G711/OPUS编码
  • TS

    • 支持http[s]-ts直播
    • 支持ws[s]-ts直播
    • 支持H264/H265/AAC/G711/OPUS编码
  • fMP4

    • 支持http[s]-fmp4直播
    • 支持ws[s]-fmp4直播
    • 支持H264/H265/AAC/G711/OPUS编码
  • HTTP[S]与WebSocket

    • 服务器支持目录索引生成,文件下载,表单提交请求
    • 客户端提供文件下载器(支持断点续传),接口请求器,文件上传器
    • 完整 HTTP API 服务器,可以作为 web 后台开发框架
    • 支持跨域访问
    • 支持 http 客户端、服务器 cookie
    • 支持 WebSocket 服务器和客户端
    • 支持 http 文件访问鉴权
  • GB28181与RTP推流

    • 支持UDP/TCP国标RTP(PS或TS)推流服务器,可以转换成RTSP/RTMP/HLS等协议
    • 支持RTSP/RTMP/HLS转国标推流客户端,支持TCP/UDP模式,提供相应 restful api
    • 支持H264/H265/AAC/G711/OPUS编码
    • 支持海康 ehome 推流
  • MP4点播与录制

    • 支持录制为FLV/HLS/MP4
    • RTSP/RTMP/HTTP-FLV/WS-FLV支持MP4文件点播,支持seek
    • 支持H264/H265/AAC/G711/OPUS编码
  • WebRTC

    • 支持 WebRTC 推流,支持转其他协议
    • 支持 WebRTC 播放,支持其他协议转WebRTC
    • 支持 simulcast
    • 支持 rtx/nack
    • 支持单端口、多线程、客户端网络连接迁移(开源界唯一)
  • 其他

    • 支持丰富的 restful api 以及 web hook 事件
    • 支持简单的 telnet 调试
    • 支持配置文件热加载
    • 支持流量统计、推拉流鉴权等事件
    • 支持虚拟主机,可以隔离不同域名
    • 支持按需拉流,无人观看自动关断拉流
    • 支持先拉流后推流,提高及时推流画面打开率
    • 提供 c api sdk
    • 支持 FFmpeg 拉流代理任意格式的流
    • 支持 http api 生成并返回实时截图
    • 支持按需解复用、转协议,当有人观看时才开启转协议

源码编译及测试

源码编译之前,先安装编译器、cmake 构建工具及需要的第三方依赖库

# 安装编译器
sudo apt install build-essential cmake

# 其它依赖库
sudo apt-get install libssl-dev libsdl-dev libavcodec-dev libavutil-dev ffmpeg

完成后,就可以开始拉取源码并编译了,依次执行下面命令

git clone https://github.com/ZLMediaKit/ZLMediaKit.git
cd ZLMediaKit

# 更新子模块
git submodule update --init
mkdir build
cd build
cmake ..
make -j4

编译好后,生成的可执行文件存放在 ZLMediaKit/release/linux

来启动服务

cd ../release/linux

# 可以通过-h来查看命令支持的参数
sudo ./MediaServer -d
(base) xugaoxiang@1070Ti:~/workshop/github/ZLMediaKit/release/linux$ sudo ./MediaServer -d
2021-09-24 14:27:54.227 D MediaServer[1895-main thread] System.cpp:100 startDaemon | 启动子进程:1897
2021-09-24 14:27:54.227 I MediaServer[1897-main thread] System.cpp:130 systemSetup | core文件大小设置为:18446744073709551615
2021-09-24 14:27:54.227 I MediaServer[1897-main thread] System.cpp:139 systemSetup | 文件最大描述符个数设置为:1048576
2021-09-24 14:27:54.232 W MediaServer[1897-main thread] SSLUtil.cpp:98 loadPublicKey | error:02001002:system library:fopen:No such file                               or directory
2021-09-24 14:27:54.232 W MediaServer[1897-main thread] SSLUtil.cpp:126 loadPrivateKey | error:2006D080:BIO routines:BIO_new_file:no su                              ch file
2021-09-24 14:27:54.232 D MediaServer[1897-stamp thread] util.cpp:342 operator() | Stamp thread started!
2021-09-24 14:27:54.233 I MediaServer[1897-main thread] EventPoller.cpp:466 EventPollerPool | 创建EventPoller个数:4
2021-09-24 14:27:54.233 I MediaServer[1897-main thread] TcpServer.cpp:188 start_l | TCP Server listening on 0.0.0.0:554
2021-09-24 14:27:54.234 I MediaServer[1897-main thread] TcpServer.cpp:188 start_l | TCP Server listening on 0.0.0.0:332
2021-09-24 14:27:54.234 I MediaServer[1897-main thread] TcpServer.cpp:188 start_l | TCP Server listening on 0.0.0.0:1935
2021-09-24 14:27:54.234 I MediaServer[1897-main thread] TcpServer.cpp:188 start_l | TCP Server listening on 0.0.0.0:19350
2021-09-24 14:27:54.235 I MediaServer[1897-main thread] TcpServer.cpp:188 start_l | TCP Server listening on 0.0.0.0:8080
2021-09-24 14:27:54.235 I MediaServer[1897-main thread] TcpServer.cpp:188 start_l | TCP Server listening on 0.0.0.0:443
2021-09-24 14:27:54.235 I MediaServer[1897-main thread] TcpServer.cpp:188 start_l | TCP Server listening on 0.0.0.0:9000
2021-09-24 14:27:54.236 I MediaServer[1897-main thread] TcpServer.cpp:188 start_l | TCP Server listening on 0.0.0.0:10000
2021-09-24 14:27:54.236 I MediaServer[1897-main thread] UdpServer.cpp:78 start_l | UDP Server bind to 0.0.0.0:10000
2021-09-24 14:27:54.237 I MediaServer[1897-main thread] main.cpp:368 start_main | 已启动http api 接口
2021-09-24 14:27:54.237 I MediaServer[1897-main thread] main.cpp:370 start_main | 已启动http hook 接口

服务启动好了以后,就可以在客户端推流,简单起见,就在同一台机器上推流,不同主机的话,修改下 ip 地址即可

使用rtsp方式推流

# h264编码
ffmpeg -re -i test.mp4 -vcodec h264 -acodec aac -f rtsp -rtsp_transport tcp rtsp://127.0.0.1/live/test

# h265编码
ffmpeg -re -i test.mp4 -vcodec h265 -acodec aac -f rtsp -rtsp_transport tcp rtsp://127.0.0.1/live/test

ffmpeg 推流成功后,注意看下服务器端的输出信息

2021-09-24 16:47:42.327 D MediaServer[21725-event poller 0] RtspSession.cpp:53 RtspSession | 140068211663280(127.0.0.1:55128)
2021-09-24 16:47:42.329 I MediaServer[21725-event poller 0] MediaSource.cpp:414 emitEvent | 媒体注册:hls __defaultVhost__ live test
2021-09-24 16:47:42.329 D MediaServer[21725-event poller 0] MediaSink.cpp:141 emitAllTrackReady | all track ready use 0ms
2021-09-24 16:47:42.329 I MediaServer[21725-event poller 0] MultiMediaSourceMuxer.cpp:297 onAllTrackReady | stream: rtsp://127.0.0.1:554/live/test , codec info: mpeg4-generic[48000/2/16] H264[854/480/48]
2021-09-24 16:47:45.596 I MediaServer[21725-event poller 0] MediaSource.cpp:414 emitEvent | 媒体注册:rtsp __defaultVhost__ live test
2021-09-24 16:47:45.641 I MediaServer[21725-event poller 0] MediaSource.cpp:414 emitEvent | 媒体注册:rtmp __defaultVhost__ live test
2021-09-24 16:47:45.641 I MediaServer[21725-event poller 0] MediaSource.cpp:414 emitEvent | 媒体注册:ts __defaultVhost__ live test
2021-09-24 16:47:45.728 I MediaServer[21725-event poller 0] MediaSource.cpp:414 emitEvent | 媒体注册:fmp4 __defaultVhost__ live test

可以看到几个媒体注册的消息,同时支持 rtsprtmphls等协议,现在可以另一台机器上开个播放器播放了,像 vlcffplay 都可以,播放的 url

rtsp://192.168.1.140/live/test
rtmp://192.168.1.140/live/test
http://192.168.1.140/live/test/hls.m3u8

其中 192.168.1.140 是开启视频服务的机器 IP 地址

ZLMediaKit

ZLMediaKit

ZLMediaKit

hls 默认端口是80,我这里由于冲突,已经将配置文件 config.ini 中的端口改成了8080,这个 ini 文件也是视频服务器的配置文件,可以根据自己的实际情况进行修改

使用rtmp方式推流

ffmpeg -re -i test.mp4 -vcodec h264 -acodec aac -f flv rtmp://127.0.0.1/live/test

# RTMP标准不支持H265,但是国内有自行扩展的,如果你想让ffmpeg支持RTMP-H265,需要重新编译ffmpeg,可以参考:https://github.com/ksvc/FFmpeg/wiki/hevcpush

ffmpeg 推流成功后,服务器端产生的 url 与 上面的rtsp 推流方式类似,这里不再赘述

使用rtp方式推流

ffmpeg -re -i test.mp4 -vcodec h264 -acodec aac -f rtp_mpegts rtp://127.0.0.1:10000

ffmpeg 推送后,服务器端输出了对应流的 ID

ZLMediaKit

拿到了这个 ID 后,这时候就可以拼接 url 进行播放了,如

rtmp://192.168.1.140/rtp/C20C27F2
rtsp://192.168.1.140/rtp/C20C27F2
http://192.168.1.140:8080/rtp/C20C27F2/hls.m3u8

ZLMediaKit

参考资料