【TSP】基于matlab GUI遗传算法求解旅行商问题【含Matlab源码 1333期】

197 阅读3分钟

一、TSP简介

旅行商问题,即TSP问题(Traveling Salesman Problem)又译为旅行推销员问题、货郎担问题,是数学领域中著名问题之一。假设有一个旅行商人要拜访n个城市,他必须选择所要走的路径,路径的限制是每个城市只能拜访一次,而且最后要回到原来出发的城市。路径的选择目标是要求得的路径路程为所有路径之中的最小值。 TSP的数学模型 在这里插入图片描述

二、遗传算法简介

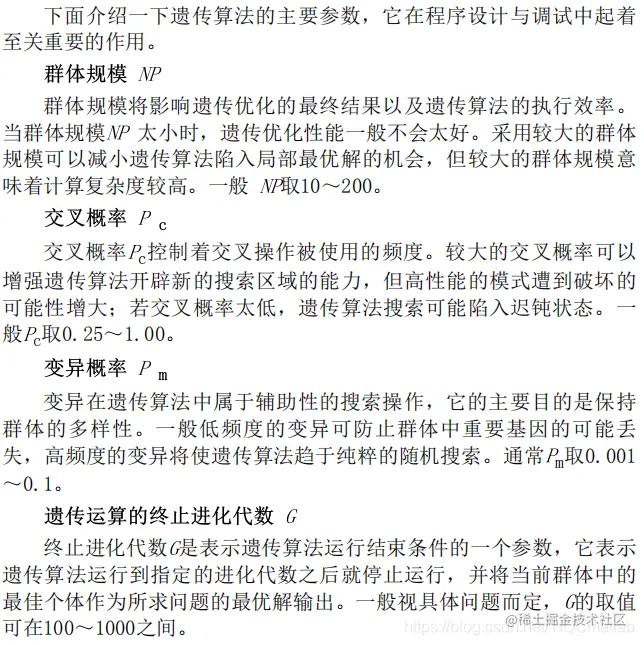
1 引言 在这里插入图片描述 在这里插入图片描述 2 遗传算法理论 2.1 遗传算法的生物学基础 在这里插入图片描述 在这里插入图片描述 2.2 遗传算法的理论基础 在这里插入图片描述 在这里插入图片描述 在这里插入图片描述 在这里插入图片描述 2.3 遗传算法的基本概念 在这里插入图片描述 在这里插入图片描述 在这里插入图片描述 在这里插入图片描述 在这里插入图片描述 在这里插入图片描述 2.4 标准的遗传算法 在这里插入图片描述 在这里插入图片描述 2.5 遗传算法的特点 在这里插入图片描述 在这里插入图片描述 2.6 遗传算法的改进方向 在这里插入图片描述 3 遗传算法流程 在这里插入图片描述 在这里插入图片描述 在这里插入图片描述 4 关键参数说明 在这里插入图片描述

三、部分源代码

function varargout = tsp_ga_gui(varargin)
% TSP_GA_GUI MATLAB code for tsp_ga_gui.fig
%     

% Last Modified by GUIDE v2.5 25-Feb-2021 15:15:58

% Begin initialization code - DO NOT EDIT
gui_Singleton = 1;
gui_State = struct('gui_Name',       mfilename, ...
                   'gui_Singleton',  gui_Singleton, ...
                   'gui_OpeningFcn', @tsp_ga_gui_OpeningFcn, ...
                   'gui_OutputFcn',  @tsp_ga_gui_OutputFcn, ...
                   'gui_LayoutFcn',  [] , ...
                   'gui_Callback',   []);
if nargin && ischar(varargin{1})
    gui_State.gui_Callback = str2func(varargin{1});
end

if nargout
    [varargout{1:nargout}] = gui_mainfcn(gui_State, varargin{:});
else
    gui_mainfcn(gui_State, varargin{:});
end
% End initialization code - DO NOT EDIT


% --- Executes just before tsp_ga_gui is made visible.
function tsp_ga_gui_OpeningFcn(hObject, eventdata, handles, varargin)
global hnds
global r nn dsm asz G
global startf



% Choose default command line output for tsp_ga_gui
handles.output = hObject;

% Update handles structure
guidata(hObject, handles);

% UIWAIT makes tsp_ga_gui wait for user response (see UIRESUME)
% uiwait(handles.figure1);

hnds=handles;

startf=false; % start flag

asz=10; % area size   asx x asz
nn=str2num(get(handles.nn,'string')); % number of cities
ps=str2num(get(handles.ps,'string')); % population size

r=asz*rand(2,nn); % randomly distribute cities
% r(1,:) -x coordinaties of cities
% r(2,:) -y coordinaties of cities

dsm=zeros(nn,nn); % matrix of distancies
for n1=1:nn-1
    r1=r(:,n1);
    for n2=n1+1:nn
        r2=r(:,n2);
        dr=r1-r2;
        dr2=dr'*dr;
        drl=sqrt(dr2);
        dsm(n1,n2)=drl;
        dsm(n2,n1)=drl;
    end
end

% start from random closed pathes:
G=zeros(ps,nn); % genes, G(i,:) - gene of i-path, G(i,:) is row-vector with cities number in the path
for psc=1:ps
    G(psc,:)=randperm(nn);
end

update_plots;

% --- Outputs from this function are returned to the command line.
function varargout = tsp_ga_gui_OutputFcn(hObject, eventdata, handles) 
% varargout  cell array for returning output args (see VARARGOUT);
% hObject    handle to figure
% eventdata  reserved - to be defined in a future version of MATLAB
% handles    structure with handles and user data (see GUIDATA)

% Get default command line output from handles structure
varargout{1} = handles.output;


% --- Executes on button press in randomize.
function randomize_Callback(hObject, eventdata, handles)
global r nn dsm asz

nn=str2num(get(handles.nn,'string')); % number of cities

r=asz*rand(2,nn); % randomly distribute cities
% r(1,:) -x coordinaties of cities
% r(2,:) -y coordinaties of cities

dsm=zeros(nn,nn); % matrix of distancies
for n1=1:nn-1
    r1=r(:,n1);
    for n2=n1+1:nn
        r2=r(:,n2);
        dr=r1-r2;
        dr2=dr'*dr;
        drl=sqrt(dr2);
        dsm(n1,n2)=drl;
        dsm(n2,n1)=drl;
    end
end


update_plots;


% --- Executes on button press in circle.
function circle_Callback(hObject, eventdata, handles)
global r nn dsm asz

nn=str2num(get(handles.nn,'string')); % number of cities

r=zeros(2,nn);

% circle
al1=linspace(0,2*pi,nn+1);
al=al1(1:end-1);
r(1,:)=0.5*asz+0.45*asz*cos(al);
r(2,:)=0.5*asz+0.45*asz*sin(al);

% r(1,:) -x coordinaties of cities
% r(2,:) -y coordinaties of cities

dsm=zeros(nn,nn); % matrix of distancies
for n1=1:nn-1
    r1=r(:,n1);
    for n2=n1+1:nn
        r2=r(:,n2);
        dr=r1-r2;
        dr2=dr'*dr;
        drl=sqrt(dr2);
        dsm(n1,n2)=drl;
        dsm(n2,n1)=drl;
    end
end


update_plots;



function nn_Callback(hObject, eventdata, handles)
update_plots_nn_ps;


% --- Executes during object creation, after setting all properties.
function nn_CreateFcn(hObject, eventdata, handles)
% hObject    handle to nn (see GCBO)
% eventdata  reserved - to be defined in a future version of MATLAB
% handles    empty - handles not created until after all CreateFcns called

% Hint: edit controls usually have a white background on Windows.
%       See ISPC and COMPUTER.
if ispc && isequal(get(hObject,'BackgroundColor'), get(0,'defaultUicontrolBackgroundColor'))
    set(hObject,'BackgroundColor','white');
end



function ps_Callback(hObject, eventdata, handles)
update_plots_nn_ps;

% --- Executes during object creation, after setting all properties.
function ps_CreateFcn(hObject, eventdata, handles)
% hObject    handle to ps (see GCBO)
% eventdata  reserved - to be defined in a future version of MATLAB
% handles    empty - handles not created until after all CreateFcns called

% Hint: edit controls usually have a white background on Windows.
%       See ISPC and COMPUTER.
if ispc && isequal(get(hObject,'BackgroundColor'), get(0,'defaultUicontrolBackgroundColor'))
    set(hObject,'BackgroundColor','white');
end



function ng_Callback(hObject, eventdata, handles)
% hObject    handle to ng (see GCBO)
% eventdata  reserved - to be defined in a future version of MATLAB
% handles    structure with handles and user data (see GUIDATA)

% Hints: get(hObject,'String') returns contents of ng as text
%        str2double(get(hObject,'String')) returns contents of ng as a double


% --- Executes during object creation, after setting all properties.
function ng_CreateFcn(hObject, eventdata, handles)
% hObject    handle to ng (see GCBO)
% eventdata  reserved - to be defined in a future version of MATLAB
% handles    empty - handles not created until after all CreateFcns called

% Hint: edit controls usually have a white background on Windows.
%       See ISPC and COMPUTER.
if ispc && isequal(get(hObject,'BackgroundColor'), get(0,'defaultUicontrolBackgroundColor'))
    set(hObject,'BackgroundColor','white');
end

四、运行结果

在这里插入图片描述

五、matlab版本及参考文献

1 matlab版本 2014a

2 参考文献 [1] 包子阳,余继周,杨杉.智能优化算法及其MATLAB实例(第2版)[M].电子工业出版社,2016. [2]张岩,吴水根.MATLAB优化算法源代码[M].清华大学出版社,2017.