leetcode 430. 扁平化多级双向链表

204 阅读2分钟

小知识,大挑战!本文正在参与“程序员必备小知识”创作活动

430. 扁平化多级双向链表

多级双向链表中,除了指向下一个节点和前一个节点指针之外,它还有一个子链表指针,可能指向单独的双向链表。这些子列表也可能会有一个或多个自己的子项,依此类推,生成多级数据结构,如下面的示例所示。

给你位于列表第一级的头节点,请你扁平化列表,使所有结点出现在单级双链表中。

示例 1:

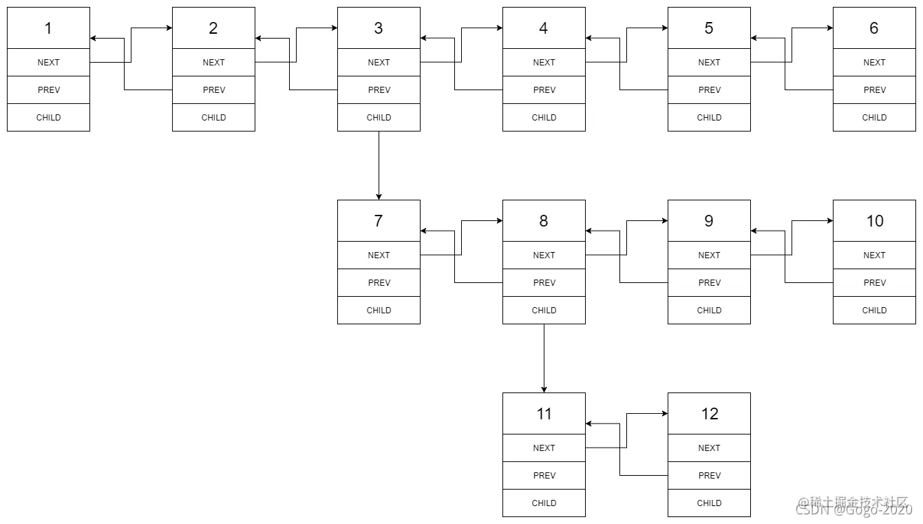
输入:head = [1,2,3,4,5,6,null,null,null,7,8,9,10,null,null,11,12] 输出:[1,2,3,7,8,11,12,9,10,4,5,6] 解释:

输入的多级列表如下图所示: 在这里插入图片描述

扁平化后的链表如下图: 在这里插入图片描述

示例 2:

输入:head = [1,2,null,3]
输出:[1,3,2]
解释:

输入的多级列表如下图所示:

  1---2---NULL
  |
  3---NULL
示例 3:

输入:head = []
输出:[]
 

如何表示测试用例中的多级链表?

以 示例 1 为例:

 1---2---3---4---5---6--NULL
         |
         7---8---9---10--NULL
             |
             11--12--NULL
序列化其中的每一级之后:

[1,2,3,4,5,6,null]
[7,8,9,10,null]
[11,12,null]
为了将每一级都序列化到一起,我们需要每一级中添加值为 null 的元素,以表示没有节点连接到上一级的上级节点。

[1,2,3,4,5,6,null]
[null,null,7,8,9,10,null]
[null,11,12,null]
合并所有序列化结果,并去除末尾的 null 。

[1,2,3,4,5,6,null,null,null,7,8,9,10,null,null,11,12]

提示:

  • 节点数目不超过 1000
  • 1 <= Node.val <= 10^5

解题思路

类似于树的遍历,当遇到子节点的时候,优先递归进入子链表,并且递归返回的是子链表的末尾节点,那么我们就可以将子链表连接到第一级链表内部

代码

/*
// Definition for a Node.
class Node {
    public int val;
    public Node prev;
    public Node next;
    public Node child;
};
*/

class Solution {
    public Node flatten(Node head) {
        dfsFlatten(head);
        return head;
    }
        public Node dfsFlatten(Node head) {
        Node pre=null;
        while(head!=null)
        {
            if(head.child!=null)
            {
                Node next=head.next;
                Node tail=dfsFlatten(head.child);
                head.next=head.child;
                head.child.prev=head;
                head.child=null;
                if(next!=null){
                tail.next=next;
                next.prev=tail;}
                pre=tail;
                head=next;
            }else {
                pre=head;
                head=head.next;
            }
        }
        return pre;
        
    }
}