33岁跳槽无路,濒临绝望之际受贵人指点,成功上岸阿里(Java岗)

229 阅读6分钟

写在前面

马上过34岁生日了,和大家聊聊最近的情况 半年前还在迷茫该学什么,怎样才能走出现在的困境,半年后已经成功上岸阿里,感谢在这期间帮助我的每一个人

伊始

30多岁工作的时候总是有种力不从心的感觉,正值壮年却活得像个五六十岁的人

在北京工作,却没能在北京买房,最后还是在慢慢地还着房贷车贷、考虑着孩子的学费、培训班的费用、已经琐碎的日常生活费

工资勉强高过支出,但我还能再工作几年呢?

陷入迷茫

工资比不过年轻人,还要被年轻人管着,心里很不舒服,不过我想他们也不愿意管着年龄大的人吧,渐渐地有了离职的想法,但是没了工作的我如何保证家庭的支出啊!

去年已经尝试过跳槽了,面试邀请少,面试还面不过,准备学习时却发现不知道该学什么,每天依旧做着重复的工作,同时东拼西凑的学习着……

偶遇贵人

偶然间在网上看到了一份不错的面试资料,感觉不错,就加过去领了这份资料,也许是运气到了,闲聊了两句,她似乎对于我的困境很是了解,给我指明了学习方向,并根据我的情况额外给予了我很多相应的资料。

告诉我,未来的路还很长,38岁面进阿里的都还有,让我别慌,稳扎稳打地先把基础打牢,再根据现在面试的重点针对性的提升自己相关的技术,后面再好好整理下简历,准备下面试……

和她聊了很多很多,她让我印象最深的一句话是这样说的:

种一棵树,最早的时间是十年前,其次是现在,你现在好好努力,才有可能让奇迹出现在你身上,止步不前只会让你被淘汰!

疯狂学习半年,拼出一个奇迹

这半年学习真的很辛苦,值得庆幸的是最后付出得到了收获,成功上岸阿里!

这半年我是如何度过的?

每天只要一有时间都忙着学习,家庭琐事全交给媳妇了,保证自己的学习时间每天4h以上

  • 梳理技术栈

基本可以说是从零开始,一点点梳理自己掌握的技术栈,看看自己还能掌握的技术有哪些,说真的,不梳理不知道,每天对于业务CRUD已经让我除了工作经验连刚毕业的大学生都不如了。

  • 打牢基础

基础真的很重要,在补基础的时候按照她提供的方法,只补基础,不深入学,先完善自己的技术栈,凭借着已有的经验,我复习得很快,没多久就掌握的差不多了。

技术延伸

补完基础后,就是扩宽技术栈了,如同补基础一样,先扩宽技术栈,不深入学习,技术已经很久没有更新了,到这一步学习速度明显变慢了很多

  • 逐渐深入

到这一步才开始深入学习,由于前面已经打好的基础,到这一步学起来感觉不是很难,掌握好学习的节奏,慢慢深入就可以了,这没什么好说的

  • 修改简历

经过这段时间的学习,简历上的技术栈相对以前来说要好看了很多,再根据她的指点,对简历上的项目进行了一些优化,突出用过的技术,遇到问题的解决方法等,并换位到HR角度去看自己的简历有没有什么不足的地方,先让自己的简历拿到足够多的面试机会。

  • 面试准备

根据简历上的内容,尝试着自己对自己模拟面试,从基础开始,由浅入深,同一个知识点换不同的角度、逐渐深入,先问出自己能问的所有问题再尝试着解答,看看自己能够达到什么程度,对自己有一个明确的了解……

  • 向大厂投递简历

到这里我是非常的慌的,我不认为自己还能进大厂,不过还是按照她的建议向阿里、字节等大厂投递了简历,没想到短短几天收到了四个大厂的面试邀请,突然对自己有点自信了!

  • 大厂面试

大厂的面试问得真的很深,还要前面有所准备,一面的时候还有些紧张,后面就慢慢自信起来了,哪怕是和HR聊薪资也敢往上要了,最后拿到了阿里、京东、滴滴三个大厂offer,字节算法面的很多,也是被卡在这了,没面过。最后还是觉得去阿里,虽然阿里给的不是最多的,但我面试的部门相对轻松一些,可以更好地兼顾家庭。

面经、笔记分享

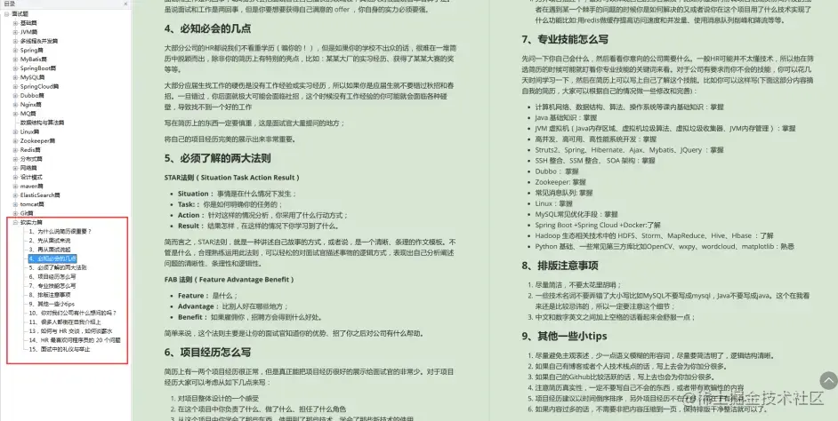
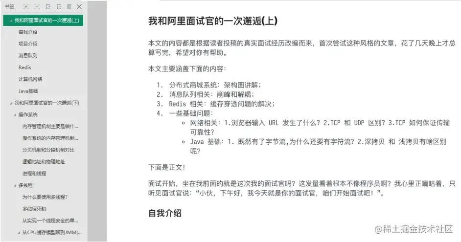
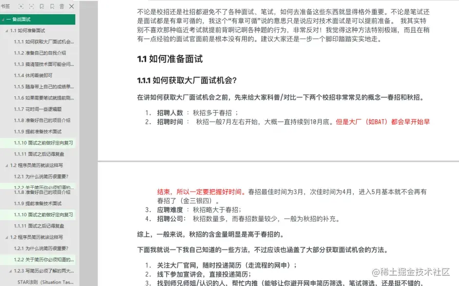
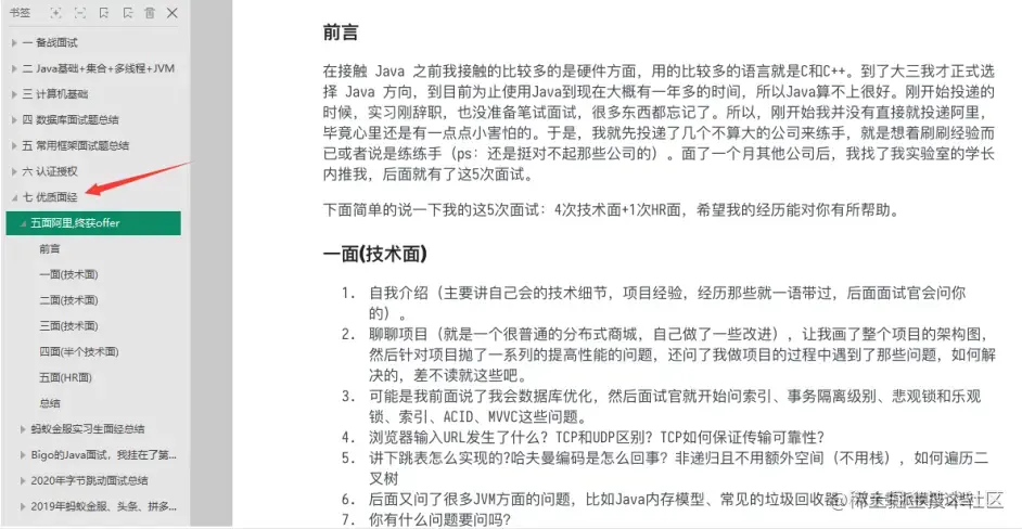
我是如何拿到阿里offer的已经告诉你了,和各位小伙伴相比差的就是这段时间学习时的资料了,这里我将最重要的面试笔记拿出来,免费分享给大家,有需要的小伙伴帮忙转发文章后,关注私信回复【面试】即可得到获取方式!

十万字面经

目录

笔记内容

基础篇

image.png

JVM篇

image.png

多线程&并发篇

image.png

Spring篇

image.png

MyBatis篇

image.png

SpringBoot篇

image.png

MySQL篇

image.png Dubbo篇

image.png

Nginx篇

image.png

MQ篇

image.png

数据结构与算法篇

Linux篇

image.png

Zookeeper篇

image.png

Redis篇

image.png

分布式篇

image.png

网络篇

image.png

设计模式

image.png

maven篇

image.png

ElasticSearch篇

image.png

tomcat篇

image.png

Git篇

image.png

软实力篇

image.png

面试突击手册 目录

image.png

部分内容展示

image.png

image.png

image.png

image.png

image.png

限于平台篇幅原因,更多内容展示不了有需要下载完整版的小伙伴点击此处传送门

最后

这里和大家说几个这段时间的总结的一些经验:

  • 持续学习:很多人都听说过这个行业在内卷吧,应对内卷最好的办法就是持续学习,其他人都在进步,你不进步就等于在退步!

  • 扩宽人脉:在这个行业的时候有人脉就等于有很多的内推,就算你哪天说不想在这个行业干,也可以看看其他人在做什么,有没有好的工作等等,人脉真的很重要!

  • 系统性的学习:学习时先搭建起框架,再填充框架,这样的学习效率会高很多,如果是零碎的学习,最后你可能很多地方联系不到一起,这叫知识碎片化,学习效率,知识的吸收率都会低很多

  • 大厂没那么可怕:大厂的面试问的确实会深很多,但不是漫无目的的深入来为难你,而是为了了解你的技术栈

  • 要薪资时别怂:学这么多技术不就是为了拿到更多的薪资吗?只要你有实力,你就可以往上要

  • 想说的话很多,最后总结下来就一句话:技术才是你的立身之本!