【小Y学算法】⚡️每日LeetCode打卡⚡️——17.最大子序和

233 阅读3分钟

小知识,大挑战!本文正在参与“程序员必备小知识”创作活动。


📢前言

🚀 算法题 🚀
  • 🌲 每天打卡一道算法题,既是一个学习过程,又是一个分享的过程😜
  • 🌲 提示:本专栏解题 编程语言一律使用 C# 和 Java 两种进行解题
  • 🌲 要保持一个每天都在学习的状态,让我们一起努力成为算法大神吧🧐!
  • 🌲 今天是力扣算法题持续打卡第17天🎈!
🚀 算法题 🚀

🌲原题样例

给定一个整数数组 nums ,找到一个具有最大和的连续子数组(子数组最少包含一个元素),返回其最大和。

示例 1:

输入:nums = [-2,1,-3,4,-1,2,1,-5,4]
输出:6
解释:连续子数组 [4,-1,2,1] 的和最大,为 6
示例 2:

输入:nums = [1]
输出:1
示例 3:

输入:nums = [0]
输出:0
示例 4:

输入:nums = [-1]
输出:-1
示例 5:

输入:nums = [-100000]
输出:-100000

提示:

  • 1 <= nums.length <= 3 * 104
  • -105 <= nums[i] <= 105

🌻C#方法一:动态规划

思路解析 动态规划 核心思想:子问题重复调用

  • sum表示当前连续子数组的和,max表示当前和最大的连续子数组;
  • 若nums[i] > sum + nums[i],即nums[i]比前面的所有项加起来都大,则可以舍弃前面的项,sum = nums[i];否则sum加上nums[i];
  • 每次得出的sum都与max比较,得出当前最大的和。

代码:

public class Solution {
    public int MaxSubArray(int[] nums) {
        int sum = nums[0];
        int max = nums[0];
        for(int i = 1; i < nums.Length; i++)
        {
            if(nums[i] > sum + nums[i]) sum = nums[i];
            else sum = sum + nums[i];
            if(sum > max) max = sum;
        }
        return max;
    }
}

执行结果

通过
执行用时:88 ms,在所有 C# 提交中击败了87.62%的用户
内存消耗:25.5 MB,在所有 C# 提交中击败了25.74%的用户

复杂度分析

时间复杂度:O( n)
空间复杂度:O(1)

🌻C#方法二:分治法

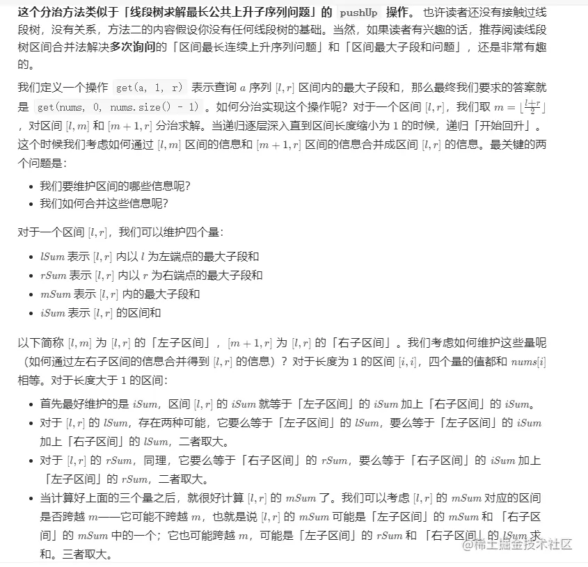
思路解析 这个分治法,我也没有看得很明白,这里把力扣解答放了上来给大家参考一下! 在这里插入图片描述

代码:

public class Solution {
    public class Status {
        public int lSum, rSum, mSum, iSum;
        public Status(int lSum_, int rSum_, int mSum_, int iSum_) {
            lSum = lSum_; rSum = rSum_; mSum = mSum_; iSum = iSum_;
        }
    }

    public Status pushUp(Status l, Status r) {
        int iSum = l.iSum + r.iSum;
        int lSum = Math.Max(l.lSum, l.iSum + r.lSum);
        int rSum = Math.Max(r.rSum, r.iSum + l.rSum);
        int mSum = Math.Max(Math.Max(l.mSum, r.mSum), l.rSum + r.lSum);
        return new Status(lSum, rSum, mSum, iSum);
    }

    public Status getInfo(int[] a, int l, int r) {
        if (l == r) {
            return new Status(a[l], a[l], a[l], a[l]);
        }
        int m = (l + r) >> 1;
        Status lSub = getInfo(a, l, m);
        Status rSub = getInfo(a, m + 1, r);
        return pushUp(lSub, rSub);
    }

    public int MaxSubArray(int[] nums) {
        return getInfo(nums, 0, nums.Length - 1).mSum;
    }
}

执行结果

通过
执行用时:76 ms,在所有 C# 提交中击败了99.63%的用户
内存消耗:26.9 MB,在所有 C# 提交中击败了5.03%的用户

复杂度分析

时间复杂度:O(n)
空间复杂度:O(long n)

🌻Java 方法一:动态规划

思路解析 在这里插入图片描述

代码:

class Solution {
    public int maxSubArray(int[] nums) {
        int pre = 0, maxAns = nums[0];
        for (int x : nums) {
            pre = Math.max(pre + x, x);
            maxAns = Math.max(maxAns, pre);
        }
        return maxAns;
    }
}

执行结果

通过
执行用时:1 ms,在所有 Java  提交中击败了92.33%的用户
内存消耗:38.2 MB,在所有 Java 提交中击败了79.37%的用户

复杂度分析

时间复杂度:O(n)
空间复杂度:O(1)

🌻Java方法二:分治法

思路解析 和上面的C#第二种解法一个思路,代码有所区别

代码:

class Solution {
    public class Status {
        public int lSum, rSum, mSum, iSum;

        public Status(int lSum, int rSum, int mSum, int iSum) {
            this.lSum = lSum;
            this.rSum = rSum;
            this.mSum = mSum;
            this.iSum = iSum;
        }
    }

    public int maxSubArray(int[] nums) {
        return getInfo(nums, 0, nums.length - 1).mSum;
    }

    public Status getInfo(int[] a, int l, int r) {
        if (l == r) {
            return new Status(a[l], a[l], a[l], a[l]);
        }
        int m = (l + r) >> 1;
        Status lSub = getInfo(a, l, m);
        Status rSub = getInfo(a, m + 1, r);
        return pushUp(lSub, rSub);
    }

    public Status pushUp(Status l, Status r) {
        int iSum = l.iSum + r.iSum;
        int lSum = Math.max(l.lSum, l.iSum + r.lSum);
        int rSum = Math.max(r.rSum, r.iSum + l.rSum);
        int mSum = Math.max(Math.max(l.mSum, r.mSum), l.rSum + r.lSum);
        return new Status(lSum, rSum, mSum, iSum);
    }
}

执行结果

通过
执行用时:76 ms,在所有 C# 提交中击败了99.63%的用户
内存消耗:26.9 MB,在所有 C# 提交中击败了5.03%的用户

复杂度分析

时间复杂度:O(n)
空间复杂度:O(long n)

💬总结

  • 今天是力扣算法题打卡的第十七天!
  • 文章采用 C# Java 两种编程语言进行解题
  • 一些方法也是参考力扣大神写的,也是边学习边分享,再次感谢算法大佬们
  • 那今天的算法题分享到此结束啦,明天再见! 请添加图片描述