【小Y学算法】⚡️每日LeetCode打卡⚡️——15.实现 strStr()

301 阅读2分钟

小知识,大挑战!本文正在参与“程序员必备小知识”创作活动。


📢前言

🚀 算法题 🚀
  • 🌲 每天打卡一道算法题,既是一个学习过程,又是一个分享的过程😜
  • 🌲 提示:本专栏解题 编程语言一律使用 C# 和 Java 两种进行解题
  • 🌲 要保持一个每天都在学习的状态,让我们一起努力成为算法大神吧🧐!
  • 🌲 今天是力扣算法题持续打卡第15天🎈!
🚀 算法题 🚀

🌲原题样例

实现 strStr() 函数。

给你两个字符串 haystack needle ,请你在 haystack 字符串中找出 needle 字符串出现的第一个位置(下标从 0 开始)。

如果不存在,则返回 -1

说明:

needle 是空字符串时,我们应当返回什么值呢?这是一个在面试中很好的问题。

对于本题而言,当 needle 是空字符串时我们应当返回 0 。这与 C 语言的 strstr() 以及 Java 的 indexOf() 定义相符。

示例 1:

输入:haystack = "hello", needle = "ll"
输出:2


示例 2:

输入:haystack = "aaaaa", needle = "bba"
输出:-1

示例 3:

输入:haystack = "", needle = ""
输出:0

提示:

  • 0 <= haystack.length, needle.length <= 5 * 104
  • haystack 和 needle 仅由小写英文字符组成

🌻C#方法一:暴力法

思路解析

我看到题目的第一想法是使用IndexOf直接就可以返回第一个下标了

但是这样毫无算法可言哈哈,后面也把代码贴上~

暴力法,使用双层for循环,让字符串needle 与字符串 haystack 的所有长度为 m 的子串均匹配一次。

为了减少不必要的匹配,我们每次匹配失败即立刻停止当前子串的匹配,对下一个子串继续匹配。

如果当前子串匹配成功,我们返回当前子串的开始位置即可。如果所有子串都匹配失败,则返回 −1

代码:

    public int strStr(string haystack, string needle)
    {
        int n = haystack.Length, m = needle.Length;
        for (int i = 0; i + m <= n; i++)
        {
            bool flag = true;
            for (int j = 0; j < m; j++)
            {
                if (haystack.Substring(i + j,1) != needle.Substring(j,1))
                {
                    flag = false;
                    break;
                }
            }
            if (flag)
            {
                return i;
            }
        }
        return -1;
    }

执行结果

通过
执行用时:1373 ms,在所有 C# 提交中击败了13.13%的用户
内存消耗:38.2 MB,在所有 C# 提交中击败了61.91%的用户

复杂度分析

时间复杂度:O(n * m)
空间复杂度:O(1)

🌻C#方法二:傻瓜解法

此方法使用C#的IndexOf方法直接拿到符合条件的索引,体现不出算法的精髓。。

代码:

public class Solution {
    public int RemoveElement(int[] nums, int val) {
        if(nums.Length == 0) return 0;
        int count = 0;
        for(int i = 0; i < nums.Length; i++)
            if(nums[i] != val) 
                nums[count++] = nums[i];
        return count;
    }
}

执行结果

通过
执行用时:920 ms,在所有 C# 提交中击败了30.06%的用户
内存消耗:24.3 MB,在所有 C# 提交中击败了13.88%的用户

🌻Java 方法一:暴力法

此方法跟C#第一种解题思路一致

代码:

class Solution {
    public int strStr(String haystack, String needle) {
        int n = haystack.length(), m = needle.length();
        for (int i = 0; i + m <= n; i++) {
            boolean flag = true;
            for (int j = 0; j < m; j++) {
                if (haystack.charAt(i + j) != needle.charAt(j)) {
                    flag = false;
                    break;
                }
            }
            if (flag) {
                return i;
            }
        }
        return -1;
    }
}

执行结果

通过
执行用时:1373 ms,在所有 Java  提交中击败了13.03%的用户
内存消耗:38.2 MB,在所有 Java 提交中击败了61.91%的用户

复杂度分析

时间复杂度:O(n*m)
空间复杂度:O((1)

🌻Java 方法二: KMP 解法

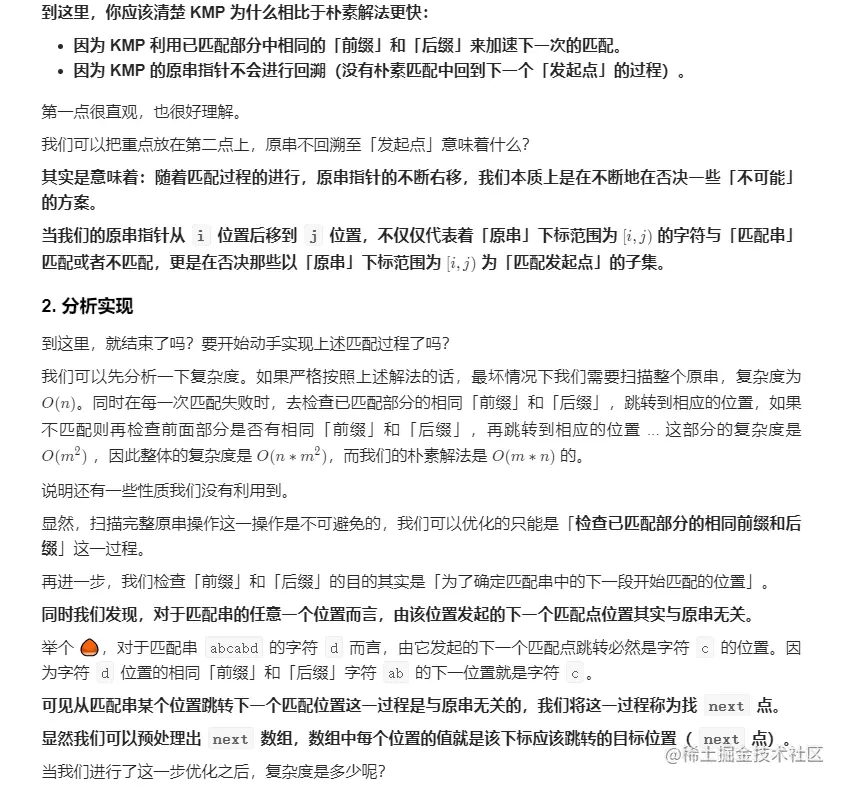
思路解析

只能说我还不懂。。从力扣大佬参考过来的!

在这里插入图片描述 在这里插入图片描述 在这里插入图片描述 在这里插入图片描述 在这里插入图片描述 在这里插入图片描述 在这里插入图片描述 在这里插入图片描述 在这里插入图片描述 在这里插入图片描述

在这里插入图片描述

代码:

class Solution {
    // KMP 算法
    // ss: 原串(string)  pp: 匹配串(pattern)
    public int strStr(String ss, String pp) {
        if (pp.isEmpty()) return 0;
        
        // 分别读取原串和匹配串的长度
        int n = ss.length(), m = pp.length();
        // 原串和匹配串前面都加空格,使其下标从 1 开始
        ss = " " + ss;
        pp = " " + pp;

        char[] s = ss.toCharArray();
        char[] p = pp.toCharArray();

        // 构建 next 数组,数组长度为匹配串的长度(next 数组是和匹配串相关的)
        int[] next = new int[m + 1];
        // 构造过程 i = 2,j = 0 开始,i 小于等于匹配串长度 【构造 i 从 2 开始】
        for (int i = 2, j = 0; i <= m; i++) {
            // 匹配不成功的话,j = next(j)
            while (j > 0 && p[i] != p[j + 1]) j = next[j];
            // 匹配成功的话,先让 j++
            if (p[i] == p[j + 1]) j++;
            // 更新 next[i],结束本次循环,i++
            next[i] = j;
        }

        // 匹配过程,i = 1,j = 0 开始,i 小于等于原串长度 【匹配 i 从 1 开始】
        for (int i = 1, j = 0; i <= n; i++) {
            // 匹配不成功 j = next(j)
            while (j > 0 && s[i] != p[j + 1]) j = next[j];
            // 匹配成功的话,先让 j++,结束本次循环后 i++
            if (s[i] == p[j + 1]) j++;
            // 整一段匹配成功,直接返回下标
            if (j == m) return i - m;
        }

        return -1;
    }
}
链接:https://leetcode-cn.com/problems/implement-strstr/solution/shua-chuan-lc-shuang-bai-po-su-jie-fa-km-tb86/

执行结果

通过
执行用时:3 ms,在所有 Java  提交中击败了72.84%的用户
内存消耗:38.5 MB,在所有 Java 提交中击败了29.32%的用户

复杂度分析

时间复杂度:O(m+n)
空间复杂度:O((m)

💬总结

  • 今天是力扣算法题打卡的第十五天!
  • 文章采用 C# Java 两种编程语言进行解题
  • 一些方法也是参考力扣大神写的,也是边学习边分享,再次感谢算法大佬们
  • 那今天的算法题分享到此结束啦,明天再见! 请添加图片描述