【小Y学算法】⚡️每日LeetCode打卡⚡️——2.两数相加

412 阅读2分钟

小知识,大挑战!本文正在参与“程序员必备小知识”创作活动。


📢前言

  • 🌻🌻🌻🌻🌻🌻🌻🌻🌻🌻🌻🌻🌻🌻🌻🌻🌻🌻🌻🌻🌻🌻🌻🌻🌻🌻🌻🌻🌻🌻🌻🌻🌻🌻🌻🌻🌻🌻🌻🌻
  • 🌲 每天打卡一道算法题,既是一个学习过程,又是一个分享的过程😜
  • 🌲 提示:本专栏解题 编程语言一律使用 C# 和 Java 两种进行解题
  • 🌲 要保持一个每天都在学习的状态,让我们一起努力成为算法大神吧🧐!
  • 🌲 今天是力扣算法题持续打卡第2天🎈!
  • 🌻🌻🌻🌻🌻🌻🌻🌻🌻🌻🌻🌻🌻🌻🌻🌻🌻🌻🌻🌻🌻🌻🌻🌻🌻🌻🌻🌻🌻🌻🌻🌻🌻🌻🌻🌻🌻🌻🌻🌻

🌲原题样例

  • 给你两个 非空 的链表,表示两个非负的整数。它们每位数字都是按照 逆序 的方式存储的,并且每个节点只能存储 一位 数字。

  • 请你将两个数相加,并以相同形式返回一个表示和的链表。

  • 你可以假设除了数字 0 之外,这两个数都不会以 0 开头。

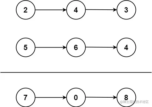
示例 1: 在这里插入图片描述

输入:l1 = [2,4,3], l2 = [5,6,4] 输出:[7,0,8] 解释:342 + 465 = 807.

示例 2:

输入:l1 = [0], l2 = [0] 输出:[0]

示例 3:

输入:l1 = [9,9,9,9,9,9,9], l2 = [9,9,9,9] 输出:[8,9,9,9,0,0,0,1]

提示:

  • 每个链表中的节点数在范围 [1, 100] 内
  • 0 <= Node.val <= 9
  • 题目数据保证列表表示的数字不含前导零

🌞解题思路

🌻 C#方法

核心思路就是do while循环两张链表,将他们每一位的值加起来,如果存在进位的话就将进位存在Other变量中下一次循环使用。在下一次循环时Ohter又会被重置。

代码

    public static ListNode AddTwoNumbers(ListNode l1, ListNode l2)
            //定义返回值
            var result = new ListNode(-1);
            //定义循环用的对象,将形参制定到temp
            var temp = result;
            //前一轮数字和的十位数
            int Other = 0;
            do
            {
                //取出numbe1和number2的值
                var number1 = l1 == null ? 0 : l1.val;
                var number2 = l2 == null ? 0 : l2.val;
                //计算两数之和 并加上前一轮需要进位的值
                var sum = number1 + number2 + Other;
                //计算个位
                var value = sum % 10 ;
                //计算十位并赋值
                Other = sum / 10;
                //将数据添加到循环链表中
                temp.next = new ListNode(value);
                //循环用的temp对象赋值为循环链表中的下一个对象
                temp = temp.next;
                //l1 l2 指向自己在链表中对应的下一个值
                l1 = l1?.next;
                l2 = l2?.next;
            } while (l1 != null || l2 != null|| Other!=0);
            return result.next;
        }


执行结果

执行结果 通过,执行用时116ms,内存消耗 27.7 MB.


🎋Java方法:模拟

思路与算法

由于输入的两个链表都是逆序存储数字的位数的,因此两个链表中同一位置的数字可以直接相加。

我们同时遍历两个链表,逐位计算它们的和,并与当前位置的进位值相加。具体而言,如果当前两个链表处相应位置的数字为 n1,n2n1,n2,进位值为 \textit{carry}carry,则它们的和为 n1+n2+\textit{carry}n1+n2+carry;

其中,答案链表处相应位置的数字为 (n1+n2+\textit{carry}) \bmod 10(n1+n2+carry)mod10,而新的进位值为 \lfloor\frac{n1+n2+\textit{carry}}{10}\rfloor⌊ 10n1+n2+carry​ ⌋。

如果两个链表的长度不同,则可以认为长度短的链表的后面有若干个 00 。

此外,如果链表遍历结束后,有 \textit{carry} > 0carry>0,还需要在答案链表的后面附加一个节点,节点的值为 \textit{carry}carry。

代码

class Solution {
    public ListNode addTwoNumbers(ListNode l1, ListNode l2) {
        ListNode head = null, tail = null;
        int carry = 0;
        while (l1 != null || l2 != null) {
            int n1 = l1 != null ? l1.val : 0;
            int n2 = l2 != null ? l2.val : 0;
            int sum = n1 + n2 + carry;
            if (head == null) {
                head = tail = new ListNode(sum % 10);
            } else {
                tail.next = new ListNode(sum % 10);
                tail = tail.next;
            }
            carry = sum / 10;
            if (l1 != null) {
                l1 = l1.next;
            }
            if (l2 != null) {
                l2 = l2.next;
            }
        }
        if (carry > 0) {
            tail.next = new ListNode(carry);
        }
        return head;
    }
}

执行结果

执行结果 通过,执行用时2ms,内存消耗 38.8 MB.

复杂度分析

时间复杂度:O(\max(m,n))O(max(m,n)),其中 mm 和 nn 分别为两个链表的长度。 我们要遍历两个链表的全部位置,而处理每个位置只需要 O(1)O(1) 的时间。 空间复杂度:O(1)O(1)。注意返回值不计入空间复杂度。


💬总结

  • 今天是力扣算法题打卡的第二天,刚开始还有些生疏,后边会越来越熟练的!
  • 文章采用 C# 和 Java 两种编程语言进行解题
  • 一些方法也是参考力扣大神写的,也是边学习边分享,再次感谢算法大佬们
  • 那今天的算法题分享到此结束啦,明天再见!

请添加图片描述