秋招神操:他凭借“软件测试核心技能精讲”,竟收割了8个Offer

120 阅读5分钟

秋招神操:他凭借“软件测试核心技能精讲”,竟收割了18个Offer

软件测试工程师,和开发工程师相比起来,虽然前期可能不会太深,但是涉及的面还是比较广的。前期面试实习生或者一年左右的岗位,问的也主要是一些基础性的问题比较多。涉及的知识主要有MySQL数据库的使用、Linux操作系统的使用、软件测试框架性的问题,测试环境搭建问题、当然还有一些自动化测试和性能测试的问题。测试工程师的面试题,基本上都是大同小异的,面试的核心主要在于框架模块(一到两年工作经验)。

如果你平时只知道埋头苦干,或过于死磕某个实现细节,没有抬头审视过这些技术,那么在准备面试时,很有必要好好梳理一下 软件测试知识体系,这样才能拿下满意的 Offer。

这里,分享一个帮了我不少的文档  《软件测试核心技能精讲》 ,是我偶然得到的,来自于我的那位朋友,他看完了觉得写得很不错,非常详细,全面。但是有小部分内容还没更新完,我问他是从哪来的,他只告诉了我是从一位工作十多年的大佬那拷贝来的。

文档涵盖知识:

面试必问的:软件测试基础,Linux,MySQL,web测试接口测试,APP测试,Python,数据结构与算法,计算机网络,逻辑题,人力资料等等知识点详细讲解及面试押题。

由于整个文档比较全面,内容比较多 ,如有需要获取资料文档的朋友可以【点击这里,备注掘金】!!

在文档中,还从大厂面试考察的知识点和必备能力出发,精选出 700道软件测试面试题,不仅给出典型回答和考点分析,还剖析了 软件测试核心知识点,让你领悟面试所考察的关键能力,帮你达到“知其所以然”和体系化的目标。

秋招神操:他凭借“软件测试核心技能精讲”,竟收割了18个Offer

软件测试基础

  • 测试基础
  • 需求分析
  • 测试模型
  • 测试计划
  • 测试策略
  • 测试类型
  • 测试流程
  • 用例设计
  • 缺陷 bug
  • 测试案例

秋招神操:他凭借“软件测试核心技能精讲”,竟收割了18个Offer

软件测试基础面试题

  • 软件测试的流程是什么?
  • 测试用例主要有哪些元素?
  • 软件测试有什么策略和阶段?
  • 软件测试有什么类型?
  • 你平时是怎么设计测试用例的?
  • ....

秋招神操:他凭借“软件测试核心技能精讲”,竟收割了18个Offer

web测试

  • 功能测试
  • 界面测试
  • 易用性测试
  • 兼容性测试
  • 链接测试
  • 业务流程测试
  • 安全性测试

web测试面试题

秋招神操:他凭借“软件测试核心技能精讲”,竟收割了18个Offer

Liunx知识点

  • Linux系统简单介绍
  • Linux系统目录结构
  • 文件操作命令01
  • 文件操作命令02
  • 文件操作命令03
  • 文件操作命令04
  • 系统资源查询命令
  • 管道命令

Liunx面试题:

  • 说出10个以上的Linux命令
  • 在RedHat中,从root用户切到userl用户,一般用什么命令?
  • Linux中,一般怎么隐藏文件?
  • 在Linux系统中,一个文件的访问权限是755,其含义是什么?
  • 如何查看CPU信息?
  • 查看占用CPU使用率最高的进程?
  • 如何查看一个文件的末尾50行?
  • 如何过滤文件内容中包含"ERROR"的行?
  • 查看某端口号?
  • 查看某进程号?
  • grep和find的区别? grep 都有哪些用法?
  • 查看IP地址?
  • 创建和删除一个多级目录?

秋招神操:他凭借“软件测试核心技能精讲”,竟收割了18个Offer

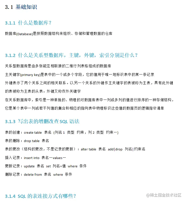
mysql

  • 什么是数据库?
  • 什么是关系型数据库,主键,外键,索引分别是什么?
  • 写出表的增删改查SQL语法
  • SQL的表连接方式有哪些?
  • 表的连接查询方式有哪些,有什么区别?
  • 什么三范式?
  • SQL的select语句完整的执行顺序?

秋招神操:他凭借“软件测试核心技能精讲”,竟收割了18个Offer

Python基础

  • Python 基础
  • 输入与输出
  • 条件 与循环
  • 字典
  • 字符串
  • 列表
  • 元组
  • 集合
  • 文件操作
  • 函数
  • 内建函数
  • Lambda
  • 面向对象
  • 正则表达式
  • 异常
  • 模块和包
  • Python 特性

Python基础面试题

  • 什么是兼容性测试?兼容性测试侧重哪些方面?
  • 我现在有个程序,发现在 Windows 上运行得很慢,那么怎么辨别是程序存在的问题还是软硬件系统存在的问题?
  • 测试的策略有哪些?
  • 描述测试用例设计的完整过程?
  • Alpha 测试与Beta 测试有什么区别?
  • 测试活动中,如果发现需求文档不完善或者不准确,怎么处理?
  • 简述集成测试与系统测试关系?
  • ....

秋招神操:他凭借“软件测试核心技能精讲”,竟收割了18个Offer

数据结构与算法知识点

  • 冒泡排序
  • 播入排序
  • 希尔排序
  • 直接选择排序
  • 堆排序
  • 归并排序
  • 基数排序

秋招神操:他凭借“软件测试核心技能精讲”,竟收割了18个Offer

数据结构与算法面试题

  • 请列举出数据类型的三类操作,说明它们的意义和作用。
  • 为什么需要初始化函数?其重要意义和作用是什么?
  • 设法说明在实际中某些类型应该定义为不变类型,另一些类型应该定义为可变类型。请各举出两个例子。
  • 请简要说明在定义一个数据类型时应该考虑哪些问题?
  • 请检查本章给出的Date抽象数据类型,讨论其中操作的语义说明里有哪些不精确之处,设
  • 法做些修改,消除描述中的歧义性。
  • 请解释并比较类定义中的三类方法:实例方法、静态方法和类方法。
  • 列出Python编程中有关类属性命名的约定。
  • 请通过实例比较类作用域与函数作用域的差异。

获取方式:需要这 软件测试核心知识学习笔记 请【点击这里,备注掘金】!